1 回答
TA贡献1848条经验 获得超10个赞
的傅立叶变换可以应用到积函数如np.exp(-0.5*abs(t))。但是离散傅立叶变换计算周期信号的傅立叶变换。请参阅https://dsp.stackexchange.com/questions/26884/about-fourier-transform-of-periodic-signal和FFTW 真正计算的内容。
因此,长度为 T 的帧的 DFT 对应于周期化帧的傅立叶变换。由于帧从 0 开始,因此计算了周期性右侧指数衰减的傅立叶变换: 如您所见,函数的一半未显示。让我们更正它并添加两侧指数衰减的周期增加部分。我使用频率作为参数:

np.exp(-0.5*abs(t))
import matplotlib.pyplot as plt
import numpy as np
def e(t):
return np.exp(-0.5*abs(t))
def F(w):
return 0.5/(np.pi)*(1/(((0.5)**2)+((w)**2)))
def Fc(xi):
#ok , that's sourced from https://en.wikipedia.org/wiki/Fourier_transform ... Square-integrable functions, one-dimensional, line 207
return 2*0.5/(((0.5)**2)+(4*(np.pi*xi)**2))
framelength=100.
nbsample=1000
def ep(t):
#the periodized negative part is added at the end of the frame.
return np.maximum(np.exp(-0.5*abs(t)),np.exp(-0.5*abs(t-framelength)))
t=np.linspace(0,framelength,nbsample, endpoint=False)
#plotting the periodized signal, to see what's happening
ein=ep(t)
tp=np.linspace(0,10*framelength,10*nbsample, endpoint=False)
periodized=np.zeros(10*nbsample)
for i in range(10):
for j in range(nbsample):
periodized[i*nbsample+j]=ein[j]
plt.plot(tp,periodized,'k-',label='periodized frame')
plt.legend()
plt.show()
fourier=np.fft.fft(ep(t))/np.size(ep(t))*framelength
#comparing the mean is useful to check the overall scaling
print np.mean(ep(t))*framelength
print fourier[0]
print Fc(0)
#the frenquencies of the DFT of a frame of length T are 1/T, 2/T ... and negative for the second part of the array.
xi=np.fft.fftfreq(len(t), framelength/len(t))
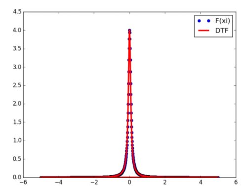
# comparison between analytical Fourier transform and dft.
plt.plot(xi,Fc(xi),'o',label='F(xi)')
plt.plot(xi,np.real(fourier),'k-', lw=3, color='red', label='DTF')
plt.legend()
plt.show()
结果如下:

对于实验性非周期信号,当帧被周期化时会出现人为的不连续性。它会引起频谱泄漏,并应用窗口来衰减不连续性及其影响。其中一个潜在的窗口,称为泊松窗口,是一个两侧指数衰减!
添加回答
举报
