mysql基础
- 一,mysql基础操作
- 二,mysql数据表引擎
数据库存储引擎是数据库底层软件组织,数据库管理系统(DBMS)使用数据引擎进行创建、查询、更新和删除数据。不同的存储引擎提供不同的存储机制、索引技巧、锁定水平等功能,使用不同的存储引擎,还可以 获得特定的功能。现在许多不同的数据库管理系统都支持多种不同的数据引擎。MySql的核心就是存储引擎。
存储引擎查看命令 SHOW ENGINES
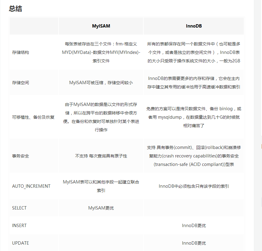
1, InnoDB存储引擎
InnoDB 存储引擎最大的亮点就是支持事务,支持回滚,它支持 Hash/B-tree 索引类型。
锁级别为行锁,行锁优点是适用于高并发的频繁表修改,高并发是性能优于 MyISAM。缺点是系统消耗较大,索引不仅缓存自身,也缓存数据,相比 MyISAM 需要更大的内存。
InnoDB 中不保存表的具体行数,也就是说,执行 select count(*) from table时,InnoDB 要扫描一遍整个表来计算有多少行。
支持事务,支持外键。
2,MyISAM存储引擎
MyISAM 是 MySQL 5.5.5 之前的默认引擎,它支持 B-tree/FullText/R-tree 索引类型。
锁级别为表锁,表锁优点是开销小,加锁快;缺点是锁粒度大,发生锁冲动概率较高,容纳并发能力低,这个引擎适合查询为主的业务。
此引擎不支持事务,也不支持外键。
MyISAM强调了快速读取操作。它存储表的行数,于是SELECT COUNT(*) FROM TABLE时只需要直接读取已经保存好的值而不需要进行全表扫描。
3,ACID 事务
A 事务的原子性(Atomicity):指一个事务要么全部执行,要么不执行。也就是说一个事务不可能只执行了一半就停止了。比如你从取款机取钱,这个事务可以分成两个步骤:1)划卡,2)出钱。不可能划了卡,而钱却没出来,这两步必须同时完成,要么就不完成。C 事务的一致性(Consistency):指事务的运行并不改变数据库中数据的一致性。例如,完整性约束了a+b=10,一个事务改变了a,那么b也应该随之改变。I 独立性(Isolation):事务的独立性也有称作隔离性,是指两个以上的事务不会出现交错执行的状态。因为这样可能会导致数据不一致。D 持久性(Durability):事务的持久性是指事务执行成功以后,该事务所对数据库所作的更改便是持久的保存在数据库之中,不会无缘无故的回滚。
4,Memory
Memory 是内存级别存储引擎,数据存储在内存中,所以他能够存储的数据量较小。
因为内存的特性,存储引擎对数据的一致性支持较差。锁级别为表锁,不支持事务。但访问速度非常快,并且默认使用 hash 索引。
Memory存储引擎使用存在内存中的内容来创建表,每个Memory表只实际对应一个磁盘文件,在磁盘中表现为.frm文件。
总结:
- 三,mysql锁机制
锁是计算机协调多个进程或纯线程并发访问某一资源的机制。保证数据并发访问的一致性、有效性,锁冲突也是影响数据库并发访问性能的一个重要因素。从这个角度来说,锁对数据库而言显得尤其重要,也更加复杂。
MySQL常用存储引擎的锁机制
BDB:支持页级锁和表级锁,默认是页级锁
InnoDB:支持行级锁和表级锁,默认是行级锁
MyISAM &Memory:这两个存储引擎都是采用表级锁
详解:
锁分类
①、按操作划分:DML锁,DDL锁
②、按锁的粒度划分:表级锁、行级锁、页级锁
③、按锁级别划分:共享锁、排他锁
④、按加锁方式划分:自动锁、显示锁
⑤、按使用方式划分:乐观锁、悲观锁
1.MySQL中排它锁和共享锁
排它锁(exclusive locck) 排它锁又叫写锁,如果事务T对A加上排它锁,则其它事务都不能对A加任何类型的锁。获准排它锁的事务既能读数据,又能写数据。
用法:SELECT … FOR UPDATE
共享锁(share lock) 共享锁又叫读锁,如果事务T对A加上共享锁,则其它事务只能对A再加共享锁,不能加其它锁。获准共享锁的事务只能读数据,不能写数据。
用法:SELECT … LOCK IN SHARE MODE;
2.乐观锁和悲观锁
乐观并发控制和悲观并发控制是并发控制采用的主要方法。乐观锁和悲观锁不仅在关系数据库里应用,在Hibernate、Memcache等等也有相关概念。
悲观锁:也即悲观并发控制,Pessimistic Concurrency Controller,缩写PCC。悲观锁是指在数据处理过程,使数据处于锁定状态,一般使用数据库的锁机制实现。 备注,在MySQL中使用悲观锁,必须关闭MySQL的自动提交,set autocommit=0。MySQL默认使用自动提交autocommit模式,也即你执行一个更新操作,MySQL会自动将结果提交。
//0.开始事务
begin;/begin work;/start transaction; (三者选一就可
//1.查询出商品信息
select status from t_goods where id=1 for update;
//2.根据商品信息生成订单
insert into t_orders (id,goods_id) values (null,1);
//3.修改商品status为2
update t_goods set status=2;
//4.提交事务
commit;/commit work;
本例子使用select…for update方式将数据锁住,也就是开启了排他锁
悲观锁优缺点: 悲观并发控制(悲观锁)采用”先取锁再分”的保守策略,为数据处理提供了安全的保证。但在效率方面,加锁机制会产生额外的开销,增加产生死锁的机会。
乐观锁:相对悲观锁来说,乐观锁是通过记录数据版本的方式实现乐观锁。为数据增加一个版本标识,读取数据时,将版本标识一起读出,数据没更新一次,就对版本标识进行更新。
乐观锁优缺点: 乐观锁认为事务直接竞争的概率是很小的,在提交的时候才锁定,所以不会产生死锁。但是如果两个事务同时读取数据库的某一行,这时,就会发现乐观锁的弊端。
3.MySQL中的行级锁、表级锁和页级锁
行级锁:行级锁分为共享锁和排它锁。行级锁是Mysql中锁定粒度最细的锁。InnoDB引擎支持行级锁和表级锁,只有在通过索引条件检索数据的时候,才使用行级锁,否就使用表级锁。行级锁开销大,加锁慢,锁定粒度最小,发生锁冲突概率最低,并发度最高
表级锁:表级锁分为表共享锁和表独占锁。表级锁开销小,加锁快,锁定粒度大、发生锁冲突最高,并发度最低
页级锁:页级锁是MySQL中锁定粒度介于行级锁和表级锁中间的一种锁。表级锁速度快,但冲突多,行级冲突少,但速度慢。所以取了折衷的页级,一次锁定相邻的一组记录。BDB支持页级锁。 开销和加锁时间界于表锁和行锁之间;会出现死锁;锁定粒度界于表锁和行锁之间,并发度一般
- 四,mysql事务处理
事务必须满足4个条件(ACID)::原子性(Atomicity,或称不可分割性)、一致性(Consistency)、隔离性(Isolation,又称独立性)、持久性(Durability)。
原子性:一个事务(transaction)中的所有操作,要么全部完成,要么全部不完成,不会结束在中间某个环节。事务在执行过程中发生错误,会被回滚(Rollback)到事务开始前的状态,就像这个事务从来没有执行过一样。
一致性:在事务开始之前和事务结束以后,数据库的完整性没有被破坏。这表示写入的资料必须完全符合所有的预设规则,这包含资料的精确度、串联性以及后续数据库可以自发性地完成预定的工作。
隔离性:数据库允许多个并发事务同时对其数据进行读写和修改的能力,隔离性可以防止多个事务并发执行时由于交叉执行而导致数据的不一致。事务隔离分为不同级别,包括读未提交(Read uncommitted)、读提交(read committed)、可重复读(repeatable read)和串行化(Serializable)。
持久性:事务处理结束后,对数据的修改就是永久的,即便系统故障也不会丢失。
MYSQL 事务处理主要有两种方法:
1、用 BEGIN, ROLLBACK, COMMIT来实现
BEGIN 开始一个事务
ROLLBACK 事务回滚
COMMIT 事务确认
2、直接用 SET 来改变 MySQL 的自动提交模式:
SET AUTOCOMMIT=0 禁止自动提交
SET AUTOCOMMIT=1 开启自动提交
扩展:
- 五,mysql索引基础和类型
1、索引是什么
索引(Index)是帮助MySQL高效获取数据的数据结构。可以得到索引的本质:索引是数据结构。
可以理解为“排好序的快速查找数据结构”
在数据之外,数据库系统还维护着满足特定查找算法的数据结构,这些数据结构以某种方式引用(指向)数据,
这样就可以在这些数据结构上实现高级查找算法,这种数据结构就是索引。
2、优势
类似大学图书馆建书目索引,提高数据检索效率,降低数据库的IO成本。
通过索引对数据进行排序,降低数据排序的成本,降低了CPU的消耗。
3、劣势
实际上索引也是一张表,该表保存了主键与索引字段,并指向实体表的记录,所以索引列也是要占空间的。
虽然索引大大提高了查询速度,同时确会降低更新表的速度,如对表进行INSERT、UPDATE、DELETE。
因为更新表时,MySQL不仅要保存数据,还要保存一下索引文件每次更新添加了索引列的字段。
都会调整因为更新所带来的键值变化后的索引信息。
4、索引的分类
单值索引
即一个索引只包含单个列,一个表可以有多个单列索引。
唯一索引
索引列的值必须唯一,但允许有空值。
复合索引
即一个索引包含多个列。
5、基本语法
参考(http://www.runoob.com/mysql/mysql-index.html)
6、MySQL索引结构
BTree索引
Hash索引
full-text全文索引
R-Tree索引
7、哪些情况需要创建索引
①主键自动建立唯一索引
②频繁作为查询条件的字段应该创建索引
③查询中与其他表关联的字段,外键关系建立索引
④频繁更新的字段不适合建立索引,因为每次更新不单单是更新了记录还会更新索引
⑤WHERE条件里用不到的字段不创建索引
⑥单键/组合索引的选择问题,who?(在高并发下倾向创建组合索引)
⑦查询中排序的字段,排序的字段若通过索引去访问将大大提高排序速度
⑧查询中统计或者分组字段
8、哪些情况不要创建索引
①表记录太少
②经常增删改的表
提高了查询速度,同时却会降低更新表的速度,如对表进行INSERT、UPDATE、和DELETE。
因为更新表时,MySQL不仅要保存数据,还要保存一下索引文件。
数据重复且分布平均的表字段,因此应该只为最经常查询和最经常排序的数据建立索引。
③注意,如果某个数据列包含许多重复的内容,为它建立索引就没有太大的实际效果。
扩展:
- 六,mysql基础sql语句
题目解析:
文章来源参考:
http://blog.csdn.net/zhangyuan19880606/article/details/51217952
https://juejin.im/post/58d482e844d904006929aaff
https://juejin.im/entry/5a4b2e7ef265da431a438e4a
https://www.cnblogs.com/zhaobingqing/p/7066112.html
共同学习,写下你的评论
评论加载中...
作者其他优质文章













































































