JVM中的类的唯一性:
由类加载器+和这个类本身确定。
双亲委派模型类加载请求时,先委托给父类进行加载,父加载器也是如此。当父类加载器不能加载事,当前类才进行加载。
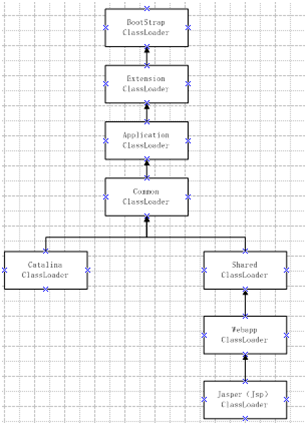
tomcat正统加载模型tomcat的类加载器介绍
| 类加载器名称 | 加载的目录 | 备注 |
|---|---|---|
| BootStrap ClassLoader | ${java_home}/lib | JDK默认 |
| Extension ClassLoader | ${java_home}/lib/ext | JDK默认 |
| Application ClassLoader | classpath下jar,或class | JDK默认 |
| Common ClassLoader | 可以设置在catalina.properties中的common.loader进行设置 | tomcat默认是${catalina.base}/lib/*${catalina.home}/lib/* |
| Catalina ClassLoader | 可以设置在catalina.properties中server.loader= | tomcat默认未设置 |
| Shared ClassLoader | shared.loader= | tomcat默认未设置 |
| webapp ClassLoader | webapp/WEB-INF/*下的java文件 | |
| Jasper(Jsp) Classloader | webapp/WEB-INF/*下的jsp文件 | JSP文件被修改后,会替换当前的Jasper ClassLoader,用新Jasper ClassLoader加载修改后的jsp |
对应的结构图如下:
1.java1.2之前的程序做兼容 向前兼容
2.JNDI等,(允许父类加载器委托子类加载器加载,打通了双亲委派模型的逆向)。
(使用,线程上下文加载器 Thread Context ClassLoader,这个由java.lang.Thread中的setContextClassLoader()方法进行设置)
3.OSGi(热部署可以平级查找):
举例说明:
Bundle A:声明发布了packageA,依赖了java_*的包
Bundle B:声明依赖于packageA和packageC,同时也依赖java.*包
Bundle C:声明发布了packageC,依赖了packageA
其对应的结构图如下:
OSGi加载规则如下:
将ava.*开头的委派给父类加载器。
否则委派列表名单内的类,委派给父类加载器。
否则Import列表中的类委托给Export这个类的Bundle加载器
否则Bundle的classPath,自己的加载器。
否则,查找类是否在自己的Fragment Bundle中,如果在则,委托给Fragment Bundle的类加载器
否则,查找Dynamic Import列表的Bundle,委托给对应的Bundle加载
否则,查找失败。
点击查看更多内容
7人点赞
评论
共同学习,写下你的评论
评论加载中...
作者其他优质文章
正在加载中
感谢您的支持,我会继续努力的~
扫码打赏,你说多少就多少
赞赏金额会直接到老师账户
支付方式
打开微信扫一扫,即可进行扫码打赏哦


