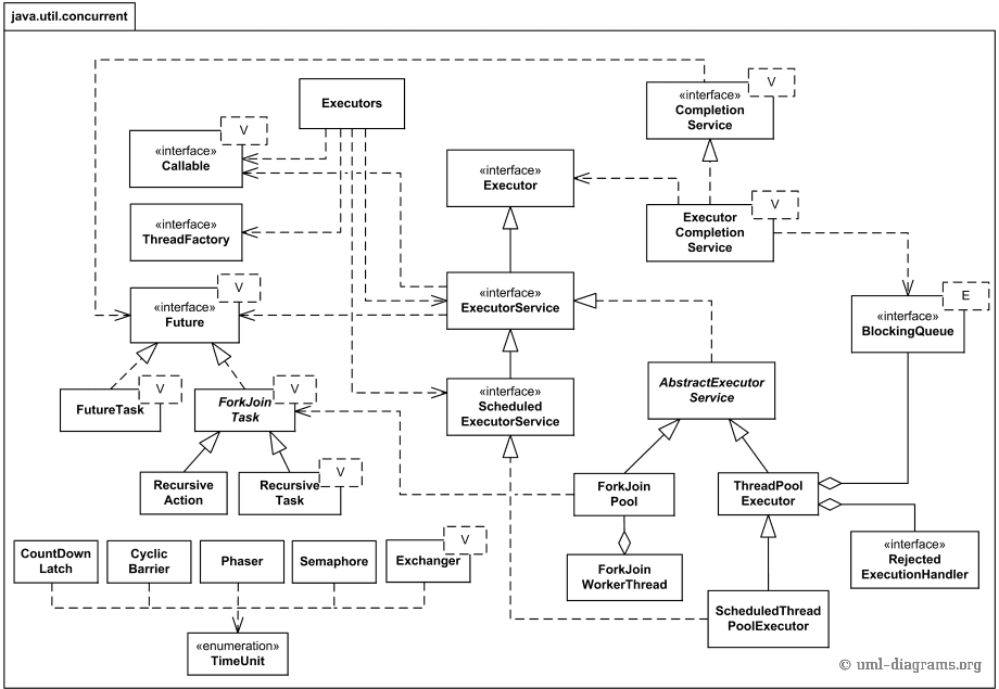
ThreadPoolExecutor UML图:
8.1 在任务和执行策略之间隐形耦合
避免Thread starvation deadlock
8.2 设置线程池大小
8.3 配置ThreadPoolExecutor
构造函数如下:
public ThreadPoolExecutor(int corePoolSize, int maximumPoolSize, long keepAliveTime,
TimeUnit unit,
BlockingQueue<Runnable> workQueue,
ThreadFactory threadFactory,
RejectedExecutionHandler handler) { ... }核心和最大池大小:如果运行的线程少于 corePoolSize,则创建新线程来处理请求(即一个Runnable实例),即使其它线程是空闲的。如果运行的线程多于 corePoolSize 而少于 maximumPoolSize,则仅当队列满时才创建新线程。
保持活动时间:如果池中当前有多于 corePoolSize 的线程,则这些多出的线程在空闲时间超过 keepAliveTime 时将会终止。
排队:如果运行的线程等于或多于 corePoolSize,则 Executor 始终首选将请求加入队列BlockingQueue,而不添加新的线程。
被拒绝的任务:当 Executor 已经关闭,或者队列已满且线程数量达到maximumPoolSize时(即线程池饱和了),请求将被拒绝。这些拒绝的策略叫做Saturation Policy,即饱和策略。包括AbortPolicy, CallerRunsPolicy, DiscardPolicy, and DiscardOldestPolicy.
另外注意:
如果运行的线程少于 corePoolSize,ThreadPoolExecutor 会始终首选创建新的线程来处理请求;注意,这时即使有空闲线程也不会重复使用(这和数据库连接池有很大差别)。
如果运行的线程等于或多于 corePoolSize,则 ThreadPoolExecutor 会将请求加入队列BlockingQueue,而不添加新的线程(这和数据库连接池也不一样)。
如果无法将请求加入队列(比如队列已满),则创建新的线程来处理请求;但是如果创建的线程数超出 maximumPoolSize,在这种情况下,请求将被拒绝。
newCachedThreadPool使用了SynchronousQueue,并且是无界的。
线程工厂ThreadFactory
8.4 扩展ThreadPoolExecutor
重写beforeExecute和afterExecute方法。
8.5 递归算法的并行化
实际就是类似Number of Islands或者N-Queens等DFS问题的一种并行处理。
串行版本如下:
public class SequentialPuzzleSolver <P, M> { private final Puzzle<P, M> puzzle; private final Set<P> seen = new HashSet<P>(); public SequentialPuzzleSolver(Puzzle<P, M> puzzle) { this.puzzle = puzzle;
} public List<M> solve() {
P pos = puzzle.initialPosition(); return search(new PuzzleNode<P, M>(pos, null, null));
} private List<M> search(PuzzleNode<P, M> node) { if (!seen.contains(node.pos)) {
seen.add(node.pos); if (puzzle.isGoal(node.pos)) return node.asMoveList(); for (M move : puzzle.legalMoves(node.pos)) {
P pos = puzzle.move(node.pos, move);
PuzzleNode<P, M> child = new PuzzleNode<P, M>(pos, move, node);
List<M> result = search(child); if (result != null) return result;
}
} return null;
}
}并行版本如下:
public class ConcurrentPuzzleSolver <P, M> { private final Puzzle<P, M> puzzle; private final ExecutorService exec; private final ConcurrentMap<P, Boolean> seen; protected final ValueLatch<PuzzleNode<P, M>> solution = new ValueLatch<PuzzleNode<P, M>>(); public ConcurrentPuzzleSolver(Puzzle<P, M> puzzle) { this.puzzle = puzzle; this.exec = initThreadPool(); this.seen = new ConcurrentHashMap<P, Boolean>(); if (exec instanceof ThreadPoolExecutor) {
ThreadPoolExecutor tpe = (ThreadPoolExecutor) exec;
tpe.setRejectedExecutionHandler(new ThreadPoolExecutor.DiscardPolicy());
}
} private ExecutorService initThreadPool() { return Executors.newCachedThreadPool();
} public List<M> solve() throws InterruptedException { try {
P p = puzzle.initialPosition();
exec.execute(newTask(p, null, null)); // block until solution found
PuzzleNode<P, M> solnPuzzleNode = solution.getValue(); return (solnPuzzleNode == null) ? null : solnPuzzleNode.asMoveList();
} finally {
exec.shutdown();
}
} protected Runnable newTask(P p, M m, PuzzleNode<P, M> n) { return new SolverTask(p, m, n);
} protected class SolverTask extends PuzzleNode<P, M> implements Runnable {
SolverTask(P pos, M move, PuzzleNode<P, M> prev) { super(pos, move, prev);
} public void run() { if (solution.isSet()
|| seen.putIfAbsent(pos, true) != null) return; // already solved or seen this position
if (puzzle.isGoal(pos))
solution.setValue(this); else
for (M m : puzzle.legalMoves(pos))
exec.execute(newTask(puzzle.move(pos, m), m, this));
}
}
}
作者:芥末无疆sss
链接:https://www.jianshu.com/p/89a30cfe09a2
來源:简书
简书著作权归作者所有,任何形式的转载都请联系作者获得授权并注明出处。
共同学习,写下你的评论
评论加载中...
作者其他优质文章



