1 概述
HashMap是基于哈希表实现的,每一个元素是一个key-value对,其内部通过单链表解决冲突问题,容量不足(超过了阀值)时,同样会自动增长. HashMap是非线程安全的,只适用于单线程环境下,多线程环境下可以采用concurrent并发包下的concurrentHashMap. HashMap 实现了Serializable接口,因此它支持序列化,实现了Cloneable接口,能被克隆。 HashMap是基于哈希表的Map接口的非同步实现.此实现提供所有可选的映射操作,并允许使用null值和null键.此类不保证映射的顺序,特别是它不保证该顺序恒久不变. java8中又对此类底层实现进行了优化,比如引入了红黑树的结构以解决哈希碰撞
2 HashMap的数据结构
在java中,最基本的结构就是两种,一个是数组,另外一个是模拟指针(引用),所有的数据结构都可以用这两个基本结构来构造,HashMap也不例外.HashMap实际上是一个"链表散列"的数据结构,即数组和链表的结合体.
image.png
如图,HashMap的主结构类似于一个数组,添加值时通过key确定储存位置.每个位置是一个Node(图中黑点)的数据结构,该结构可组成链表.当发生冲突时,相同hash值的键值对会组成链表.
这种数组+链表的组合形式大部分情况下都能有不错的性能效果,java6、7就是这样设计的.然而,在极端情况下,一组(比如经过精心设计的)键值对都发生了冲突,这时的哈希结构就会退化成一个链表,使HashMap性能急剧下降.
所以在java8中,HashMap的结构实现变为数组+链表+红黑树.如图:
java8结构
从上图中可以看出,HashMap底层就是一个数组结构
数组中的每一项又是一个链表
当新建一个HashMap时,就会初始化一个数组.
三大集合与迭代子
HashMap使用三大集合和三种迭代子来轮询其Key、Value和Entry对象,其使用方法如下所示:
public class HashMapExam {
public static void main(String[] args) {
Map<Integer, String> map = new HashMap<>(16); for (int i = 0; i < 15; i++) { map.put(i, new String(new char[]{(char) ('A'+ i)}));
}
System.out.println("======keySet=======");
Set<Integer> set = map.keySet();
Iterator<Integer> iterator = set.iterator(); while (iterator.hasNext()) {
System.out.println(iterator.next());
}
System.out.println("======values=======");
Collection<String> values = map.values();
Iterator<String> stringIterator=values.iterator(); while (stringIterator.hasNext()) {
System.out.println(stringIterator.next());
}
System.out.println("======entrySet======="); for (Map.Entry<Integer, String> entry : map.entrySet()) {
System.out.println(entry);
}
}
}3 源码分析
下面让我们看看源码:
//默认的初始容量16,且实际容量是2的整数幂
static final int DEFAULT_INITIAL_CAPACITY = 1 << 4;
//最大容量(传入容量过大将被这个值替换)
static final int MAXIMUM_CAPACITY = 1 << 30;
// 默认加载因子为0.75(当表达到3/4满时,才会再散列),这个因子在时间和空间代价之间达到了平衡.更高的因子可以降低表所需的空间,但是会增加查找代价,而查找是最频繁操作
static final float DEFAULT_LOAD_FACTOR = 0.75f; //桶的树化阈值:即 链表转成红黑树的阈值,在存储数据时,当链表长度 > 该值时,则将链表转换成红黑树
static final int TREEIFY_THRESHOLD = 8; // 桶的链表还原阈值:即 红黑树转为链表的阈值,当在扩容(resize())时(此时HashMap的数据存储位置会重新计算),在重新计算存储位置后,当原有的红黑树内数量 < 6时,则将 红黑树转换成链表
static final int UNTREEIFY_THRESHOLD = 6; //最小树形化容量阈值:即 当哈希表中的容量 > 该值时,才允许树形化链表 (即 将链表 转换成红黑树)
// 否则,若桶内元素太多时,则直接扩容,而不是树形化若桶中链表元素个数大于等于8时,链表转换成树结构;若桶中链表元素个数小于等于6时,树结构还原成链表。因为红黑树的平均查找长度是log(n),长度为8的时候,平均查找长度为3,如果继续使用链表,平均查找长度为8/2=4,这才有转换为树的必要。链表长度如果是小于等于6,6/2=3,虽然速度也很快的,但是转化为树结构和生成树的时间并不会太短。
还有选择6和8,中间有个差值7可以有效防止链表和树频繁转换。假设一下,如果设计成链表个数超过8则链表转换成树结构,链表个数小于8则树结构转换成链表,如果一个HashMap不停的插入、删除元素,链表个数在8左右徘徊,就会频繁的发生树转链表、链表转树,效率会很低。 // 为了避免进行扩容、树形化选择的冲突,这个值不能小于 4 * TREEIFY_THRESHOLD
static final int MIN_TREEIFY_CAPACITY = 64;
// 存储数据的Node数组,长度是2的幂.
// HashMap采用链表法解决冲突,每一个Entry本质上是一个单向链表
//HashMap底层存储的数据结构,是一个Node数组.上面得知Node类为元素维护了一个单向链表.至此,HashMap存储的数据结构也就很清晰了:维护了一个数组,每个数组又维护了一个单向链表.之所以这么设计,考虑到遇到哈希冲突的时候,同index的value值就用单向链表来维护
//与 JDK 1.7 的对比(Entry类),仅仅只是换了名字
transient Node<K,V>[] table; // HashMap的底层数组中已用槽的数量
transient int size; // HashMap的阈值,用于判断是否需要调整HashMap的容量(threshold = 容量*加载因子)
int threshold;
// 负载因子实际大小
final float loadFactor;
// HashMap被改变的次数
transient int modCount;
// 指定“容量大小”和“加载因子”的构造函数,是最基础的构造函数
public HashMap(int initialCapacity, float loadFactor) { if (initialCapacity < 0) throw new IllegalArgumentException("Illegal initial capacity: " +
initialCapacity); // HashMap的最大容量只能是MAXIMUM_CAPACITY
if (initialCapacity > MAXIMUM_CAPACITY)
initialCapacity = MAXIMUM_CAPACITY; //负载因子须大于0
if (loadFactor <= 0 || Float.isNaN(loadFactor)) throw new IllegalArgumentException("Illegal load factor: " +
loadFactor); // 设置"负载因子"
this.loadFactor = loadFactor; // 设置"HashMap阈值",当HashMap中存储数据的数量达到threshold时,就需将HashMap的容量加倍
this.threshold = tableSizeFor(initialCapacity);
} //上面的tableSizeFor有何用?
//先抛出答案:tableSizeFor方法保证函数返回值是大于等于给定参数initialCapacity最小的2的幂次方的数值
static final int tableSizeFor(int cap) { int n = cap - 1;
n |= n >>> 1;
n |= n >>> 2;
n |= n >>> 4;
n |= n >>> 8;
n |= n >>> 16; return (n < 0) ? 1 : (n >= MAXIMUM_CAPACITY) ? MAXIMUM_CAPACITY : n + 1;
} //可以看出该方法是一系列的二进制位操作。先说明 |=的作用:a |= b 等同于 a = a|b。逐行分析tableSizeFor方法:
//int n = cap - 1:给定的cap减1,为了避免参数cap本来就是2的幂次方,这样一来,经过后续的未操作的,cap将会变成2 * cap,是不符合我们预期的。
//n |= n >>> 1:n >>> 1,n无符号右移1位,即n二进制最高位的1右移一位;n | (n >>> 1),导致的结果是n二进制的高2位值为1; 目前n的高1~2位均为1
//n |= n >>> 2:n继续无符号右移2位.n | (n >>> 2),导致n二进制表示高3~4位经过运算值均为1; 目前n的高1~4位均为1。
//n |= n >>> 4:n继续无符号右移4位.n | (n >>> 4),导致n二进制表示高5~8位经过运算值均为1; 目前n的高1~8位均为1.
//n |= n >>> 8:n继续无符号右移8位.n | (n >>> 8),导致n二进制表示高9~16位经过运算值均为1;目前n的高1~16位均为1.
//可以看出,无论给定cap(cap < MAXIMUM_CAPACITY )的值是多少,经过以上运算,其值的二进制所有位都会是1.再将其加1,这时候这个值一定是2的幂次方.当然如果经过运算值大于MAXIMUM_CAPACITY,直接选用MAXIMUM_CAPACITY.例子
至此tableSizeFor如何保证cap为2的幂次方已经显而易见了,那么问题来了
为什么cap要保持为2的幂次方?
cap要保持为2的幂次主要与HashMap中数据存储有关。
在Java8中,HashMap中key的Hash值由Hash(key)方法计得
HashMap中存储数据table的index是由key的Hash值决定的.
在HashMap存储数据时,我们期望数据能均匀分布,以防止哈希冲突.
自然而然我们就会想到去用%取余的操作来实现我们这一构想
这里要了解到一个知识:取余(%)操作中如果除数是2的幂次则等价于与其除数减一的与(&)操作.
这也就解释了为什么一定要求cap要为2的幂次方.再来看看table的index的计算规则:
index = e.hash & (newCap - 1)
等价于:
index = e.hash % newCap
采用二进制位操作&,相对于%,能够提高运算效率,这就是cap的值被要求为2幂次的原因.
数据结构 & 参数与 JDK 7的区别
Node类
static class Node<K,V> implements Map.Entry<K,V> { final int hash; final K key;
V value;
Node<K,V> next;
Node(int hash, K key, V value, Node<K,V> next) { this.hash = hash; this.key = key; this.value = value; this.next = next;
} public final K getKey() { return key; } public final V getValue() { return value; } public final String toString() { return key + "=" + value; } public final int hashCode() { return Objects.hashCode(key) ^ Objects.hashCode(value);
} public final V setValue(V newValue) {
V oldValue = value;
value = newValue; return oldValue;
} public final boolean equals(Object o) { if (o == this) return true; if (o instanceof Map.Entry) {
Map.Entry<?,?> e = (Map.Entry<?,?>)o; if (Objects.equals(key, e.getKey()) &&
Objects.equals(value, e.getValue())) return true;
} return false;
}
}
Node<K,V> 类是HashMap中的静态内部类,实现Map.Entry<K,V>接口.定义了key键、value值、next节点,也就是说元素之间构成了单向链表.TreeNode
static final class TreeNode<K,V> extends LinkedHashMap.Entry<K,V> {
TreeNode<K,V> parent; // red-black tree links
TreeNode<K,V> left;
TreeNode<K,V> right;
TreeNode<K,V> prev; // needed to unlink next upon deletion
boolean red;
TreeNode(int hash, K key, V val, Node<K,V> next) {} // 返回当前节点的根节点
final TreeNode<K,V> root() {
for (TreeNode<K,V> r = this, p;;) {
if ((p = r.parent) == null)
return r;
r = p;
}
}
}红黑树结构包含前、后、左、右节点,以及标志是否为红黑树的字段。此结构是java8新加的。
hash方法
Java 8中的散列值优化函数
只做一次16位右位移异或
key.hashCode()函数调用的是key键值类型自带的哈希函数,返回int型散列值。
理论上散列值是一个int型,如果直接拿散列值作为下标访问HashMap主数组的话,考虑到2进制32位带符号的int表值范围从-2147483648到2147483648。前后加起来大概40亿的映射空间。只要哈希函数映射得比较均匀松散,一般应用是很难出现碰撞的。
但问题是一个40亿长度的数组,内存是放不下的。你想,HashMap扩容之前的数组初始大小才16。所以这个散列值是不能直接拿来用的。用之前还要先做对数组的长度取模运算,得到的余数才能用来访问数组下标。源码中模运算就是把散列值和数组长度做一个"与"操作,
这也正好解释了为什么HashMap的数组长度要取2的整次幂
因为这样(数组长度-1)正好相当于一个“低位掩码”
“与”操作的结果就是散列值的高位全部归零,只保留低位值,用来做数组下标访问。
以初始长度16为例,16-1=15。2进制表示是00000000 00000000 00001111。和某散列值做“与”操作如下,结果就是截取了最低的四位值
但这时候问题就来了,这样就算我的散列值分布再松散,要是只取最后几位的话,碰撞也会很严重。
这时候“扰动函数”的价值就体现出来了
右位移16位,正好是32位一半,自己的高半区和低半区做异或,就是为了混合原始hashCode的高位和低位,以此来加大低位的随机性。而且混合后的低位掺杂了高位的部分特征,这样高位的信息也被变相保留下来。
static final int hash(Object key) { int h; return (key == null) ? 0 : (h = key.hashCode()) ^ (h >>> 16);
}index的运算规则是e.hash & (newCap - 1)
newCap是2的幂,所以newCap - 1的高位全0
若e.hash值只用自身的hashcode,index只会和e.hash的低位做&操作.这样一来,index的值就只有低位参与运算,高位毫无存在感,从而会带来哈希冲突的风险
所以在计算key的hashCode时,用其自身hashCode与其低16位做异或操作
这也就让高位参与到index的计算中来了,即降低了哈希冲突的风险又不会带来太大的性能问题
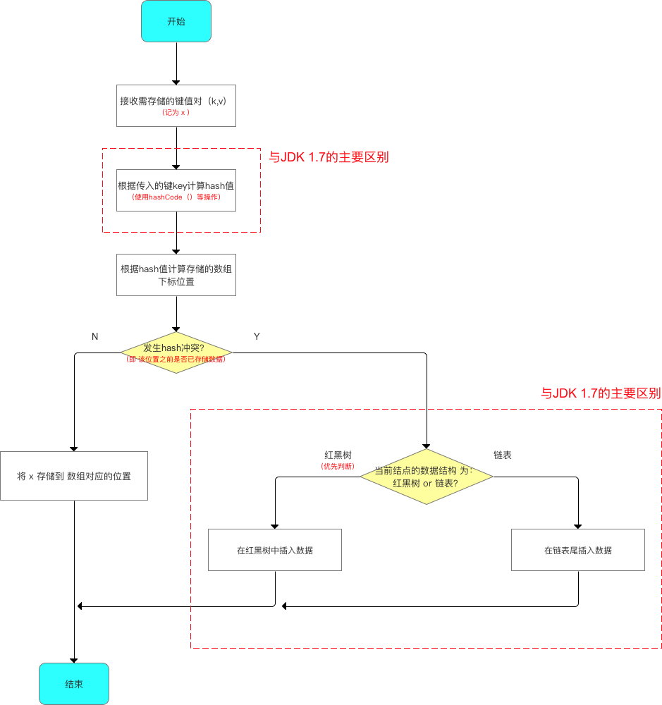
Put方法
HashMap-put(k,v)
①.判断键值对数组table[i]是否为空或为null,否则执行resize()进行扩容
②.根据键值key计算hash值得到插入的数组索引i,如果table[i]==null,直接新建节点添加,转向⑥,如果table[i]不为空,转向③
③.判断table[i]的首个元素是否和key一样,如果相同直接覆盖value,否则转向④,这里的相同指的是hashCode以及equals
④.判断table[i] 是否为treeNode,即table[i] 是否是红黑树,如果是红黑树,则直接在树中插入键值对,否则转向⑤
⑤.遍历table[i],判断链表长度是否大于8,大于8的话把链表转换为红黑树,在红黑树中执行插入操作,否则进行链表的插入操作;遍历过程中若发现key已经存在直接覆盖value即可
⑥.插入成功后,判断实际存在的键值对数量size是否超多了最大容量threshold,如果超过,执行resize()扩容
public V put(K key, V value) { // 对key的hashCode()做hash
return putVal(hash(key), key, value, false, true);
}
final V putVal(int hash, K key, V value, boolean onlyIfAbsent, boolean evict) {
Node<K,V>[] tab; Node<K,V> p; int n, i; // 步骤① tab为空则调用resize()初始化创建
if ((tab = table) == null || (n = tab.length) == 0)
n = (tab = resize()).length; // 步骤② 计算index,并对null做处理
//tab[i = (n - 1) & hash对应下标的第一个节点
if ((p = tab[i = (n - 1) & hash]) == null) // 无哈希冲突的情况下,将value直接封装为Node并赋值
tab[i] = newNode(hash, key, value, null); else {
Node<K,V> e; K k; // 步骤③ 节点的key相同,直接覆盖节点
if (p.hash == hash && ((k = p.key) == key || (key != null && key.equals(k))))
e = p; // 步骤④ 判断该链为红黑树
else if (p instanceof TreeNode) // p是红黑树类型,则调用putTreeVal方式赋值
e = ((TreeNode<K,V>)p).putTreeVal(this, tab, hash, key, value); // 步骤⑤ p非红黑树类型,该链为链表
else { // index 相同的情况下
for (int binCount = 0; ; ++binCount) { if ((e = p.next) == null) { // 如果p的next为空,将新的value值添加至链表后面
p.next = newNode(hash, key, value, null); if (binCount >= TREEIFY_THRESHOLD - 1) // 如果链表长度大于8,链表转化为红黑树,执行插入
treeifyBin(tab, hash); break;
} // key相同则跳出循环
if (e.hash == hash && ((k = e.key) == key || (key != null && key.equals(k)))) break; //就是移动指针方便继续取 p.next
p = e;
}
} if (e != null) { // existing mapping for key
V oldValue = e.value; //根据规则选择是否覆盖value
if (!onlyIfAbsent || oldValue == null)
e.value = value;
afterNodeAccess(e); return oldValue;
}
}
++modCount; // 步骤⑥:超过最大容量,就扩容
if (++size > threshold) // size大于加载因子,扩容
resize();
afterNodeInsertion(evict); return null;
}在构造函数中最多也只是设置了initialCapacity、loadFactor的值,并没有初始化table,table的初始化工作是在put方法中进行的.
resize
扩容(resize)就是重新计算容量,向HashMap对象里不停的添加元素,内部的数组无法装载更多的元素时,就需要扩大数组的长度.
当然Java里的数组是无法自动扩容的,方法是使用一个新的数组代替已有的容量小的数组
/**
* 该函数有2种使用情况:1.初始化哈希表 2.当前数组容量过小,需扩容
*/final Node<K,V>[] resize() {
Node<K,V>[] oldTab = table; int oldCap = (oldTab == null) ? 0 : oldTab.length; int oldThr = threshold; int newCap, newThr = 0; // 针对情况2:若扩容前的数组容量超过最大值,则不再扩充
if (oldCap > 0) { if (oldCap >= MAXIMUM_CAPACITY) {
threshold = Integer.MAX_VALUE; return oldTab;
} // 针对情况2:若无超过最大值,就扩充为原来的2倍
else if ((newCap = oldCap << 1) < MAXIMUM_CAPACITY &&
oldCap >= DEFAULT_INITIAL_CAPACITY) //newCap设置为oldCap的2倍并小于MAXIMUM_CAPACITY,且大于默认值, 新的threshold增加为原来的2倍
newThr = oldThr << 1; // double threshold
}
// 针对情况1:初始化哈希表(采用指定 or 默认值)
else if (oldThr > 0) // initial capacity was placed in threshold
// threshold>0, 将threshold设置为newCap,所以要用tableSizeFor方法保证threshold是2的幂次方
newCap = oldThr; else { // zero initial threshold signifies using defaults
// 默认初始化
newCap = DEFAULT_INITIAL_CAPACITY;
newThr = (int)(DEFAULT_LOAD_FACTOR * DEFAULT_INITIAL_CAPACITY);
} // 计算新的resize上限
if (newThr == 0) { // newThr为0,newThr = newCap * 0.75
float ft = (float)newCap * loadFactor;
newThr = (newCap < MAXIMUM_CAPACITY && ft < (float)MAXIMUM_CAPACITY ?
(int)ft : Integer.MAX_VALUE);
}
threshold = newThr; @SuppressWarnings({"rawtypes","unchecked"}) // 新生成一个table数组
Node<K,V>[] newTab = (Node<K,V>[])new Node[newCap];
table = newTab; if (oldTab != null) { // oldTab 复制到 newTab
for (int j = 0; j < oldCap; ++j) {
Node<K,V> e; if ((e = oldTab[j]) != null) {
oldTab[j] = null; if (e.next == null) // 链表只有一个节点,直接赋值
//为什么要重新Hash呢?因为长度扩大以后,Hash的规则也随之改变。
newTab[e.hash & (newCap - 1)] = e; else if (e instanceof TreeNode) // e为红黑树的情况
((TreeNode<K,V>)e).split(this, newTab, j, oldCap); else { // preserve order链表优化重hash的代码块
Node<K,V> loHead = null, loTail = null;
Node<K,V> hiHead = null, hiTail = null;
Node<K,V> next; do {
next = e.next; // 原索引
if ((e.hash & oldCap) == 0) { if (loTail == null)
loHead = e; else
loTail.next = e;
loTail = e;
} // 原索引 + oldCap
else { if (hiTail == null)
hiHead = e; else
hiTail.next = e;
hiTail = e;
}
} while ((e = next) != null); // 原索引放到bucket里
if (loTail != null) {
loTail.next = null;
newTab[j] = loHead;
} // 原索引+oldCap放到bucket里
if (hiTail != null) {
hiTail.next = null;
newTab[j + oldCap] = hiHead;
}
}
}
}
} return newTab;
}图片发自简书App
remove方法
remove(key) 方法 和 remove(key, value) 方法都是通过调用removeNode的方法来实现删除元素的.
final Node<K,V> removeNode(int hash, Object key, Object value, boolean matchValue, boolean movable) {
Node<K,V>[] tab; Node<K,V> p; int n, index; if ((tab = table) != null && (n = tab.length) > 0 &&
(p = tab[index = (n - 1) & hash]) != null) {
Node<K,V> node = null, e; K k; V v; if (p.hash == hash &&
((k = p.key) == key || (key != null && key.equals(k)))) // index 元素只有一个元素
node = p; else if ((e = p.next) != null) { if (p instanceof TreeNode) // index处是一个红黑树
node = ((TreeNode<K,V>)p).getTreeNode(hash, key); else { // index处是一个链表,遍历链表返回node
do { if (e.hash == hash &&
((k = e.key) == key ||
(key != null && key.equals(k)))) {
node = e; break;
}
p = e;
} while ((e = e.next) != null);
}
} // 分不同情形删除节点
if (node != null && (!matchValue || (v = node.value) == value ||
(value != null && value.equals(v)))) { if (node instanceof TreeNode)
((TreeNode<K,V>)node).removeTreeNode(this, tab, movable); else if (node == p)
tab[index] = node.next; else
p.next = node.next;
++modCount;
--size;
afterNodeRemoval(node); return node;
}
} return null;
}get
/**
* 函数原型
* 作用:根据键key,向HashMap获取对应的值
*/
map.get(key); /**
* 源码分析
*/
public V get(Object key) {
Node<K,V> e; // 1. 计算需获取数据的hash值
// 2. 通过getNode()获取所查询的数据 ->>分析1
// 3. 获取后,判断数据是否为空
return (e = getNode(hash(key), key)) == null ? null : e.value;
}/**
* 分析1:getNode(hash(key), key))
*/ final Node<K,V> getNode(int hash, Object key) {
Node<K,V>[] tab; Node<K,V> first, e; int n; K k; // 1. 计算存放在数组table中的位置
if ((tab = table) != null && (n = tab.length) > 0 &&
(first = tab[(n - 1) & hash]) != null) { // 4. 通过该函数,依次在数组、红黑树、链表中查找(通过equals()判断)
// a. 先在数组中找,若存在,则直接返回
if (first.hash == hash && // always check first node
((k = first.key) == key || (key != null && key.equals(k)))) return first; // b. 若数组中没有,则到红黑树中寻找
if ((e = first.next) != null) { // 在树中get
if (first instanceof TreeNode) return ((TreeNode<K,V>)first).getTreeNode(hash, key); // c. 若红黑树中也没有,则通过遍历,到链表中寻找
do { if (e.hash == hash &&
((k = e.key) == key || (key != null && key.equals(k)))) return e;
} while ((e = e.next) != null);
}
} return null;
}在JDK1.7及以前的版本中,HashMap里是没有红黑树的实现的,在JDK1.8中加入了红黑树是为了防止哈希表碰撞攻击,当链表链长度为8时,及时转成红黑树,提高map的效率。在面试过程中,能说出这一点,面试官会对你加分不少。
如果某个桶中的记录过大的话(当前是TREEIFY_THRESHOLD = 8),HashMap会动态的使用一个专门的treemap实现来替换掉它。这样做的结果会更好,是O(logn),而不是糟糕的O(n)。它是如何工作的?前面产生冲突的那些KEY对应的记录只是简单的追加到一个链表后面,这些记录只能通过遍历来进行查找。但是超过这个阈值后HashMap开始将列表升级成一个二叉树,使用哈希值作为树的分支变量,如果两个哈希值不等,但指向同一个桶的话,较大的那个会插入到右子树里。如果哈希值相等,HashMap希望key值最好是实现了Comparable接口的,这样它可以按照顺序来进行插入。这对HashMap的key来说并不是必须的,不过如果实现了当然最好。如果没有实现这个接口,在出现严重的哈希碰撞的时候,你就并别指望能获得性能提升了。
这个性能提升有什么用处?比方说恶意的程序,如果它知道我们用的是哈希算法,它可能会发送大量的请求,导致产生严重的哈希碰撞。然后不停的访问这些key就能显著的影响服务器的性能,这样就形成了一次拒绝服务攻击(DoS)。JDK 8中从O(n)到O(logn)的飞跃,可以有效地防止类似的攻击,同时也让HashMap性能的可预测性稍微增强了一些
/**
* 源码分析:resize(2 * table.length)
* 作用:当容量不足时(容量 > 阈值),则扩容(扩到2倍)
*/
void resize(int newCapacity) {
// 1. 保存旧数组(old table)
Entry[] oldTable = table;
// 2. 保存旧容量(old capacity ),即数组长度
int oldCapacity = oldTable.length;
// 3. 若旧容量已经是系统默认最大容量了,那么将阈值设置成整型的最大值,退出
if (oldCapacity == MAXIMUM_CAPACITY) {
threshold = Integer.MAX_VALUE;
return;
}
// 4. 根据新容量(2倍容量)新建1个数组,即新table
Entry[] newTable = new Entry[newCapacity];
// 5. (重点分析)将旧数组上的数据(键值对)转移到新table中,从而完成扩容 ->>分析1.1
transfer(newTable);
// 6. 新数组table引用到HashMap的table属性上
table = newTable;
// 7. 重新设置阈值
threshold = (int)(newCapacity * loadFactor);
}
/**
* 分析1.1:transfer(newTable);
* 作用:将旧数组上的数据(键值对)转移到新table中,从而完成扩容
* 过程:按旧链表的正序遍历链表、在新链表的头部依次插入
*/ void transfer(Entry[] newTable) { // 1. src引用了旧数组
Entry[] src = table;
// 2. 获取新数组的大小 = 获取新容量大小
int newCapacity = newTable.length; // 3. 通过遍历 旧数组,将旧数组上的数据(键值对)转移到新数组中
for (int j = 0; j < src.length; j++) {
// 3.1 取得旧数组的每个元素
Entry<K,V> e = src[j];
if (e != null) { // 3.2 释放旧数组的对象引用(for循环后,旧数组不再引用任何对象)
src[j] = null;
do {
// 3.3 遍历 以该数组元素为首 的链表
// 注:转移链表时,因是单链表,故要保存下1个结点,否则转移后链表会断开
Entry<K,V> next = e.next;
// 3.3 重新计算每个元素的存储位置
int i = indexFor(e.hash, newCapacity);
// 3.4 将元素放在数组上:采用单链表的头插入方式 = 在链表头上存放数据 = 将数组位置的原有数据放在后1个指针、将需放入的数据放到数组位置中
// 即 扩容后,可能出现逆序:按旧链表的正序遍历链表、在新链表的头部依次插入
e.next = newTable[i];
newTable[i] = e;
// 访问下1个Entry链上的元素,如此不断循环,直到遍历完该链表上的所有节点
e = next;
} while (e != null); // 如此不断循环,直到遍历完数组上的所有数据元素
}
}
}从上面可看出:在扩容resize()过程中,在将旧数组上的数据 转移到 新数组上时,转移数据操作 = 按旧链表的正序遍历链表、在新链表的头部依次插入,即在转移数据、扩容后,容易出现链表逆序的情况
设重新计算存储位置后不变,即扩容前 = 1->2->3,扩容后 = 3->2->1
此时若(多线程)并发执行 put()操作,一旦出现扩容情况,则 容易出现 环形链表,从而在获取数据、遍历链表时 形成死循环(Infinite Loop),即 死锁的状态
image.png
为什么 HashMap 中 String、Integer 这样的包装类适合作为 key 键
单线程rehash
多线程并发下的rehash
这里假设有两个线程同时执行了put操作并引发了rehash,执行了transfer方法,并假设线程一进入transfer方法并执行完next = e.next后,因为线程调度所分配时间片用完而“暂停”,此时线程二完成了transfer方法的执行。此时状态如下。
HashMap rehash multi thread step 1
接着线程1被唤醒,继续执行第一轮循环的剩余部分
e.next = newTable[1] = null newTable[1] = e = key(5) e = next = key(9)
HashMap rehash multi thread step 2
HashMap rehash multi thread step 3
HashMap rehash multi thread step 4
此时循环链表形成,并且key(11)无法加入到线程1的新数组。在下一次访问该链表时会出现死循环。
Fast-fail
产生原因
在使用迭代器的过程中如果HashMap被修改,那么ConcurrentModificationException将被抛出,也即Fast-fail策略。
当HashMap的iterator()方法被调用时,会构造并返回一个新的EntryIterator对象,并将EntryIterator的expectedModCount设置为HashMap的modCount(该变量记录了HashMap被修改的次数)。
HashIterator() {
expectedModCount = modCount; if (size > 0) { // advance to first entry
Entry[] t = table; while (index < t.length && (next = t[index++]) == null)
;
}
}在通过该Iterator的next方法访问下一个Entry时,它会先检查自己的expectedModCount与HashMap的modCount是否相等,如果不相等,说明HashMap被修改,直接抛出ConcurrentModificationException。该Iterator的remove方法也会做类似的检查。该异常的抛出意在提醒用户及早意识到线程安全问题。
线程安全解决方案
单线程条件下,为避免出现ConcurrentModificationException,需要保证只通过HashMap本身或者只通过Iterator去修改数据,不能在Iterator使用结束之前使用HashMap本身的方法修改数据。因为通过Iterator删除数据时,HashMap的modCount和Iterator的expectedModCount都会自增,不影响二者的相等性。如果是增加数据,只能通过HashMap本身的方法完成,此时如果要继续遍历数据,需要重新调用iterator()方法从而重新构造出一个新的Iterator,使得新Iterator的expectedModCount与更新后的HashMap的modCount相等。
多线程条件下,可使用Collections.synchronizedMap方法构造出一个同步Map,或者直接使用线程安全的ConcurrentHashMap。
作者:芥末无疆sss
链接:https://www.jianshu.com/p/c77ca6fa6097
來源:简书
简书著作权归作者所有,任何形式的转载都请联系作者获得授权并注明出处。
共同学习,写下你的评论
评论加载中...
作者其他优质文章





















