title: java集合之LinkedList
tags: java集合
author: 辰砂
一. LinkedList概述:
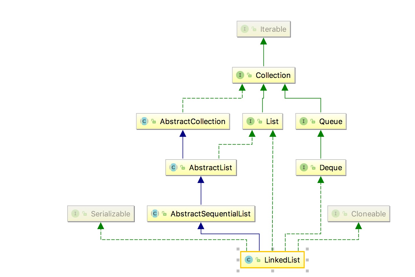
List 接口的链接列表实现。实现所有可选的列表操作,并且允许所有元素(包括 null)。除了实现 List 接口外,LinkedList 类还为在列表的开头及结尾 get、remove 和 insert 元素提供了统一的命名方法。这些操作允许将链接列表用作堆栈、队列或双端队列。
注意,此实现不是同步的。如果不存在这样的对象,则应该使用 Collections.synchronizedList 方法来“包装”该列表。最好在创建时完成这一操作,以防止对列表进行意外的不同步访问,如下所示:
List list = Collections.synchronizedList(new LinkedList(...));
public class LinkedList<E> extends AbstractSequentialList<E> implements List<E>, Deque<E>, Cloneable, java.io.Serializable
LinkedList 是一个继承于AbstractSequentialList的双向链表。它也可以被当作堆栈、队列或双端队列进行操作。
LinkedList 实现 List 接口,能对它进行队列操作。
LinkedList 实现 Deque 接口,即能将LinkedList当作双端队列使用。
LinkedList 实现了Cloneable接口,即覆盖了函数clone(),能克隆。
LinkedList 实现java.io.Serializable接口,这意味着LinkedList支持序列化,能通过序列化去传输。
LinkedList 是非同步的
二.LinkedList的用法 (参考优秀博文)
public class LinkedListTest {    public static void main(String[] args) {        // 测试LinkedList的API
        testLinkedListAPIs() ;        // 将LinkedList当作 LIFO(后进先出)的堆栈
        useLinkedListAsLIFO();        // 将LinkedList当作 FIFO(先进先出)的队列
        useLinkedListAsFIFO();
    }    /*
     * 测试LinkedList中部分API
     */
    private static void testLinkedListAPIs() {
        String val = null;        //LinkedList llist;
        //llist.offer("10");
        // 新建一个LinkedList
        LinkedList llist = new LinkedList();        //---- 添加操作 ----
        // 依次添加1,2,3
        llist.add("1");
        llist.add("2");
        llist.add("3");        // 将“4”添加到第一个位置
        llist.add(1, "4");
        System.out.println("\nTest \"addFirst(), removeFirst(), getFirst()\"");        // (01) 将“10”添加到第一个位置。  失败的话,抛出异常!
        llist.addFirst("10");
        System.out.println("llist:"+llist);        // (02) 将第一个元素删除。        失败的话,抛出异常!
        System.out.println("llist.removeFirst():"+llist.removeFirst());
        System.out.println("llist:"+llist);        // (03) 获取第一个元素。          失败的话,抛出异常!
        System.out.println("llist.getFirst():"+llist.getFirst());
        System.out.println("\nTest \"offerFirst(), pollFirst(), peekFirst()\"");        // (01) 将“10”添加到第一个位置。  返回true。
        llist.offerFirst("10");
        System.out.println("llist:"+llist);        // (02) 将第一个元素删除。        失败的话,返回null。
        System.out.println("llist.pollFirst():"+llist.pollFirst());
        System.out.println("llist:"+llist);        // (03) 获取第一个元素。          失败的话,返回null。
        System.out.println("llist.peekFirst():"+llist.peekFirst());
        System.out.println("\nTest \"addLast(), removeLast(), getLast()\"");        // (01) 将“20”添加到最后一个位置。  失败的话,抛出异常!
        llist.addLast("20");
        System.out.println("llist:"+llist);        // (02) 将最后一个元素删除。        失败的话,抛出异常!
        System.out.println("llist.removeLast():"+llist.removeLast());
        System.out.println("llist:"+llist);        // (03) 获取最后一个元素。          失败的话,抛出异常!
        System.out.println("llist.getLast():"+llist.getLast());
        System.out.println("\nTest \"offerLast(), pollLast(), peekLast()\"");        // (01) 将“20”添加到第一个位置。  返回true。
        llist.offerLast("20");
        System.out.println("llist:"+llist);        // (02) 将第一个元素删除。        失败的话,返回null。
        System.out.println("llist.pollLast():"+llist.pollLast());
        System.out.println("llist:"+llist);        // (03) 获取第一个元素。          失败的话,返回null。
        System.out.println("llist.peekLast():"+llist.peekLast());        // 将第3个元素设置300。不建议在LinkedList中使用此操作,因为效率低!
        llist.set(2, "300");        // 获取第3个元素。不建议在LinkedList中使用此操作,因为效率低!
        System.out.println("\nget(3):"+llist.get(2));        // ---- toArray(T[] a) ----
        // 将LinkedList转行为数组
        String[] arr = (String[])llist.toArray(new String[0]);        for(String str:arr) {
            System.out.println("str:"+str);
        }        // 输出大小
        System.out.println("size:"+llist.size());        // 清空LinkedList
        llist.clear();        // 判断LinkedList是否为空
        System.out.println("isEmpty():"+llist.isEmpty()+"\n");
    }    /**
     * 将LinkedList当作 LIFO(后进先出)的堆栈
     */
    private static void useLinkedListAsLIFO() {
        System.out.println("\nuseLinkedListAsLIFO");        // 新建一个LinkedList
        LinkedList stack = new LinkedList();        // 将1,2,3,4添加到堆栈中
        stack.push("1");
        stack.push("2");
        stack.push("3");
        stack.push("4");        // 打印“栈”
        System.out.println("stack:"+stack);        // 删除“栈顶元素”
        System.out.println("stack.pop():"+stack.pop());        // 取出“栈顶元素”
        System.out.println("stack.peek():"+stack.peek());        // 打印“栈”
        System.out.println("stack:"+stack);
    }    /**
     * 将LinkedList当作 FIFO(先进先出)的队列
     */
    private static void useLinkedListAsFIFO() {
        System.out.println("\nuseLinkedListAsFIFO");        // 新建一个LinkedList
        LinkedList queue = new LinkedList();        // 将10,20,30,40添加到队列。每次都是插入到末尾
        queue.add("10");
        queue.add("20");
        queue.add("30");
        queue.add("40");        // 打印“队列”
        System.out.println("queue:"+queue);        // 删除(队列的第一个元素)
        System.out.println("queue.remove():"+queue.remove());        // 读取(队列的第一个元素)
        System.out.println("queue.element():"+queue.element());        // 打印“队列”
        System.out.println("queue:"+queue);
    }三.源码解读
1.数据结构
LinkedList 是一个双向链表。内部类 Node 是 LinkedList 中的基本数据结构,包含当前节点值,上一个节点得引用,和下个节点的引用。
// 链表中有多少个节点,默认为 0    transient int size = 0;// 头节点transient Node<E> first;// 尾节点transient Node<E> last;    private static class Node<E> {
        E item;
        Node<E> next;
        Node<E> prev;
        Node(Node<E> prev, E element, Node<E> next) {            this.item = element;            this.next = next;            this.prev = prev;
        }
    }2.构造方法
比较简单,默认无参构造,和一个 Collection 参数的构造( 将里面元素按顺序前后连接,修改节点个数,并且操作次数 + 1 )。
    public LinkedList() {
    }    /**
     * Constructs a list containing the elements of the specified
     * collection, in the order they are returned by the collection's
     * iterator.
     *
     * @param  c the collection whose elements are to be placed into this list
     * @throws NullPointerException if the specified collection is null
     */
    public LinkedList(Collection<? extends E> c) {        this();
        addAll(c);
    }3.添加方法ADD
// 尾部插入public boolean add(E e) {    // 去为节点加
    linkLast(e);    return true;
}// 将指定的元素防止在链表的尾节点,以前的尾节点变成它前面的节点,如果上个尾节点为null,说明以前是的空链表。void linkLast(E e) {    final Node<E> l = last;    final Node<E> newNode = new Node<>(l, e, null);
    last = newNode;    if (l == null)
        first = newNode;    else
        l.next = newNode; // 添加一个,我们就需要把size增加
    size++;
    modCount++;
}
add(int index, E element)  public void add(int index, E element) {  // 边界校验
      checkPositionIndex(index);      if (index == size)
          linkLast(element);      else
          linkBefore(element, node(index));
  }  /**
   * Returns the (non-null) Node at the specified element index.
   */
  Node<E> node(int index) {      // assert isElementIndex(index);// 双链表可以分别从 头节点 或者尾节点开始遍历,计算它是在前面一半,还是在后面的位置,决定遍历方式。// 这也是LinkedList 为什么要使用双向链表,提升了使用游标操作链表的效率。
      if (index < (size >> 1)) {
          Node<E> x = first;          for (int i = 0; i < index; i++)
              x = x.next;          return x;
      } else {
          Node<E> x = last;          for (int i = size - 1; i > index; i--)
              x = x.prev;          return x;
      }
  }  /**
   * Inserts element e before non-null Node succ.
   */
  void linkBefore(E e, Node<E> succ) {      // assert succ != null;
      final Node<E> pred = succ.prev;      final Node<E> newNode = new Node<>(pred, e, succ);
      succ.prev = newNode;      if (pred == null)
          first = newNode;      else
          pred.next = newNode;
      size++;
      modCount++;
  }检查索引是否越界,虽然 ListedList 中没有索引概念;
如果 index 和 size 相同,则在尾节点上加上元素;
不相同的话,先去遍历链表查找到索引位置的节点,然后在它的前面插入节点。
1.s->prior=p->prior; 2. p->prior->next=s; 3. s->next=p; 4. p->prior=s;
4.获取元素Get
public E get(int index) {  
// 检查索引越界;// 跟上面的一样,查找该索引位置的节点,然后获取它的元素。
    checkElementIndex(index);  
    return node(index).item;  
}5.删除元素Remove
   public E remove() {       return removeFirst();
   }   // 移除头节点
   public E removeFirst() {       final Node<E> f = first;       if (f == null)           throw new NoSuchElementException();       return unlinkFirst(f);
   }   // 参数 f 为头节点// 将头节点指向 next 节点,如果 next节点 为 null 则链表 为 null ,链表大小减 1 ,修改次数记录加 1.
   private E unlinkFirst(Node<E> f) {       // assert f == first && f != null;
       final E element = f.item;       final Node<E> next = f.next;
       f.item = null;
       f.next = null; // help GC
       first = next;       if (next == null)
           last = null;       else
           next.prev = null;
       size--;
       modCount++;       return element;
   }public E remove(int index) {  
    checkElementIndex(index);  
    return unlink(node(index));  
}  
    /**
     * Unlinks non-null node x.
     */
    E unlink(Node<E> x) {        // assert x != null;
        final E element = x.item;        final Node<E> next = x.next;        final Node<E> prev = x.prev;        // 如果本节点为头节点,头节点指向next
        if (prev == null) {
            first = next;
        } else {            // 不是头节点,则将前节点和后节点连接起来,然后删掉本节点的引用 GC
            prev.next = next;
            x.prev = null;
        }        // 如果是尾节点,则将尾节点指向前节点
        if (next == null) {
            last = prev;
        } else {            // 连接,双向链表,双方都有引用,删除自身的引用GC
            next.prev = prev;
            x.next = null;
        }        // 删除自身 GC
        x.item = null;
        size--;
        modCount++;        return element;
    }// 遍历 equals 找出 node,然后调用 unlink(Node<E> x)   public boolean remove(Object o) {        if (o == null) {            for (Node<E> x = first; x != null; x = x.next) {                if (x.item == null) {
                    unlink(x);                    return true;
                }
            }
        } else {            for (Node<E> x = first; x != null; x = x.next) {                if (o.equals(x.item)) {
                    unlink(x);                    return true;
                }
            }
        }        return false;
    }6.更新元素Set
/**
*有索引,第一件事去检查索引是否越界;根据索引找出 node;
*替换 node 的元素,返回 该索引位置 Node 的旧元素的值。
*注意,Set 方法不增加LinkedList 的修改次数
*/public E set(int index, E element) {
    checkElementIndex(index);
    Node<E> x = node(index);
    E oldVal = x.item;
    x.item = element;    return oldVal;
}7.清空clear()
//释放所有的元素,让他们直接无引用,垃圾回收器发现这些 node 元素是不可达的时候,释放内存。// 数据恢复默认;修改次数记录加一。public void clear() {  
       // Clearing all of the links between nodes is "unnecessary", but:  
       // - helps a generational GC if the discarded nodes inhabit  
       //   more than one generation  
       // - is sure to free memory even if there is a reachable Iterator  
       for (Node<E> x = first; x != null; ) {  
           Node<E> next = x.next;  
           x.item = null;  
           x.next = null;  
           x.prev = null;  
           x = next;  
       }  
       first = last = null;  
       size = 0;  
       modCount++;  
   }四、ArrayList和LinkedList比较
- ArrayList的实现是基于数组,LinkedList的实现是基于双向链表。 
- 对于随机访问,ArrayList优于LinkedList 
- 对于插入和删除操作,LinkedList优于ArrayList 
- LinkedList比ArrayList更占内存,因为LinkedList的节点除了存储数据,还存储了两个引用,一个指向前一个元素,一个指向后一个元素。 
参考
https://blog.wuwii.com/java-linkedlist.html#more
https://www.cnblogs.com/skywang12345/p/3308807.html
共同学习,写下你的评论
评论加载中...
作者其他优质文章
 
                 
            



 
			 
					