原理
梯度下降是一个很常见的通过迭代求解函数极值的方法,当函数非常复杂,通过求导寻找极值很困难时可以通过梯度下降法求解。梯度下降法流程如下:
上图中,用大写字母表示向量,用小写字母表示标量。
假设某人想入坑,他站在某点,他每移动一小步,都朝着他所在点的梯度的负方向移动,这样能保证他尽快入坑,因为某个点的梯度方向是最陡峭的方向,如下图所示,此图画的不太能表达这个观点,但是懒得盗图了,意会吧:
以下举两个例子,两个例子中的被求函数都很简单,其实直接求导算极值更好,此处仅用来说明梯度下降法的步骤。
实践一:求y=x2−4x+1y=x2−4x+1的最小值
# -*- coding: utf-8 -*-import numpy as npimport matplotlib.pyplot as pltdef descent(p, original_x = 50, steplength = 0.01): ''' gradient descent, return min y ''' deriv = p.deriv(m = 1) # 多项式p的导函数 Y = [] # 保存每次迭代后的y值,方便绘图 count = 0 # 迭代次数 x = original_x # 设置x初始值 d = deriv(x) # x位置的导数 threshold = 0.001 # 阈值,当梯度小于此值时停止迭代 while np.abs(d) > threshold: x = x - d * steplength y = p(x) Y.append(y) count += 1 d = deriv(x) plt.plot(np.arange(1, count + 1), Y) plt.show() return yif __name__ == "__main__": p = np.poly1d([2, -4, 1]) min_y = descent(p) print(min_y)
把迭代数和对应的函数值绘制出来以查看迭代效果:
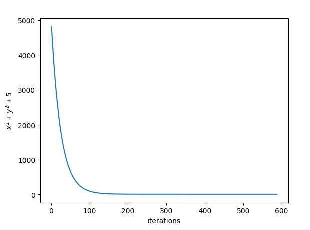
实践二:求z=x2+y2+5z=x2+y2+5的最小值
以下代码中,把一组x和y当成一个向量处理,即z=XTX+5z=XTX+5,其中X=[x y]TX=[x y]T
import numpy as npimport matplotlib.pyplot as pltdef deriv(xy): dxy = 2 * xy return dxydef descent(xy, steplength = 0.01): ''' gradient descent, return min y ''' d = deriv(xy) # x^2 + y^2 + 5的梯度 Y = [] # 保存每次迭代后的y值,方便绘图 count = 0 # 迭代次数 threshold = 0.001 # 阈值,当梯度的模小于此值时停止迭代 while np.linalg.norm(d) > threshold: xy = xy - d * steplength y = np.dot(xy, xy) + 5 Y.append(y) count += 1 d = deriv(xy) plt.plot(np.arange(1, count + 1), Y) plt.show() return Y[-1]if __name__ == "__main__": y = descent(np.array([50, 50])) print(y)
把迭代数和对应的函数值绘制出来以查看迭代效果:
问答时间
Q:无法收敛到某个足够小的函数值,最后报错: overflow ...
A:步长设置太大,步子大了,容易跨过最低点,导致函数值在最低点上下震荡或发散,如图:
可以人为设置迭代次数(而不是通过阈值控制是否继续迭代),然后观察函数值是否收敛:
Q:如何选择合适的步长
A:步长太大会导致函数值不收敛,步长太小又浪费性能,可以通过绘制如上面的迭代次数和函数值关系图,刚才结果后调整步长,尽量选择满足需求的最大步长。达爷在他的网课中给出的建议是:按照这样的序列试验步长:..., 0.001, 0.003, 0.01, 0.03, 0.1, 0.3, 1, ...。通过算法自动预测步长十分复杂,非二叔所能为。
Q:何时停止迭代?
A:可设定一个阈值,当梯度的模长小于这个阈值时停止迭代(当函数接近极值时,梯度接近0)。也可以人为通过刚才迭代次数和函数值图像设定迭代次数。
Q:是否还有其他迭代法?
A:还有牛顿法和拟牛顿法,和梯度下降法的区别是牛顿法不是沿着梯度负方向下降的,而是另一套算法得出的方向,下降速度更快。
Q:迭代法是否一定会找到函数值域内的最小值?
A:不是,如果函数不是一个凸函数,那么迭代法可能会找到一个局部最小值或鞍点值。
Q:函数最大值怎么找
A:给函数取个负号然后找最小值,或者沿着梯度方向前进而不是负梯度方向前进
原文出处:https://www.cnblogs.com/zzy0471/p/gradient_descent.html
共同学习,写下你的评论
评论加载中...
作者其他优质文章





