问题背景
整理「foodie」在各大应用商店的用户反馈:
1,收集最近90天的用户反馈,一共找到至少30条用户的有效反馈。
2,对用户反馈进行分类,并进行简要分析。
3,根据分析结论,总结出相应的行动计划建议。
产品简介
「foodie」美食相机,让拍摄的食物看起来更加美味,分享和晒图更加方便。内置超过30种滤镜,专门针对不同食物做了滤镜的调配, 也可以自定义参数来订制自己喜欢的滤镜,处理后的食物照片在亮度、色泽、饱和度等方面明显提升。
「foodie」Logo
关于收集反馈的基本情况
整理时间:2019.1.6
信息周期:最近90天
收集渠道:酷传,收集安卓用户评论,手机设备包括小米、华为、oppo、vivo、魅族等;七麦数据,收集App Store评论,由于时间有限,只收集了2.50及以上版本。
体验环境:iphone8,ios系统版本11.4,「foodie」软件版本2.6.1
内容更新时间:2019.2.2
反馈内容分类
从本次收集到的原始评论数据中,过滤了纯好评、纯情绪化差评、刷单行为和无意义评论后,剩下保留的所有有效用户评论数一共有165条,由于安卓版本的用户评论整体质量较差,有效评论中的ios版本用户评论数占据了80%以上。将所有用户评论分为五个类型:系统bug、系统优化、功能优化、功能引导和新需求,从下图中可以看到,超过半数的反馈是系统bug类问题,是多数用户比较关心的。
每个类别主要包含的反馈问题,如下图所示:
反馈分析及建议
接下来的分析中,会分别从优先级、问题描述及分析、问题复现情况、解决方案建议四个方面来分析以上提到的五大类问题,
• 优先级:分为五档,高、较高、一般、较低、低。
• 优先级补充说明:解释优先级判定的标准。
• 问题描述和分析:从所有反馈中总结典型问题的情况、尝试分析造成问题的原因。
• 问题复现情况:指我用自己的手机设备体验「foodie」、尝试复现反馈问题的过程或结果。
• 解决方案建议:描述自己的想法,“哪个角色+如何解决问题”的建议。
1 系统bug类
闪退、无法正常保存、卡顿是用户最关心的前三类问题,在多个版本中都有出现。上面表格里汇总了出现这些问题的典型情况,猜测可能与系统版本、设备性能有关。
• (高优先级)需要技术人员设计测试用例、进一步排查问题原因。
• (高优先级)如果短期内技术问题解决有困难,可在产品使用流程上进行优化。比如当检测到用户多次出现闪退/卡顿问题、或系统版本较低时,主动提醒用户切换到标清模式(参考自视频网站推荐视频清晰度的思路),损失一部分用户体验来换取功能的正常使用。
少数评论反馈了版本更新、相册显示的问题,出现时间是在新旧版本交替之时,可能是个例。这提醒技术团队在后续开发中注意一下兼容性,若有余力的话定位出现这种问题的原因。
关于锐化功能失效的问题,我本来以为是个意外,在复现锐化失真问题(在“功能优化”部分会提到)的时候居然出现了。操作步骤如下。点击保存之后的图片,和点击保存之前看到的图片,清晰度确实是不一样。从保存后的图片来看,比如上图那个茶包的纸签,调好的锐化效果的确是失效了,的确算是一个bug,需要排查具体原因。
2 系统优化类
需要优化的是处理速度(图像处理速度、启动速度)、适配iphone xs/xr手机设备。
关于图像处理速度,在整理评论时,我发现一些用户出于对滤镜的喜爱,会拿「foodie」拍人像、拍风景。尽管拍人像这些不是「foodie」的侧重点,拍美食的大多数时候并不需要抓拍,但以后随着产品体量、用户规模的增大,图像处理速度方面的要求会越来越高,因此这个问题是当前不紧急但需要提前关注长期优化的。
• (一般优先级)技术团队在图像处理算法方面的改进,加快处理速度。
• (低优先级)设计“抓拍模式”:绕开解决图像处理算法的问题,引导用户先拍照再用滤镜,比如,支持连续抓拍X张,完成抓拍后全选所有图片统一加滤镜,或依次加滤镜,或选择只保存原图。
关于启动速度,我自测的是大概需要1秒,同样,如果是在摆拍美食的情况时,是可以接受的;而有些场景下,比如“临时起意打开软件录制烤肥牛在铁板上迅速变熟的视频”,较慢的启动速度可能会使用户错过一些精彩镜头。
关于适配问题,目前影响到的用户较少,但因为反馈描述中不适配的是高端机型,使用此类机型的人群可能会越来越多,所以需要解决。
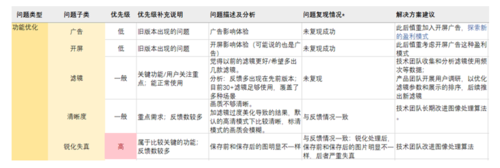
3 功能优化类
关于增加滤镜,我认为现有的30+种滤镜覆盖了多种情况,而且可以创建自定义滤镜。现阶段可以把这个需求往后排。
关于改进滤镜,定期分析滤镜使用频率等数据、访谈典型用户、调研竞品提供的滤镜,改进滤镜效果。
关于增加清晰度,是技术团队需要长期优化的问题,目前可以采用高清模式、使用锐化功能来满足部分用户的要求。
比较严重的问题是锐化失真。我尝试复现了几次,比较迷,有时会失真,有时会失效,搞不明白为什么,需要技术团队来解决了。下图是锐化失真的情况,颗粒感明显、部分颗粒变成绿色。(图片虽然直观但是较丑,见谅)
我认为锐化失真比失效更严重。从反馈情况看,有不少用户喜欢用锐化功能,大概是因为用滤镜处理图片后,图片会变模糊,因此想让食物变得更清楚。锐化功能失效的话,图还能凑合着看,失真了的话就没法看了...
在现有功能优化方面,开屏广告出现在了2.5.2和2.5.3的反馈里,现在的版本2.6.1已经没有了。用户在拍摄美食时,默认不会接受一款相机需要启动2-4秒,接受这个等待时间意味着会中断用户从摆拍食物、P图到分享的整个流程,还可能会因此错过一些有趣的/有意义的瞬间,引起部分用户的反感,
用户1:请出收费专业版,不要放广告。如题,要抓拍却要等广告体验很要命的,我可是把这个当系统相机用的人啊。
用户2:你知道伤害用户了吗。一个相机软件,要的就是快速打开,记录生活。不知从什么时候居然有了闪屏,有了广告。这种行为伤害用户习惯,无法接受。
拍照类应用的盈利模式主要有以下几种,
• 附加服务,上架收费滤镜、贴纸、字体,设置会员体系,比如「黄油相机」等。
• 软件付费,购买后才能下载
• 广告变现,下图来自美图广告投放平台,「美颜相机」「美图秀秀」等都采用了开屏广告、首页设置广告icon;同时也在尝试电商,我自测的是图三的icon位置有时会出现护肤品广告,点开后是淘宝的商品详情页。
美图广告投放平台截图
「美颜相机」类与「foodie」不同之处在于前者主打人像自拍和精修,主要目标用户群是爱美的女生们,她们愿意花费在自拍的时间应该会比花费在拍摄食物上的时间长很多,对软件启动速度的忍耐程度也会相对高。
从用户反馈结果看,目前「foodie」采用开屏广告不太合适。我猜想可能的原因是「foodie」拍照流程与系统自带相机很相似,优化处在于拍照之前可以先选一款滤镜。使用便捷,这是很多反馈喜欢的评论里表达出的一点。尽管探索盈利模式是必要的且长期的,当前阶段先完善好产品的体验是更重要的。根据「foodie」主打的美食拍照特点来畅想,与美食类应用合作推出活动,或走美食图片社交的路线、让KOL带货卖网红美食、与餐饮品牌合作等,或许未来可以尝试。
4 功能引导类
出现了三种我测试后发现该功能已存在、但用户反馈不知道的情况,可能是新版本已经完成改进,也可能是用户不知道去哪里找到该功能。
关于自动保存原图,我发现默认选项是不保存原图的,是比较合理的。
• (低优先级)测试团队排查哪些设备或版本会出现默认选择的是自动保存原图。
关于去水印,反馈人数很少,应该是反馈者没找到选项位置。现阶段不做改变,带水印的图片分享到社交圈里有助于产品的推广。
5 新需求
用户反馈中提出的新需求大概可以分为以下几类:
1)滤镜相关:滤镜管理、滤镜名称管理
滤镜是整个应用的核心,我认为应该尽可能完善与滤镜相关的功能,同时优化交互方式,目标是让更多“懒人”型用户依赖上这款应用。目前版本已上线收藏功能,被收藏的滤镜会排在前面,且右上角有小星星标记;滤镜管理器在滤镜选择栏的最后位置,需要一直左滑操作才能被找到。根据反馈内容,参考个人体验感觉和部分竞品,初步提出以下建议:
• 优化滤镜管理页面:优化滤镜管理页的出现方式,便于用户从多个滤镜中快速找到自己需要的那一个。比如,在滤镜选择栏位置处上划,进入滤镜管理页面(占三分之一个屏幕大小,参考faceU的贴纸模块),用N排显示所有滤镜小图标,使用户能快速选择。
• 增加单个滤镜的编辑页面:包括滤镜名称说明和名称修改功能。比如,长按滤镜图标,上方出现该滤镜的编辑卡片,修改滤镜名称、说明推荐使用该滤镜的场景,包括灯光/食物/氛围等标签。
2)图片相关:图片编辑、图片尺寸、拼图功能、图片保存位置、调节水印大小
前三个应该是是图片编辑类软件的常见功能,参考以下用户的评价:
用户3:小建议:没有裁切的修图软件是不完整的 滤镜色彩不错
用户4:有望添加更多尺寸:能再加些滤镜和拍照尺寸就更好了。
我尝试分析为什么现在的「foodie」版本里没有图片裁剪、旋转的编辑类功能。考虑用户是否会用到图片编辑功能,根据反馈评论,简单举两个典型用户的例子:把「foodie」作为修图软件的“强迫症型”,以及将「foodie」替代系统自带相机来用的“图省事型”。以下是“强迫症型”用户可能会经历的故事:
【不需要】用户小月和好友们去餐馆吃饭,在菜品上齐了之后,她将菜品简单摆放,打开「foodie」、根据餐厅的装修氛围选了一款喜欢的滤镜,摆拍第一次,发现右上角有个纸巾包,于是拿走它、摆拍第二次,发现左边的留白有点大,摆拍第三次......强迫症就是这样的不怕麻烦。横着拿手机拍的时候,系统识别到图片不是正向的话会自动修正,很省事很智能。她连拍了十几张,作为发朋友圈动态的素材。她以前就知道从其他应用分享图片到朋友圈时,一次只能分享一张图。她想着等饭后直接用微信发九宫格动态。(发朋友圈)
【不需要】小月吃完饭回家以后,用手机系统自带的相册翻看和挑选拍好的美食图、准备发动态,突然发现有张图的右下角居然有个广告贴纸,强迫症的她直接用手机相册裁剪功能裁掉了这部分同时保留原尺寸比例 / 或者在发朋友圈时用微信的图片裁剪功能/马赛克功能做了处理,感到世界清静了。(发朋友圈)
【需要】小月的妈妈通过微信发了一张自己做的蛋挞,让小月帮忙P图。她保存了微信图片、打开「foodie」、选滤镜,发现图片里有个丑丑的牙签盒,好想把它打上马赛克啊。她找了找,没发现图片编辑功能,并且微信不支持在分享图片给好友时编辑图片。于是她保存了滤镜处理后的图片,去到微信聊天页面、从对话框位置那儿的相册里找出这张图、把牙签盒打上马赛克、发送给妈妈。同时她把「foodie」推荐给了妈妈,觉得这款应用非常适合“懒人”使用。(发给好友)
而多数的“图省事型”用户可能会经历的故事:
【需要】跟用户小月同桌一起吃饭的用户小琛,在小月摆放整齐菜品之后,打开「foodie」、以迷之角度拍了一张,点进相册里找到这张照片,发现拍的有些模糊,用锐化功能调高了清晰度;小琛又发现这张图片里拍到了用户小楠的手,他找了找,没发现图片编辑功能,于是打开微信,在发动态之前裁剪了图片。(发朋友圈)
通过这两个例子,得出以下的观点:
• 如果继续保持目前的简洁风格,向手机自带相机看齐,增加裁剪、旋转(全角度)功能,比如在下图目前图像美化功能栏增加这两个icon。需要进行更详细的需求分析,调研哪些编辑功能是高频使用的等等。
• 此外,在图片上加文字、贴纸是同类竞品在图片美化方面的常见功能,也有进行需求分析的必要。
关于图片尺寸,目前「foodie」支持3:4和1:1,「黄油相机」支持3:4和1:1和9:16,「faceU」支持的尺寸比较多(下图)。我认为9:16是可以增加的,其他尺寸需要进一步调研再下结论。拼图功能也是同理,初期先增加几款基础的二~四图的拼图样式。
3)视频相关:背景音乐、视频发朋友圈
关于背景音乐,如果加上的话,覆盖到的用户需求无疑会更多,但涉及到的需要新增的方面也比较多,音乐选择、剪辑功能还有音乐版权等等,因此优先级往后排,当前阶段先着重解决拍照和图像方面的需求。
关于视频发朋友圈,微信不支持直接分享视频,可参考「VUE」的做法,分享二维码海报或链接。“直接分享视频”不是核心关注点,需求往后排。
4)辅助功能及其他:增加用户反馈功能、开发其他端的版本、清除缓存、
目前可通过“设置”里的“请评价此应用”来对「foodie」评分、写评论(ios版本),暂时不需要增加额外的用户反馈功能。
是否需要开发ipad版,需要调研使用ipad来拍美食的用户群体规模,再做下一步决定。
进一步分析
以上分析过程中确定下来的优先级高、较高的问题,是首要的关注点,从评论数量上看也是多数用户关心的部分。
接下来,参考之前得到的初步结论,从用户量/发生频率、开发难度、产品迭代计划这三个角度,将优先级高/较高/一般的问题来分类, 进行更详细的分析,以得出更合理的结论。
3 用户量/发生频率
系统稳定性方面的反馈是最多的,高频问题是闪退、卡顿、无法保存。新功能方面,图片编辑、图片尺寸、滤镜管理的呼声高过其他功能。
2 开发难度
开发难度上的考量如下,「foodie」处于成长期,快速迭代更新的重要性更大。根据个人经验,闪退、卡顿、系统处理速度慢通常与软件代码质量、技术水平有关,多个版本的用户反复提到了这类问题但至今仍未解决,接下来解决这个问题的难度可能也不算小,甚至难于开发一些简单的新功能。一些曾经是没问题的、最近版本才出现的问题也是容易解决的。
3 产品迭代计划
近一年的版本迭代记录(来自七麦数据)如下,迭代速度快则几天慢则一个多月。“改进性能并修复错误”是18年3月至10月一直持续的工作。18年的下半年不再重点关注图片和视频的显示效果。总共更新了3款滤镜,大概每个月,也就是放慢了发布速度的那些时候,都会推出新功能或完善已有功能的不足,先后增加调整滤镜顺序、对视频应用滤镜、调整清晰度选项、保存个人编辑滤镜的设置。
在1月30号上线的2.6.5版本,针对农历新年这个特殊节日推出了新年滤镜和3款边框。过大年吃团圆饭,对于老百姓而言‘吃’是头等的大事,抓住春节这个节日契机推出带有浓浓年味儿的滤镜及边框,贴合了「foodie」美食相机的定位。
可见,滤镜风格质量,以及与滤镜紧密相关的辅助性功能,是产品当前关注的重点。
结论
按照以上分析,对需求优先级排序进行了调整,
基本行动建议是:
技术团队负责解决产品使用体验中用户会遇到的闪退、卡顿、无法保存、锐化失真、锐化失效等,通过测试用例定位问题所在、再考虑详细解决方案;
产品团队优先调研和设计拼图、滤镜管理、图片编辑、图片尺寸等功能,在此之前针对这些功能找3~5个典型用户进行访谈,验证需求合理性、明确设计功能的边界,必要的话对优先级进行微调。跟进用户对新上线滤镜和贴纸的反馈评价,观察结合节日热点推出滤镜的效果是否达到预期。
作者:girlyue
链接:https://www.jianshu.com/p/478da24971e4
共同学习,写下你的评论
评论加载中...
作者其他优质文章























