命运多舛,刚加入一家做区块链的公司1月有余,今天面临公司全员降薪,裁员等等不利因素。
加入公司1月有余,重构了网络层的使用和一些IM的自定义消息问题,webview交互。本雄心壮志推动组件化的,奈何......算了,进入正题
为什么要项目组件化
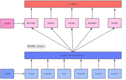
当前项目整体结构图
image.png
随着APP版本不断的迭代,新功能的不断增加,业务也会变的越来越复杂,
APP业务模块的数量有可能还会继续增加,而且每个模块的代码也变的越来越多,这样发展下去单一工程下的APP架构势必会影响开发效率,增加项目的维护成本,每个Developer都要其他模块的代码,将很难进行多人协作开发
Android项目在编译代码的时候电脑会非常卡,
单一工程下代码耦合严重,每修改一处代码后都要重新编译打包测试,导致非常耗时,
单元测试根本无从下手
无法协同开发工作,代码风格控制不便
模块之间耦合严重,互相调用,不断持续下去将会无限耦合,迭代维护难度增大
所以必须要有更灵活的架构代替过去单一的工程架构。
组件化实现
image.png
整个项目被切割为了无数个app,无数个app均可单独运行
如何组件化
组件化架构图:
image.png
| 名称 | 含义 |
|---|---|
| App模式 | 将所有业务组件集合成为一个App |
| 组件模式 | 每个业务组件可单独作为App运行 |
| App壳工程 | 融合业务组件的工程壳(可写一定业务,也可以不写) |
| 业务组件 | 根据对应业务的一个App |
| 公共组件 | 所有业务组件所需要集合使用的 |
| SDK组件 | 第三SDK或者自身业务的进一步封装,将归纳到公共组件中 |
| Base层 | 抽象业务层所需要的公共操作属性等 |
组件化架构的意图:
告别臃肿的项目结构
使单一业务形成app组件,便于调试
单一组件利于单元测试
协同开发,隔离组件与组件,模块与模块之间的耦合
加快开发效率,告别编译一次Xmins的时长
降低团队成员对项目某一业务的熟悉度,仅需关注自身所负责的业务
git权限控制,避免共享式开发
新业务可直接用组件形式开发,开发完成即可单元测试甚至单独给予测试人员测试,测试完毕即可整合到壳工程中
各业务研发可以互不干扰、提升协作效率,并控制产品质量;
组件化痛点(以下痛点仅介绍初级手动切换方式,后续将通过插件自动完成以下特性)
1、app与lib之间的切换完成
2、manifest的自动合并
3、组件的启动activity的自定义
4、组件的application自定义
5、组件路径的自动依赖处理
| 痛点 | 含义 |
|---|---|
| 组件单独运行 | 如何将一个庞大的项目分而治之,可单独运行和集成为一个整体 |
| UI跳转 | 每个业务组件之间如何跳转 |
| 组件通信 | 如何在业务之间进行数据传递 |
| 代码隔离 | 组件与组件之间如何避免直接引用 |
组件单独运行
if (isDebug) {
apply plugin: 'com.android.application'
} else {
apply plugin: 'com.android.library'
}isDebug可定义于gradle.properties中,这样在每个module的build.gralde中都可以读取到该字段来动态定义组件作为app还是lib的存在。
组件与组件之间的Manifest合并问题
总所周知,Android的运行避免不了每个Activity的定义与权限的声明,因为我们的组件可作为组件单独运行,每一个组件都拥有自己的Application与Activity、AndroidManifest,那么我们在合并的时候必然导致冲突。
这个时候我们gradle又派上了用场,我们可以分别定义2个AndroidManifest,在组件开发阶段和集成模式下使用的是不同的AndroidManifest,并且在集成模式时将开发阶段的AndroidManifest剔除
sourceSets {
main { if (rootProject.ext.isBuildApp) {
manifest.srcFile 'src/main/debug/AndroidManifest.xml'
} else { //移除debug资源
manifest.srcFile 'src/main/release/AndroidManifest.xml'
java {
exclude 'debug/**'
}
}
}
}Debug模式作为App单独运行的AndroidManifest
<manifest xmlns:android="http://schemas.android.com/apk/res/android"package="com.allure.module.login"><application android:name="debug.LoginApplication" android:theme="@style/AppTheme" android:icon="@mipmap/ic_launcher" android:allowBackup="true" android:label="@string/app_name" android:supportsRtl="true"> <activity android:name=".LoginActivity" android:exported="true"> <intent-filter> <action android:name="android.intent.action.MAIN" /> <data android:scheme="allure" /> <category android:name="android.intent.category.LAUNCHER" /> </intent-filter> </activity></application></manifest>
集成模式下的AndroidManifest
集成模式下,壳工程已经含有了Application与一些通用的配置(如Style的定义,Lancher等的定义),这时我们应只配置具体的Activity
<manifest xmlns:android="http://schemas.android.com/apk/res/android" package="com.allure.module.login"> <application android:allowBackup="true" android:label="@string/app_name" android:supportsRtl="true"> <activity android:name=".LoginActivity" android:exported="true"> <intent-filter> <action android:name="android.intent.action.VIEW" /> <category android:name="android.intent.category.DEFAULT" /> <category android:name="android.intent.category.BROWSABLE" /> <data android:scheme="allure" /> </intent-filter> </activity> </application></manifest>
全局的Application处理
上面的合并Manifest中我们处理了合并问题,但实际运用中可能说某一个单一组件需要使用某一个SDK并且进行初始化。
在组件模式下我们单独定义了一个Application来处理,但实际合并过程,壳工厂已经包含了自的Applictaion,我们自定义的将会无效,这时怎么处理
处理方案一:下沉Application处理
我们可以将Application下沉到Base层或者Common层。在其中定义BaseApplication,将所有的第三方SDK初始化等操作放置于其中,组件将依赖Base层来达到目的
但是这样做个人认为在组件中依赖了Base层,依然不太优雅,这时推荐方案二
处理方案二:代理反射处理Application初始化
用过SDK的朋友都知道,SDK在早起阶段会有自己的Application,开发者使用需要继承SDK的Application,如果多个SDK都这样处理,那开发者受的苦就大了。(Java的单继承限制)
这时,我们考虑将Application的onCreat代理出去,让他人使用,然后将其反射处理初始化
接口:
public interface ApplicationImpl { void onCreate(Application baseApplication);
}在单一组件进行方法实现:
public class LoginApplication implements ApplicationImpl { private static final String TAG = "LoginApplication"; @Override
public void onCreate(Application baseApplication) {
Log.e(TAG, "初始化LoginApplication");
}
}public class ShopApplication implements ApplicationImpl {
private static final String TAG = "ShopApplication"; @Override
public void onCreate(Application baseApplication) {
Log.e(TAG, "初始化ShopApplication");
}
}反射对象:
public class ModulesApplicationConfig { public static final String[] MODULES_LIST = { "com.allure.login.application.LoginApplication", "com.allure.shop.application.ShopApplication"
};
} for (String modulesImpl : ModulesApplicationConfig.MODULES_LIST) { try {
Class<?> aClass = Class.forName(modulesImpl); Object object = aClass.newInstance(); if (object instanceof ApplicationImpl) {
((ApplicationImpl) object).onCreate(this);
}
} catch (ClassNotFoundException e) {
e.printStackTrace();
} catch (IllegalAccessException e) {
e.printStackTrace();
} catch (InstantiationException e) {
e.printStackTrace();
}
}单一组件运行结果:
com.allure.modularization E/ShopApplication: 初始化ShopApplication
组件与组件之间的UI跳转
在常规开发下,因为我们的app全部处于一个工程之下,可采用显示或者隐式的跳转都可以,但如今组件作为单一模式如何跳转,这时,我们可以想到中间件来处理,这里非常感谢阿里开源的ARouter
image.png
我们所有的跳转都路由注册,统一由Arouter进行分发控制,避免了模块组件之间的直接接触
同时,路由可做的远不仅如此,还可对WebView与Native进行混合开发的App进行优雅控制,具体用法自行查看README
组件与组件之间的通信
当某一个组件需要另外一个组件的数据时怎么办?
在common层创建Provider
public interface ILoginProvider extends IProvider { LoginInfoBean getLoginInfo(); boolean isLogin(); void start2Login(); @Override
void init(Context context);
}登录组件进行具体实现:
@Route(path = ARouterPathConfig.SERVICE_LOGIN)public class LoginProviderImpl implements ILoginProvider { private static final String TAG = "LoginProviderImpl"; private Context mContext; @Override
public void init(Context context) { this.mContext = context;
} /**
* 其他快莫获取此模块组件的信息
*
* @return
*/
@Override
public LoginInfoBean getLoginInfo() { //此处可以做判断是否登录处理
LoginInfoBean loginInfoBean = new LoginInfoBean();
loginInfoBean.setAge("18");
loginInfoBean.setName("inChat");
loginInfoBean.setLogin(true); return loginInfoBean;
} @Override
public boolean isLogin() { return true;
} @Override
public void start2Login() {
ARouter.getInstance().build(ARouterPathConfig.LOGIN_START)
.navigation(mContext, new NavigationCallback() { @Override
public void onFound(Postcard postcard) {
LogUtils.d("onFound");
} @Override
public void onLost(Postcard postcard) {
LogUtils.d("onLost");
} @Override
public void onArrival(Postcard postcard) {
LogUtils.d("onArrival");
} @Override
public void onInterrupt(Postcard postcard) {
LogUtils.d("onInterrupt");
}
});
}获取信息的组件:
ILoginProvider iLoginProvider = (ILoginProvider) ARouter.getInstance().build(ARouterPathConfig.SERVICE_LOGIN).navigation(); //获取登录名 ToastUtils.showShort( iLoginProvider.getLoginInfo().getName() );
组件之间的AOP切割
如登录跳转的地方需要判断用户登录等...
/**
* <p>描述:(拦截器AOP切面拦截登录)</p>
* Created by Cherish on 2018/8/20.<br>
*/@Interceptor(priority = 1)public class LoginInterceptor implements IInterceptor { private static final String TAG = "LoginInterceptor"; private Context mContext; @Override
public void process(Postcard postcard, InterceptorCallback callback) {
Log.i(TAG, "LoginInterceptor 开始执行"); if (postcard.getExtra() == 1) {//extras=1,目标页面标记,代表需要拦截处理
boolean isLogin = BaseApplication.getInstance().isLogin();
Log.i(TAG, "是否已登录: " + isLogin); //判断用户的登录情况,可以把值保存在sp中
if (isLogin) {
callback.onContinue(postcard);
} else {
callback.onInterrupt(null);
ILoginProvider iLoginProvider = (ILoginProvider) ARouter.getInstance().build(ARouterPathConfig.SERVICE_LOGIN).navigation();
iLoginProvider.start2Login();
}
} else {
callback.onContinue(postcard);
}
} @Override
public void init(Context context) {
mContext = context;
Log.i(TAG, "LoginInterceptor 初始化");
}
}组件之间的资源冲突
资源冲突其实很好解决,团队契约资源文件的命名,如Login登录的注册注册界面命名:login_activity_register
其他类似文件均按照login_开头。可强行控制某一module的资源命名
resourcePrefix "login_"
组件统一使用的版本控制
创建单独的config.gralde来让其他模块组件引用
config.gralde:
ext {
app = [
packageName: "com.chips.client",
]
defaultConfig = [
compileSdkVersion: 27,
buildToolsVersion: "27.0.0",
minSdkVersion : 19,
targetSdkVersion : 9,
versionCode : 1,
versionName : '1.0.0',
]
dependencies = [
appcompatV7 : 'com.android.support:appcompat-v7:27.0.1',
design : 'com.android.support:design:27.0.1',
constraintLayout : 'com.android.support.constraint:constraint-layout:1.0.2',
quickFragment : "com.allure0:QuickFragment:1.0.2",//Fragment框架
//跳转路由Router
arouter_api :'com.alibaba:arouter-api:1.3.1',
arouter_compiler :'com.alibaba:arouter-compiler:1.1.4', //汉字转拼音
tinyPinyin:'com.github.promeg:tinypinyin:2.0.3', //Loading content error empty等状态页
loadsir: 'com.kingja.loadsir:loadsir:1.3.6',
baseRecycleViewAdapter: 'com.github.CymChad:BaseRecyclerViewAdapterHelper:2.9.30'
]
}组件模块引用:
dependencies {
implementation fileTree(dir: 'libs', include: ['*.jar'])
api project(':common')
api rootProject.ext.dependencies.appcompatV7
api 'com.android.support.constraint:constraint-layout:1.1.2'
api 'com.blankj:utilcode:1.17.3'
//ARouter
implementation rootProject.ext.dependencies.arouter_api
annotationProcessor rootProject.ext.dependencies.arouter_compiler
}组件化解放双手Gradle插件
对于以上的组件化难点我们解决之后,实际上都是通过每次手动的sync来完成,其实完全可以利用apt/Gradle插件等技术来完成组件之间的自动切换。
Groovy实现插件:
class AppConfigExt {
boolean isDebug = false
NamedDomainObjectContainer<AppExt> apps
NamedDomainObjectContainer<LibraryExt> modules
AppConfigExt(Project project){
apps = project.container(AppExt)
modules = project.container(LibraryExt)
} def isDebug(boolean isDebug){
this.isDebug = isDebug
} def apps(Closure closure){
apps.configure(closure)
} def modules(Closure closure){
modules.configure(closure)
}
@Override
String toString() { return "isDebug: $debugEnable\n" + "apps: ${apps.isEmpty()? "is empty" : "$apps"}"+ "modules: ${modules.isEmpty()? "is empty" : "$modules"}"
}
}在AppConfig中定义了启动模式与宿主壳App和组件的配置。
剩余代码不贴了....直接贴使用方式
插件使用方式
Step1:整个项目之下添加以下代码,以下地址为本地Maven地址,后续会上传到Jcenter/Maven
apply plugin: 'com.allure.appconfig'buildscript {
repositories {
maven {//本地Maven仓库地址
url uri('/Users/mac/Downloads/ttt')
}
}
dependencies { //格式为-->group:module:version
classpath 'com.allure.plugin:Component:1.0.0'
}
}
hostAppConfig {
isDebug true
//宿主载体
apps {
app {
mainActivity "com.allure.modularization.SplashActivity"
modules ':modules:login', ':modules:shop', ':modules:main'
}
}//组件
modules {
login {
isRunAlone true
name ":modules:login"
applicationId "com.allure.login"
mainActivity ".LoginActivity"
}
shop {
isRunAlone false
name ":modules:shop"
applicationId "com.allure.shop"
mainActivity ".ShopActivity"
}
main {
isRunAlone false
name ":modules:main"
applicationId "com.allure.main"
mainActivity ".MainActivity"
}
}
}Step2:在每一个组件的build.gradle下定义插件的引用
apply plugin: 'com.allure.appmodules'
插件解释
hostAppConfig:
| hostAppConfig | 解释 |
|---|---|
| isDebug | 是否开启debug模式,只有当isDebug为true时,modules的isRunAlone才能生效。 |
| apps | 壳工程列表,可以有多个壳工程 |
| modules | 各个组件Lib |
app:
| app | 解释 |
|---|---|
| modules | 依赖的组件列表 |
| applicationId | 启动的application,可默认为空,在测试微信支付分享时可以动态配置使用测试 |
| mainActivity | 启动Activity |
modules:
| app | 解释 |
|---|---|
| name | 依赖的组件列表 |
| isRunAlone | 是否可以单独运行(必须在isDebug=true情况下可运行) |
| applicationId | 启动的application,必须设置 |
| mainActivity | 启动Activity |
自此,我们可以脱离手动的控制组件的applictaion和lib模式,让插件帮我们完成。
项目结构
image.png
作者:Ch3r1sh
链接:https://www.jianshu.com/p/23b0239c45aa
共同学习,写下你的评论
评论加载中...
作者其他优质文章




