模型设计
旅馆管理系统,主要涉及到登记入住,退房以及客房和客人信息管理;经过分析抽像出涉及到的实体以及各实体之间的关系:
可以看出整个业务以客房为中心,入住,退房,定价,收费都是以客房为基本单位,所以需要以客房为中心来设计各实体之间的关系。
我们来看一下,各实体中的字段以及各实体之间的关系图:
业务流程
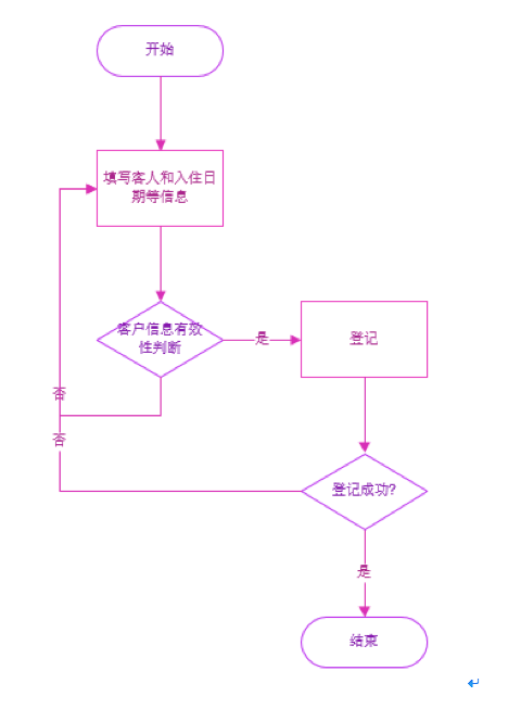
登记入住
退房
管理
客房信息管理
客人信息管理
页面设计
登记入住
退房
管理
客房信息管理
增加客房
更改房型
床铺管理
更改可预订状态
客人信息管理
功能设计
登记入住
使用背景
登记功能是当客人来办理入住时使用,需要填写客人的基本信息,入住客房以及入住日期等信息。
主要逻辑
用户在填写客人信息时,前端会对相应数据的有效性进行校验,主要校验包括:
填写过程中需要对填写的信息进行有效性校验,比如身份证号/手机号等;
入住日期的选择需要根据所入住的房型来决定是选择到天还是到分钟,而且选择的日期不能晚于当天。
后端也会对进行有效性以及其它的一些判断:也需要对传入的身份证号/手机号进行相同校验.
判断入住的客房是否存在,所选的客房是否是不可订,所选客房是否有床铺和价格
身份证号的客人是否存在多个以及相同身份证号不能两次登记入住同一房间等
还有一些铺助功能,方便用户使用,减少错误,提高效率:前端用户在输入客房号时,会有一个下拉帮助框,显示客房的状态,房型等信息,有助于用户简间明了解所入住客房状态;
当用户选择的是已经有客的客户时,日期则变为灰色,自动显示客房当前的入住和退房时间,不可更改。
客房号在登记时,不会显示不可订状态的客房;
请求到达服务器后,在判断数据合法后,查询入住的客房信息,将其添加进客房信息中,然后保存(客房-客人关系由客房维护);退房
使用背景
退房是客人登记入住后,到时间后退房使用;
主要逻辑
退房功能首先是用户通过条件查询到需要退的客房,确认信息无误后,点击退房按钮,后端会根据入住,退房时间以及当前房价进行计算,如果退房成功,则返回用户退房结果,包括客人入住的时间以及房费。管理
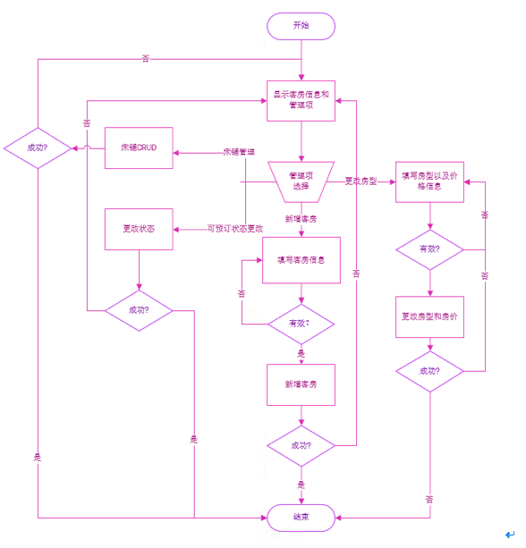
客房管理
使用背景
客房管理是当新增客房,修改房型,管理床铺等时使用;不能删除客户,因为客户会参与到一系列的业务中,不允许删除,允许置为不可预订状态;
主要逻辑
首先会分页列出所有客房信息,包括客房当前状态,房型,房价,床铺数,客人数以及总收入,并可进行相应排序与筛选。
客房当前有客时,不可以修改房型与可预订状态。
用户点击新增客房按钮时,会弹出对话框,填写客房号以及房型,确认房存,当然前端会要求房号和房型必填,后端也会进行相应判断,而且还会判断客房号是否已存在,如果不存在,则添加客房默认状态,并新增,新增成功后,前端会将后端返回的新客房信息放入列表中。
用户点击更改房型时,弹出对话框,用户选择房型(小时房、天房、月房),会带出这几个房型当前最新价格以及有效期(没有,则截止日期默认为9999-12-31 23:59:59),当用户选择小时房时,有效期精确到分钟,其它房型到天,用户可以更改当前房价,有效期间也可以不更改,确定保存,浏览器等待服务器返回正确或错误的消息,然后进行相应提示,如果成功,则更改前端客房信息为最新信息。
用户点击床铺管理时,弹出对话框,用户可以进行新增,修改,删除床铺,如果没有保存,则不会影响前端客房信息,确定时会等待后端处理返回,并给出相应消息提示,成功则个性前端客房信息,失败则不修改;
用户点击可预订与不可预订状态开关时,会请求服务器,此时前端会等待,当服务器返回成功时,才修改前端客房当前状态,失败则给出消息,不做任何修改;客人管理
使用背景
客人管理是当需要修改或清理客人信息时使用;不能用于新增客人,因为新增客人通过登记入口添加。
主要逻辑
用户首先根据客人信息模糊查询客人信息,然后进行更改或删除,当客人当前正入住时,则不允许删除(前后端都校验),修改包括修改客人姓名,身份证号,手机号,身份证号和手机号要符合相应的校验规则(前后端都校验),而且在保存时,后端还会判断身份证号不能与现在其它客人身份证号相同,确定无误后进行更新;在请求服务器时,浏览器会等待直到服务器返回结果;接口设计
接口概览
目前restful接口类共有两个,一个是客房接口,一个是客人接口
其中客人接口查询,更新,删除,没有单独的增加接口,因为新增客人信息是通过客房的登记接口实现;
客房的接口包括查询,新增,更改,其中查询有模糊查询和根据客房ID查询,而更新实质上有三个接口,一个是普通的更新接口,客房数据结构中有值的字段更新,null的字段则不更新;其它两个更新一个是登记,一个退房,这两个是特殊的更新,因逻辑与普通更新逻辑相差太大,所以单独拿出来;
返回类型
返回类型统一为:ResponseEntity
ResultDto 包括返回成功失败标识,消息码,消息,数据;ResponseEntity是Spring自带的类,使用它可以灵活自定义返回的HttpCode;这样当返回错误消息时,可以设置HttpCode为400或500等,而不是200,使语义一致。
特殊情况:前端需要直接使用返回的结果情况下(比如自动补全搜索框,由前端请求服务端,直接得到结果,不需要封装),不能使用这样的返回类型;
前端通过service向服务器发起请求,统一处理服务器返回结果以及http错误消息,不用再到component中处理;
异常处理
前后端异常都是统一处理;前端是在service中处理,后端在统一的异常处理类中处理;异常处理类可以处理异常,还可以统一处理校验异常,包括controller方法参数的直接校验以及dto中的校验异常,不用在controller每个方法体中判断;
开发工具
webstorm
Intellij Idea
开发技术
| 名称 | 框架 | 版本 |
|---|---|---|
| 前端框架 | angular | ^6.0.3 |
| UI框架 | ng-zorro-antd | ^1.1.1 |
| Web框架 | springboot | 1.5.14.RELEASE |
在线演示
如果文中有什么不合理的地方,请指出!如果对您有所帮助,欢迎Star!
GitHub: https://github.com/Cool-Coding/angular-springboot-demo
bug反馈及建议:https://github.com/Cool-Coding/angular-springboot-demo/issues
作者: 单行线的旋律
出处:http://www.cnblogs.com/mycodingworld/
共同学习,写下你的评论
评论加载中...
作者其他优质文章















