上节写到关于
Vollery的前半部分,需要查看的点击 这里 , 这次主要查看当我们真正add request的时候做进一步查看。
我们还是从使用的方法作为我们的切入点:
mQueue.add(postRequest);//当我们向队列中添加一个网络请求
跟进,查看 RequestQueue#add() 方法:
/**
* Staging area for requests that already have a duplicate request in
* flight.
* 存储有重复请求的request暂存区,我个人认为就是如果 正在处理A发出的一个请求,此时又来一个A发出同样的一个请求,那么第二个请求就会暂时保存在这个集合中
*/private final Map<String, Queue<Request<?>>> mWaitingRequests = new HashMap<String, Queue<Request<?>>>();public <T> Request<T> add(Request<T> request) { // Tag the request as belonging to this queue and add it to the set of
// current requests.
request.setRequestQueue(this); synchronized (mCurrentRequests) {
mCurrentRequests.add(request);
} // Process requests in the order they are added.
//按照添加请求的顺序处理请求
request.setSequence(getSequenceNumber());
request.addMarker("add-to-queue"); // If the request is uncacheable, skip the cache queue and go straight
// to the network.
//判断是否可以缓存了,不缓存就添加到网络请求队列中去return,前面已经说过这个 mNetworkQueue 存储管理网络请求队列的
//默认是可以缓存的,在Request的构造方法可以看到
//public Request(int method, String url, ErrorListener listener) {
// this.mShouldCache = true;
// }
if (!request.shouldCache()) {
mNetworkQueue.add(request); return request;
}
//直接到下面
// Insert request into stage if there's already a request with the same
// cache key in flight.
synchronized (mWaitingRequests) { //首先查看是否缓存过,取key
String cacheKey = request.getCacheKey(); //如果缓存过
if (mWaitingRequests.containsKey(cacheKey)) { // There is already a request in flight. Queue up.
Queue<Request<?>> stagedRequests = mWaitingRequests
.get(cacheKey); if (stagedRequests == null) {
stagedRequests = new LinkedList<Request<?>>();
}
stagedRequests.add(request); //添加到暂时存储队列中
mWaitingRequests.put(cacheKey, stagedRequests);
} else { //第一次请求,应该是进入到这里的
// Insert 'null' queue for this cacheKey, indicating there is
// now a request in
// flight.
//添加一个 null 队列,表示有一个请求正在进行
mWaitingRequests.put(cacheKey, null); //添加到缓存队列中,那么我们接下来重点查看CacheDispatcher#run方法
mCacheQueue.add(request);
} return request;
}
}接下来就到 CacheDispatcher#run() 方法了,因为里面有值了。
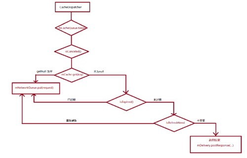
public void run() {
Process.setThreadPriority(10); //初始化缓存类型有两种目前:NoCache() 和 DiskBaseCache()
this.mCache.initialize(); //嵌套了好多 while 循环
while(true) { while(true) { while(true) { while(true) { try { //从缓存队列中取出,在之前第一篇文章时,没展示下半部分,这次有请求就可以看下里面的逻辑了。
final Request<?> request = (Request)this.mCacheQueue.take();
request.addMarker("cache-queue-take"); //请求未取消
if (request.isCanceled()) {
request.finish("cache-discard-canceled");
} else { //拿到缓存结果,请求信息都保存一个叫Entry内部类中
Entry entry = this.mCache.get(request.getCacheKey()); //有可能取出的缓存为null
if (entry == null) {
request.addMarker("cache-miss"); //如果清空了缓存,那就重新添加到网络请求队列中去
this.mNetworkQueue.put(request);
} else if (!entry.isExpired()) {//判断是否过期
request.addMarker("cache-hit"); //拿到请求结果response
Response<?> response = request.parseNetworkResponse(new NetworkResponse(entry.data, entry.responseHeaders));
request.addMarker("cache-hit-parsed"); //表示是否需要重新刷新
if (!entry.refreshNeeded()) { //不需要的话就直接分发给主线程了
this.mDelivery.postResponse(request, response);
} else { //需要刷新,就重新进行网络请求
request.addMarker("cache-hit-refresh-needed");
request.setCacheEntry(entry);
response.intermediate = true; this.mDelivery.postResponse(request, response, new Runnable() { public void run() { try { ////需要刷新,就重新进行网络请求
CacheDispatcher.this.mNetworkQueue.put(request);
} catch (InterruptedException var2) {
;
}
}
});
}
} else { //表示过期了,也重新进行请求
request.addMarker("cache-hit-expired");
request.setCacheEntry(entry); this.mNetworkQueue.put(request);
}
}
} catch (InterruptedException var4) { if (this.mQuit) { return;
}
}关于 CacheDispatcher#run 类我画了一张图示:
CacheDispatcher.png
从这里我们知道,网络请求首先需要mCacheDispatcher 判断是否已缓存,若缓存了则直接 postResponse 如果没有,则重新进行网络请求,我们就直接添加到 mNetworkQueue 中,那第一次请求,肯定还未缓存, 那我们下面就又可以看这个 NetworkDispatcher#run 方法了,因为此时队列中有请求了,接下来我们再返回查看:
NetworkDispatcher#run() 方法:
public void run() { //设置线程优先级
Process.setThreadPriority(10); while(true) {
Request request; while(true) { try { //从这个网络请求队列中中取出一条request
//第二次这里有了,因为我们add 了 一个 request
request = (Request)this.mQueue.take(); break;
} catch (InterruptedException var4) { if (this.mQuit) { return;
}
}
} //以下都是网络请求队列有网络请求任务时执行
request.addMarker("network-queue-take"); if (request.isCanceled()) {//判断是否取消
request.finish("network-discard-cancelled");
} else { //网络请求未取消
this.addTrafficStatsTag(request); //处理网络请求,得到NetworkResponse
NetworkResponse networkResponse = this.mNetwork.performRequest(request); //标识请求完成
request.addMarker("network-http-complete"); if (networkResponse.notModified && request.hasHadResponseDelivered()) {
request.finish("not-modified");
} else { //开始解析返回的结果,解析parseNetworkResponse可根据不同类型的方式进行解析,请看下图:
Response<?> response = request.parseNetworkResponse(networkResponse); //标识解析完成
request.addMarker("network-parse-complete"); //开始缓存请求结果,判断是否可以缓存,默认可以
if (request.shouldCache() && response.cacheEntry != null) { this.mCache.put(request.getCacheKey(), response.cacheEntry);
request.addMarker("network-cache-written");
} //分发请求结果通过 mDelivery 完成
request.markDelivered(); this.mDelivery.postResponse(request, response);
}
}
}解析 有Json Image String 等多种类型。
image.png
到此基本分析完毕。奉上一个整体流程图,我在网上找到的,感觉还不错:
作者:糖葫芦_倩倩
链接:https://www.jianshu.com/p/ef7add941804
点击查看更多内容
为 TA 点赞
评论
共同学习,写下你的评论
评论加载中...
作者其他优质文章
正在加载中
感谢您的支持,我会继续努力的~
扫码打赏,你说多少就多少
赞赏金额会直接到老师账户
支付方式
打开微信扫一扫,即可进行扫码打赏哦


