一、前言
对于基于MapReduce编程范式的分布式计算来说,本质上而言,就是在计算数据的交、并、差、聚合、排序等过程。而分布式计算分而治之的思想,让每个节点只计算部分数据,也就是只处理一个分片,那么要想求得某个key对应的全量数据,那就必须把相同key的数据汇集到同一个Reduce任务节点来处理,那么Mapreduce范式定义了一个叫做Shuffle的过程来实现这个效果。
二、编写本文的目的
本文旨在剖析Hadoop和Spark的Shuffle过程,并对比两者Shuffle的差异。
三、Hadoop的Shuffle过程
Shuffle描述的是数据从Map端到Reduce端的过程,大数据学习kou群74零零加【41三八yi】大致分为排序(sort)、溢写(spill)、合并(merge)、拉取拷贝(Copy)、合并排序(merge sort)这几个过程,大体流程如下:

上图的Map的输出的文件被分片为红绿蓝三个分片,这个分片的就是根据Key为条件来分片的,分片算法可以自己实现,例如Hash、Range等,最终Reduce任务只拉取对应颜色的数据来进行处理,就实现把相同的Key拉取到相同的Reduce节点处理的功能。下面分开来说Shuffle的的各个过程。
Map端做了下图所示的操作:
1、Map端sort
Map端的输出数据,先写环形缓存区kvbuffer,当环形缓冲区到达一个阀值(可以通过配置文件设置,默认80),便要开始溢写,但溢写之前会有一个sort操作,这个sort操作先把Kvbuffer中的数据按照partition值和key两个关键字来排序,移动的只是索引数据,排序结果是Kvmeta中数据按照partition为单位聚集在一起,同一partition内的按照key有序。
2、spill(溢写) 当排序完成,便开始把数据刷到磁盘,刷磁盘的过程以分区为单位,一个分区写完,写下一个分区,分区内数据有序,最终实际上会多次溢写,然后生成多个文件 3、merge(合并) spill会生成多个小文件,对于Reduce端拉取数据是相当低效的,那么这时候就有了merge的过程,合并的过程也是同分片的合并成一个片段(segment),最终所有的segment组装成一个最终文件,那么合并过程就完成了,如下图所示
至此,Map的操作就已经完成,Reduce端操作即将登场 Reduce操作
总体过程如下图的红框处:

1、拉取拷贝(fetch copy)
Reduce任务通过向各个Map任务拉取对应分片。这个过程都是以Http协议完成,每个Map节点都会启动一个常驻的HTTP server服务,Reduce节点会请求这个Http Server拉取数据,这个过程完全通过网络传输,所以是一个非常重量级的操作。
2、合并排序
Reduce端,拉取到各个Map节点对应分片的数据之后,会进行再次排序,排序完成,结果丢给Reduce函数进行计算。
四、总结
至此整个shuffle过程完成,最后总结几点:
1、shuffle过程就是为了对key进行全局聚合2、排序操作伴随着整个shuffle过程,所以Hadoop的shuffle是sort-based的
Spark shuffle相对来说更简单,因为不要求全局有序,所以没有那么多排序合并的操作。Spark shuffle分为write和read两个过程。我们先来看shuffle write。
一、shuffle write
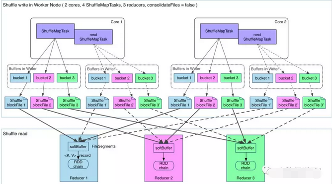
shuffle write的处理逻辑会放到该ShuffleMapStage的最后(因为spark以shuffle发生与否来划分stage,也就是宽依赖),final RDD的每一条记录都会写到对应的分区缓存区bucket,如下图所示:
说明:
1、上图有2个CPU,可以同时运行两个ShuffleMapTask 2、每个task将写一个buket缓冲区,缓冲区的数量和reduce任务的数量相等 3、 每个buket缓冲区会生成一个对应ShuffleBlockFile
4、ShuffleMapTask 如何决定数据被写到哪个缓冲区呢?这个就是跟partition算法有关系,这个分区算法可以是hash的,也可以是range的
5、最终产生的ShuffleBlockFile会有多少呢?就是ShuffleMapTask 数量乘以reduce的数量,这个是非常巨大的
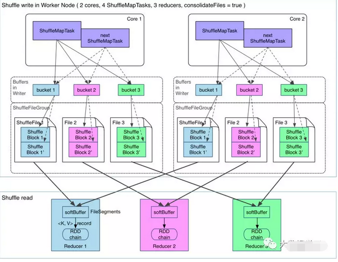
那么有没有办法解决生成文件过多的问题呢?有,开启FileConsolidation即可,开启FileConsolidation之后的shuffle过程如下:
在同一核CPU执行先后执行的ShuffleMapTask可以共用一个bucket缓冲区,然后写到同一份ShuffleFile里去,上图所示的ShuffleFile实际上是用多个ShuffleBlock构成,那么,那么每个worker最终生成的文件数量,变成了cpu核数乘以reduce任务的数量,大大缩减了文件量。
二、Shuffle read
Shuffle write过程将数据分片写到对应的分片文件,这时候万事具备,只差去拉取对应的数据过来计算了。
那么Shuffle Read发送的时机是什么?是要等所有ShuffleMapTask执行完,再去fetch数据吗?理论上,只要有一个 ShuffleMapTask执行完,就可以开始fetch数据了,实际上,spark必须等到父stage执行完,才能执行子stage,所以,必须等到所有 ShuffleMapTask执行完毕,才去fetch数据。fetch过来的数据,先存入一个Buffer缓冲区,所以这里一次性fetch的FileSegment不能太大,当然如果fetch过来的数据大于每一个阀值,也是会spill到磁盘的。
fetch的过程过来一个buffer的数据,就可以开始聚合了,这里就遇到一个问题,每次fetch部分数据,怎么能实现全局聚合呢?以word count的reduceByKey(《Spark RDD操作之ReduceByKey 》)为例,假设单词hello有十个,但是一次fetch只拉取了2个,那么怎么全局聚合呢?Spark的做法是用HashMap,聚合操作实际上是map.put(key,map.get(key)+1),将map中的聚合过的数据get出来相加,然后put回去,等到所有数据fetch完,也就完成了全局聚合。
三、总结
Hadoop的MapReduce Shuffle和Spark Shuffle差别总结如下:
1、Hadoop的有一个Map完成,Reduce便可以去fetch数据了,不必等到所有Map任务完成,而Spark的必须等到父stage完成,也就是父stage的map操作全部完成才能去fetch数据。
2、Hadoop的Shuffle是sort-base的,那么不管是Map的输出,还是Reduce的输出,都是partion内有序的,而spark不要求这一点。
3、Hadoop的Reduce要等到fetch完全部数据,才将数据传入reduce函数进行聚合,而spark是一边fetch一边聚合。
共同学习,写下你的评论
评论加载中...
作者其他优质文章


