引言
zookeeper 的业务处理流程就像工作流一样,其实就是一个单链表;在zookeeper启动的时候,会确立各个节点的角色特性,即leader、follower和observer,每个角色确立后,就会初始化它的工作责任链;
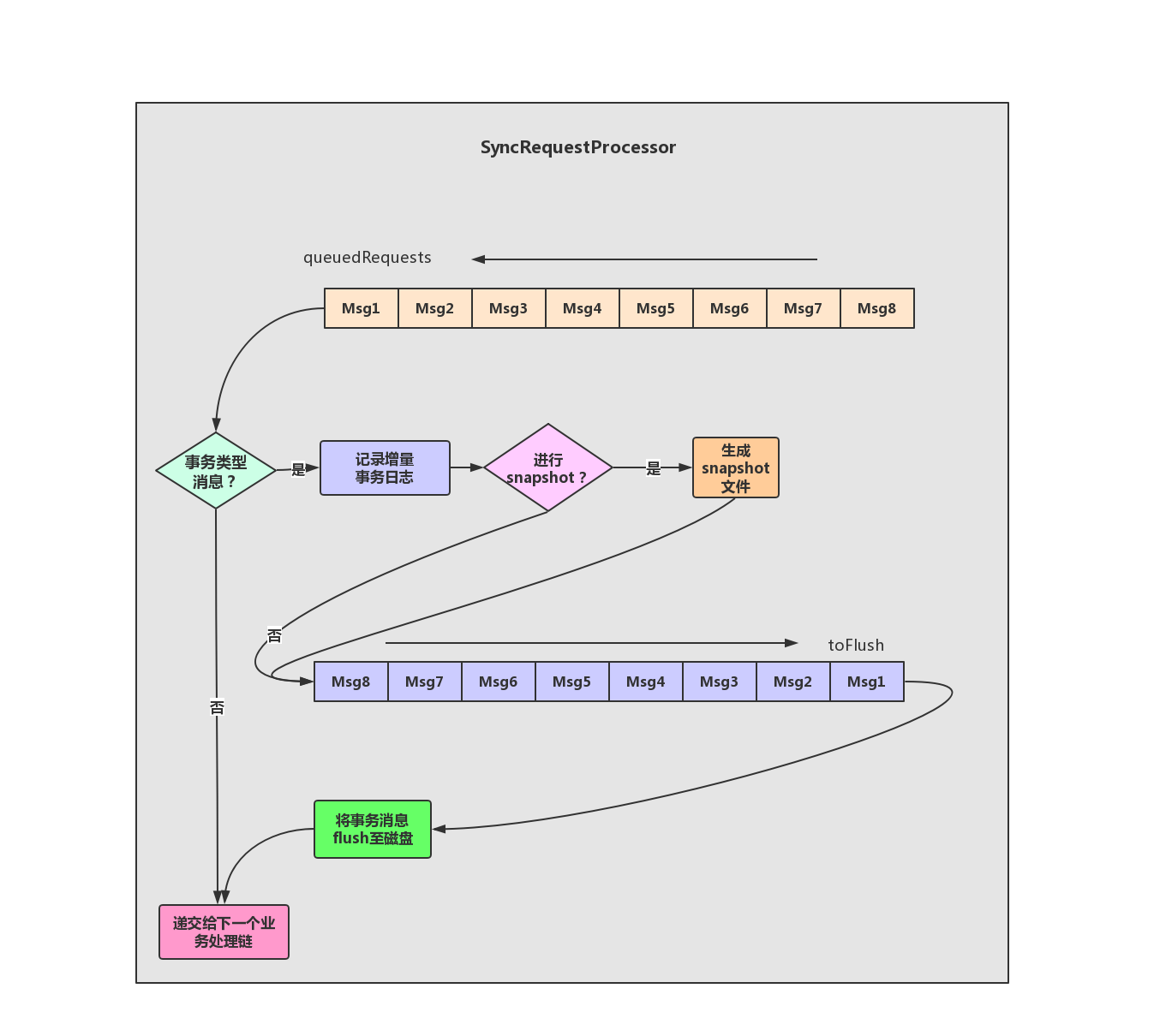
本篇要分享的是 zookeeper的源码分析之SyncRequestProcessor处理器,其目的是进行持久化,也就是将消息存储到磁盘文件中;代码不多,但有不少值得借鉴的地方;
主要成员变量
代码一
private final LinkedBlockingQueue<Request> queuedRequests =
new LinkedBlockingQueue<Request>();
private final LinkedList<Request> toFlush = new LinkedList<Request>();
private final RequestProcessor nextProcessor;
private static int snapCount = ZooKeeperServer.getSnapCount();
private static int randRoll;
queuedRequests:
在zookeeper中各个工作责任链之间进行消息通信的是通过LinkedBlockingQueue 来进行线程间信息交互的;queuedRequests就是SyncRequestProcessor和上一责任链之间进行消息交互的队列;
toFlush :
待flush到磁盘的事务日志消息容器,包括增、删、改消息,查询类消息不进入该容器;
snapCount:
生成snapshot的事务记录参数值,可在zoo.cfg中进行配置,即事务日志记录数大于等于snapCount(其具体算法在下面进行探讨,这里先这样记录)的时候,进行snapshot文件的生成;
randRoll:
生成snapshot的随机值,和snapcount配合使用;
业务处理
由于SyncRequestProcessor是继承自ZooKeeperThread,所以它的主要逻辑是在run函数中,直接进入run函数中;
代码二
setRandRoll(r.nextInt(snapCount/2));
while (true) {
Request si = null;
if (toFlush.isEmpty()) {
si = queuedRequests.take();
} else {
si = queuedRequests.poll();
if (si == null) {
flush(toFlush);
continue;
}
}
zookeeper没有直接采用queuedRequests.take()进行消息接收,而是采用了两种方式take()和poll();take函数会等待直至消息的到来;而poll()则是如果没有消息,就会立即返回null;
zookeeper为什么这样设计,先抛个问题,我们先看下面的逻辑,然后再回答这个问题;
代码三
if (si != null)
if (LOG.isDebugEnabled()) {
LOG.debug("{}",si);
LOG.debug("toFlush .size = "+ toFlush.size());
}
// track the number of records written to the log
if (zks.getZKDatabase().append(si)) {
logCount++;
if (logCount > (snapCount / 2 + randRoll)) {
setRandRoll(r.nextInt(snapCount/2));
// roll the log
zks.getZKDatabase().rollLog();
// take a snapshot
if (snapInProcess != null && snapInProcess.isAlive()) {
LOG.warn("Too busy to snap, skipping");
} else {
snapInProcess = new ZooKeeperThread("Snapshot Thread") {
public void run() {
try {
zks.takeSnapshot();
} catch(Exception e) {
LOG.warn("Unexpected exception", e);
}
}
};
snapInProcess.start();
}
logCount = 0;
}
} else if (toFlush.isEmpty()) {
// optimization for read heavy workloads
// iff this is a read, and there are no pending
// flushes (writes), then just pass this to the next
// processor
if (nextProcessor != null) {
nextProcessor.processRequest(si);
if (nextProcessor instanceof Flushable) {
((Flushable)nextProcessor).flush();
}
}
continue;
}
toFlush.add(si);
if (toFlush.size() > 1000) {
flush(toFlush);
}
}
zookeeper的两种持久化方式,一种是进行增量事务日志,一种是snapshot文件;增量事务日志就是将所有的事务操作记录下来;而snapshot文件就是把内存中的数据进行全量备份下来;
SyncRequestProcessor 先调用了zks.getZKDatabase().append(si),该函数是将事务日志
记录下来,如果是事务类消息,即增删改,则返回true;如果是查询类消息,就返回false;当返回true的时候,即记录事物日志,这时候做了一个判断 if (logCount > (snapCount / 2 + randRoll)) ;SyncRequestProcessor 并没有直接进行logCount 和snapCount 的判断 ,即logCount >snapCount ;而是生成了一个随机数,其目的主要是考虑到在zookeeper集群中,各个节点的内存数据在某一时刻是基本一致的,如果都是进行logCount >snapCount ,就生成snapshot,势必导致zookeeper集群中各个节点在某一时刻,都会去进行snapshot,因为磁盘io操作总是相对较慢的,所以会导致节点都忙于刷磁盘文件了,系统负载会增加上去,那么对外的服务就会受到影响;所以这里采用logCount > (snapCount / 2 + randRoll)一个随机数和logCount的比较,是一种全局观,有一定的规划思想在里面;
那么当zks.getZKDatabase().append(si)返回为false的时候,则判断了toFlush.isEmpty(),其实这也就是非事务消息的逻辑,当该消息是非事务消息,即查询类消息时候,则直接进行nextProcessor的处理,处理完就进行continue;
只有事务消息才会进入toFlush,也就是toFlush.add(si)的逻辑;后续有一个flush函数,我们来看flush的函数都做了什么;
private void flush(LinkedList<Request> toFlush)
throws IOException, RequestProcessorException
{
if (toFlush.isEmpty())
return;
zks.getZKDatabase().commit();
while (!toFlush.isEmpty()) {
Request i = toFlush.remove();
if (nextProcessor != null) {
nextProcessor.processRequest(i);
}
}
if (nextProcessor != null && nextProcessor instanceof Flushable) {
((Flushable)nextProcessor).flush();
}
}
这段代码的主要功能
1、zks.getZKDatabase().commit(); 消息进行刷盘至磁盘文件中;
2、将消息递交下一处理链;
现在返回到上一个问题,从上一个处理链中为什么要采用两种方式take()和poll()获取消息呢;
其实也是考虑到服务的负载问题,
1 queuedRequests队列没有消息,而toFlush里也没有消息,直接采用take函数获取,这时候说明应用的负载轻,线程处于阻塞等待,也就是直接将该线程挂起,减轻负载;
2 queuedRequests队列没有消息,而toFlush里面有消息,这说明当前系统已经空闲了,那么要把之前还没有返回给客户端的消息处理完,那么就是调用flush函数;
3 queuedRequests队列一直有消息,toFlush里面也有消息,这说明当前系统负载过重,但是还是需要在一定量的时候(toFlush.size() > 1000)将消息响应返回给客户端,同时把收到的事务日志消息进行flush,避免写日志没刷新到磁盘中;
好了,看到这里,或许大家已经明白了,希望大家有所收获,欢迎大家一块探讨zookeeper的问题,或者 zookeeper的源码分析!
共同学习,写下你的评论
评论加载中...
作者其他优质文章

