基础知识
1什么是NAT?
NAT(Network Address Translation,网络地址转换),也叫做网络掩蔽或者IP掩蔽。NAT是一种网络地址翻译技术,主要是将内部的私有IP地址(private IP)转换成可以在公网使用的公网IP(public IP)。
2为什么会有NAT?
时光回到上个世纪80年代,当时的人们在设计网络地址的时候,觉得再怎么样也不会有超过32bits位长即2的32次幂台终端设备连入互联网,再加上增加ip的长度(即使是从4字节增到6字节)对当时设备的计算、存储、传输成本也是相当巨大的。后来逐渐发现IP地址不够用了,然后就NAT就诞生了!(虽然ipv6也是解决办法,但始终普及不开来,而且未来到底ipv6够不够用仍是未知)。
因此,NAT技术能够兴起的原因还是因为在我们国家公网IP地址太少了,不够用,所以才会采取这种地址转换的策略。可见,NAT的本质就是让一群机器公用同一个IP,这样就暂时解决了IP短缺的问题。
3NAT有什么优缺点?
优势其实上面已经刚刚讨论过了,根据定义,比较容易看出,NAT可以同时让多个计算机同时联网,并隐藏其内网IP,因此也增加了内网的网络安全性;此外,NAT对来自外部的数据查看其NAT映射记录,对没有相应记录的数据包进行拒绝,提高了网络安全性。
那么,NAT与此同时也带来一些弊端:首先是,NAT设备会对数据包进行编辑修改,这样就降低了发送数据的效率;此外,各种协议的应用各有不同,有的协议是无法通过NAT的(不能通过NAT的协议还是蛮多的),这就需要通过穿透技术来解决。我们后面会重点讨论穿透技术。
简单的背景了解过后,下面介绍下NAT实现的主要方式,以及NAT都有哪些类型。
NAT的实现方式
1静态NAT
也就是静态地址转换。是指一个公网IP对应一个私有IP,是一对一的转换,同时注意,这里只进行了IP转换,而没有进行端口的转换。
举个栗子:
2NAPT
端口多路复用技术。与静态NAT的差别是,NAPT不但要转换IP地址,还要进行传输层的端口转换。具体的表现形式就是,对外只有一个公网IP,通过端口来区别不同私有IP主机的数据。
再举个栗子:
通过上面NAT实现方式的介绍,我们其实不难看出,现实环境中NAPT的应用显然是更广泛的。因此下面就重点介绍下NAPT的主要类型有哪些。
NAT的主要类型
对于NAPT我们主要分为两大类:锥型NAT和对称型NAT。其中锥型NAT又分:完全锥型,受限锥型和端口受限锥型。
概括的说:对称型NAT是一个请求对应一个端口;锥型NAT(非对称NAT)是多个请求(外部发向内部)对应一个端口,只要源IP端口不变,无论发往的目的IP是否相同,在NAT上都映射为同一个端口,形象的看起来就像锥子一样。
下面分别介绍这四种类型及其差异。
1完全锥型NAT(Full Cone NAT,后面简称FC)
特点:IP和端口都不受限。
表现形式:将来自内部同一个IP地址同一个端口号(IP_IN_A : PORT_IN_A)的主机监听/请求,映射到公网IP某个端口(IP_OUT_B : PORT_OUT_B)的监听。任意外部IP地址与端口对其自己公网的IP这个映射后的端口访问(IP_OUT_B : PORT_OUT_B),都将重新定位到内部这个主机(IP_IN_A : PORT_IN_A)。该技术中,基于C/S架构的应用可以在任何一端发起连接。是不是很绕啊。再简单一点的说,就是,只要客户端,由内到外建立一个映射(NatIP:NatPort -> A

2受限锥型NAT(Restricted Cone NAT)
特点:IP受限,端口不受限。
表现形式:与完全锥形NAT不同的是,在公网映射端口后,并不允许所有IP进行对于该端口的访问,要想通信必需内部主机对某个外部IP主机发起过连接,然后这个外部IP主机就可以与该内部主机通信了,但端口不做限制。举个栗子。当客户端由内到外建立映射(NatIP:NatPort –> A
3端口受限型NAT(Port Restricted Cone NAT)
特点:IP和端口都受限。
表现形式:该技术与受限锥形NAT相比更为严格。除具有受限锥形NAT特性,对于回复主机的端口也有要求。也就是说:只有当内部主机曾经发送过报文给外部主机(假设其IP地址为A且端口为P1)之后,外部主机才能以公网IP
4对称型NAT(Symmetric NAT)
特点:对每个外部主机或端口的会话都会映射为不同的端口(洞)。
表现形式:只有来自同一内部IP





5小结
以上,就是NAPT的四种NAT类型。可以看出从类型1至类型4,NAT的限制是越来越大的。
NAT路由类型判断
根据上面的介绍,我们可以了解到,在实际的网络情况中,各个设备所处的网络环境是不同的。那么,如果这些设备想要进行通信,首先判断出设备所处的网络类型就是非常重要的一步。
举个例子来说:对于IM中的实时音视频功能和VoIP软件,对位于不同NAT内部的主机通信需要靠服务器来转发完成,这样就会增加服务器的负担。为了解决这种问题,要尽量使位于不同NAT内部的主机建立直接通信,其中,最重要的一点就是要判断出NAT的类型,然后才能根据NAT的类型,设计出直接通信方案。不然的话,两个都在NAT的终端怎么通信呢?我们不知道对方的内网IP,即使把消息发到对方的网关,然后呢?网关怎么知道这条消息给谁,而且谁允许网关这么做了?
为了解决这个问题,也就是处于内网的主机之间能够穿越它们之间的NAT建立直接通信,已经提出了许多方法,STUN(Session Traversal Utilities for NAT,NAT会话穿越应用程序)技术就是其中比较重要的一种解决方法,并得到了广泛的应用。在这个部分,我们将重点介绍下STUN技术的原理。(PS:除此之外,还有UPNP技术,ALG应用层网关识别技术,SBC会话边界控制,ICE交互式连接建立,TURN中继NAT穿越技术等等,本文不一一做介绍。)
STUN协议介绍
1STUN基本介绍
STUN是一种网络协议,它允许位于NAT(或多重NAT)后的客户端找出自己的公网地址,查出自己位于哪种类型的NAT之后以及NAT为某一个本地端口所绑定的Internet端端口。这些信息被用来在两个同时处于NAT路由器之后的主机之间建立UDP通信。该协议由RFC 5389定义。
STUN由三部分组成:
STUN客户端;
STUN服务器端;
NAT路由器。
STUN服务端部署在一台有着两个公网IP的服务器上,大概的结构参考下图。STUN客户端通过向服务器端发送不同的消息类型,根据服务器端不同的响应来做出相应的判断,一旦客户端得知了Internet端的UDP端口,通信就可以开始了。
2STUN的检测过程
STUN协议定义了三类测试过程来检测NAT类型:
Test1:STUN Client通过端口{IP-C1:Port-C1}向STUN Server{IP-S1:Port-S1}发送一个Binding Request(没有设置任何属性)。STUN Server收到该请求后,通过端口{IP-S1:Port-S1}把它所看到的STUN Client的IP和端口{IP-M1,Port-M1}作为Binding Response的内容回送给STUN Client。
Test1#2:STUN Client通过端口{IP-C1:Port-C1}向STUN Server{IP-S2:Port-S2}发送一个Binding Request(没有设置任何属性)。STUN Server收到该请求后,通过端口{IP-S2:Port-S2}把它所看到的STUN Client的IP和端口{IP-M1#2,Port-M1#2}作为Binding Response的内容回送给STUN Client。
Test2:STUN Client通过端口{IP-C1:Port-C1}向STUN Server{IP-S1:Port-S1}发送一个Binding Request(设置了Change IP和Change Port属性)。STUN Server收到该请求后,通过端口{IP-S2:Port-S2}把它所看到的STUN Client的IP和端口{IP-M2,Port-M2}作为Binding Response的内容回送给STUN Client。
Test3:STUN Client通过端口{IP-C1:Port-C1}向STUN Server{IP-S1:Port-S1}发送一个Binding Request(设置了Change Port属性)。STUN Server收到该请求后,通过端口{IP-S1:Port-S2}把它所看到的STUN Client的IP和端口{IP-M3,Port-M3}作为Binding Response的内容回送给STUN Client。
STUN协议的输出是:
1)公网IP和Port;
2)防火墙是否设置;
3)客户端是否在NAT之后,及所处的NAT的类型。
因此我们进而整理出,通过STUN协议,我们可以检测的类型一共有以下七种:
A:公开的互联网IP:主机拥有公网IP,并且没有防火墙,可自由与外部通信;
B:完全锥形NAT;
C:受限制锥形NAT;
D:端口受限制形NAT;
E:对称型UDP防火墙:主机出口处没有NAT设备,但有防火墙,且防火墙规则如下:从主机UDP端口A发出的数据包保持源地址,但只有从之前该主机发出包的目的IP/PORT发出到该主机端口A的包才能通过防火墙;
F:对称型NAT;
G:防火墙限制UDP通信。
3STUN协议的判断过程
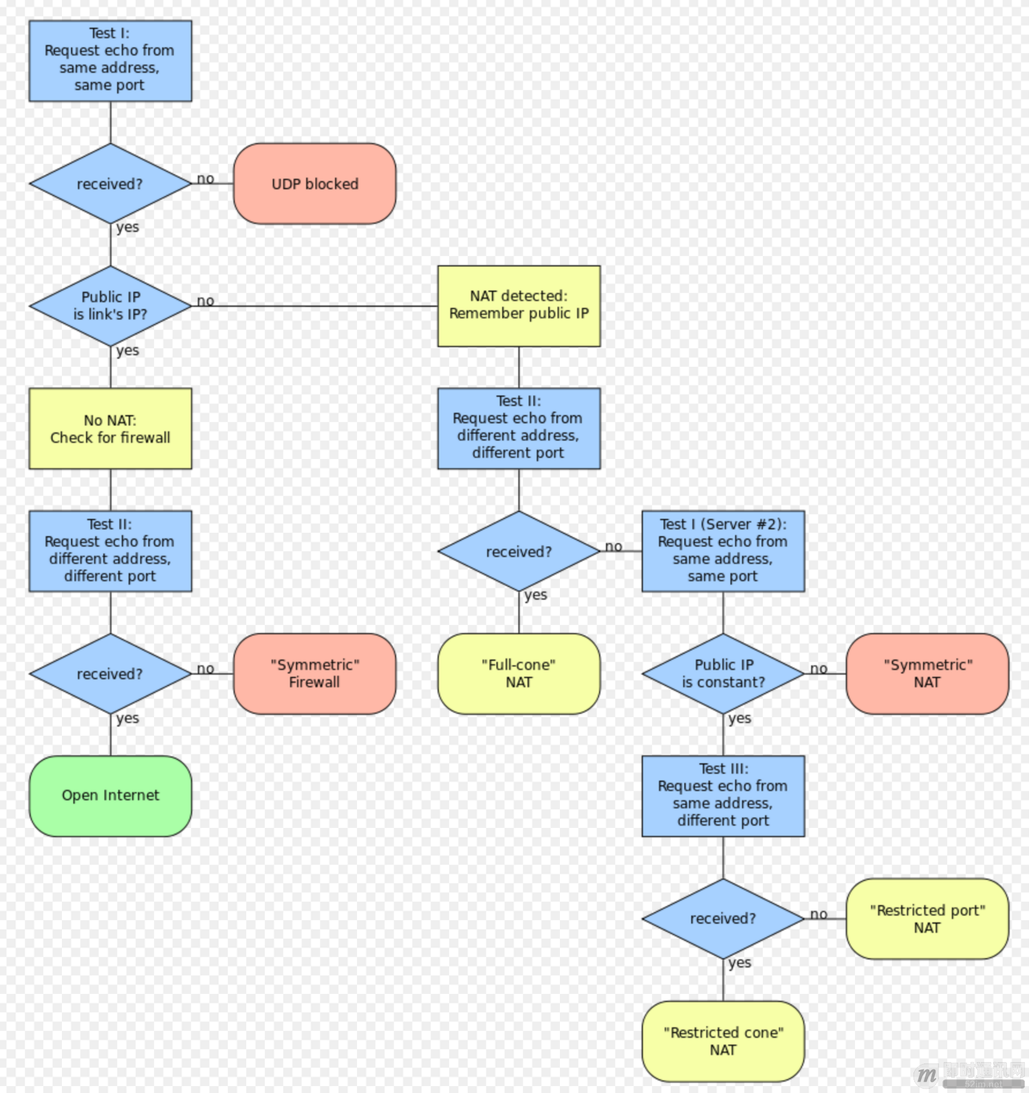
输入和输出准备好后,附上一张维基百科的流程图,就可以描述STUN协议的判断过程了。
STEP1:检测客户端是否有能力进行UDP通信以及客户端是否位于NAT后 -- Test1
客户端建立UDP socket,然后用这个socket向服务器的(IP-1,Port-1)发送数据包要求服务器返回客户端的IP和Port,客户端发送请求后立即开始接受数据包。重复几次。
a)如果每次都超时收不到服务器的响应,则说明客户端无法进行UDP通信,可能是:G防火墙阻止UDP通信;
b)如果能收到回应,则把服务器返回的客户端的(IP:PORT)同(Local IP: Local Port)比较:
- 如果完全相同则客户端不在NAT后,这样的客户端是:A具有公网IP可以直接监听UDP端口接收数据进行通信或者E。
- 否则客户端在NAT后要做进一步的NAT类型检测(继续)。
STEP2:检测客户端防火墙类型 -- Test2
STUN客户端向STUN服务器发送请求,要求服务器从其他IP和PORT向客户端回复包:
a)收不到服务器从其他IP地址的回复,认为包前被前置防火墙阻断,网络类型为E;
b)收到则认为客户端处在一个开放的网络上,网络类型为A。
STEP3:检测客户端NAT是否是FULL CONE NAT -- Test2
客户端建立UDP socket然后用这个socket向服务器的(IP-1,Port-1)发送数据包要求服务器用另一对(IP-2,Port-2)响应客户端的请求往回发一个数据包,客户端发送请求后立即开始接受数据包。 重复这个过程若干次。
a)如果每次都超时,无法接受到服务器的回应,则说明客户端的NAT不是一个Full Cone NAT,具体类型有待下一步检测(继续);
b)如果能够接受到服务器从(IP-2,Port-2)返回的应答UDP包,则说明客户端是一个Full Cone NAT,这样的客户端能够进行UDP-P2P通信。
STEP4:检测客户端NAT是否是SYMMETRIC NAT -- Test1#2
客户端建立UDP socket然后用这个socket向服务器的(IP-1,Port-1)发送数据包要求服务器返回客户端的IP和Port, 客户端发送请求后立即开始接受数据包。 重复这个过程直到收到回应(一定能够收到,因为第一步保证了这个客户端可以进行UDP通信)。
用同样的方法用一个socket向服务器的(IP-2,Port-2)发送数据包要求服务器返回客户端的IP和Port。
比较上面两个过程从服务器返回的客户端(IP,Port),如果两个过程返回的(IP,Port)有一对不同则说明客户端为Symmetric NAT,这样的客户端无法进行UDP-P2P通信(检测停止)因为对称型NAT,每次连接端口都不一样,所以无法知道对称NAT的客户端,下一次会用什么端口。否则是Restricted Cone NAT,是否为Port Restricted Cone NAT有待检测(继续)。
STEP5:检测客户端NAT是Restricted Cone 还是 Port Restricted Cone -- Test3
客户端建立UDP socket然后用这个socket向服务器的(IP-1,Port-1)发送数据包要求服务器用IP-1和一个不同于Port-1的端口发送一个UDP 数据包响应客户端, 客户端发送请求后立即开始接受数据包。重复这个过程若干次。如果每次都超时,无法接受到服务器的回应,则说明客户端是一个Port Restricted Cone NAT,如果能够收到服务器的响应则说明客户端是一个Restricted Cone NAT。以上两种NAT都可以进行UDP-P2P通信。
通过以上过程,至此,就可以分析和判断出客户端是否处于NAT之后,以及NAT的类型及其公网IP,以及判断客户端是否具备P2P通信的能力了。
作者:JackJiang
来源:http://www.52im.net/thread-1055-1-1.html
共同学习,写下你的评论
评论加载中...
作者其他优质文章







