一、弱类型语言
php是弱类型语言。一个变量可以表示任意数据类型。
php强大的一部分原因就是因为它是弱类型语言,但是弱类型语言也有它的缺点,使用不当也会造成很大的问题。
定义变量的时候不需要指定变量类型,也不需要初始化变量。
| 12 | //定义变量$test; |
二、PHP的变量类型
php虽然是弱类型语言,但是内部也是有数据类型的,总共有8种
| 标量类型 | 复合类型 | 特殊类型 |
| 字符串string | 数组array | 资源resource |
| 整型integer | 对象object | NULL |
| 浮点型float(double) | ||
| 布尔型boolean |
全部类型如下:
1 /* regular data types */ 2 #define IS_UNDEF 0 3 #define IS_NULL 1 4 #define IS_FALSE 2 5 #define IS_TRUE 3 6 #define IS_LONG 4 7 #define IS_DOUBLE 5 8 #define IS_STRING 6 9 #define IS_ARRAY 710 #define IS_OBJECT 811 #define IS_RESOURCE 912 #define IS_REFERENCE 1013 14 /* constant expressions */15 #define IS_CONSTANT 1116 #define IS_CONSTANT_AST 1217 18 /* fake types */19 #define _IS_BOOL 1320 #define IS_CALLABLE 1421 #define IS_ITERABLE 1922 #define IS_VOID 1823 24 /* internal types */25 #define IS_INDIRECT 1526 #define IS_PTR 1727 #define _IS_ERROR 20
三、内部实现
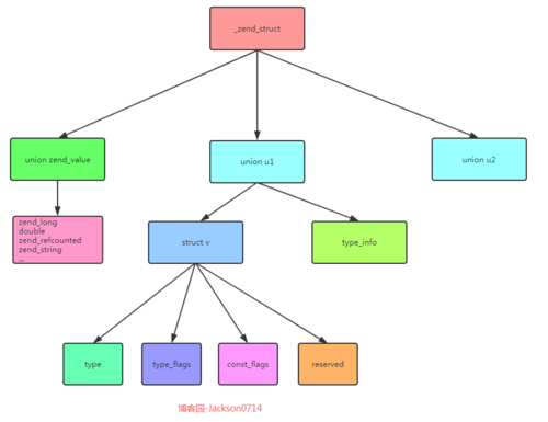
PHP用结构体_zval_struct来标识变量
文件路径:\Zend\zend_types.h
1 struct _zval_struct { 2 zend_value value; //用来保存具体的变量值 3 union { 4 struct { 5 ZEND_ENDIAN_LOHI_4( //兼容大小字节序,小字节序就是下面的属性,大字节序就是下面四个四个顺序翻转 6 zend_uchar type, //变量类型 7 zend_uchar type_flags, //类型掩码,内存管理用到 8 zend_uchar const_flags,
9 zend_uchar reserved) //预留字段,zend执行过程中会用来记录 call info10 } v;11 uint32_t type_info;12 } u1;13 union { //辅助值14 uint32_t next; /* hash collision chain */15 uint32_t cache_slot; /* literal cache slot */16 uint32_t lineno; /* line number (for ast nodes) */17 uint32_t num_args; /* arguments number for EX(This) */18 uint32_t fe_pos; /* foreach position */19 uint32_t fe_iter_idx; /* foreach iterator index */20 uint32_t access_flags; /* class constant access flags */21 uint32_t property_guard; /* single property guard */22 uint32_t extra; /* not further specified */23 } u2;24 };
1. value 用来保存具体的变量值,它是一个联合体:zend_value。后面再介绍zend_value结构体。
2. union u1 = 结构体v + type_info
3. 结构体 v: type + type_flags + const_flags + reserved
| 名称 | 作用 |
| type | 标识value类型 |
| type_flags | 类型掩码 |
| const_flags | |
| reserved | 预留字段,zend执行过程中记录call info |
4. type_info: 将v结果的4个成员组合到了一起。
5. union u2 用于一些辅助功能。
zend_value 联合体:
1 typedef union _zend_value { 2 zend_long lval; //整型变量的值存储在这个变量中 3 double dval; //浮点型变量的值存储在这个变量中 4 zend_refcounted *counted; //获取不同类型结构的gc头部 5 zend_string *str; //string字符串存储在这个变量中 6 zend_array *arr; //数组 7 zend_object *obj; //对象 8 zend_resource *res; //资源类型 9 zend_reference *ref; //引用类型10 zend_ast_ref *ast; //内核使用的value11 zval *zv; //指向另一个zval12 void *ptr; //指针,通用类型13 zend_class_entry *ce; //类14 zend_function *func; //函数15 struct {16 uint32_t w1;17 uint32_t w2;18 } ww;19 } zend_value;注意:
1.zend_value 各类型根据字记得类型选择使用不同的成员。
2.zend_value中没有布尔型,布尔型拆分成了IS_TRUE和IS_FALSE两种类型,直接通过结构体v中的变量type区分类型。
参考资料:
http://www.php-internals.com/
《PHP7内核剖析》
作 者: Jackson0714
出 处:http://www.cnblogs.com/jackson0714/
关于作者:专注于微软平台的项目开发。如有问题或建议,请多多赐教!
版权声明:本文版权归作者和博客园共有,欢迎转载,但未经作者同意必须保留此段声明,且在文章页面明显位置给出原文链接。
共同学习,写下你的评论
评论加载中...
作者其他优质文章


