在《全程软件测试》一书中,朱少民老师在软件测试能力模型中,所提到的分析性思维与麦肯锡所提出的闭环思维思想非常类似,是软件测试工程师必不可少的一项软性素质,因此本文将结合测试工作介绍闭环思维的内容及应用。
两种思维的介绍
分析性思维分析性思维是一种循序渐进的思维方法,从收集问题的相关信息、比较不同来源信息、明确真正的问题到得出适当的问题解决方案,一步一步去解决问题的方法:
注:以上内容引用自微信文章<<看家本领之二:软件测试的分析性思维>>
闭环思维
“闭环”的理论根据是“PDCA循环”,由美国质量管理专家休哈特博士提出,被广泛用于现代企业管理中。
“PDCA循环”将管理分为四个阶段:
计划(Plan)
执行(Do)
检查(Check)
行动(Act)
这四个过程不是运行一次就结束,而是周而复始地进行。
注:以上内容引用自知乎文章<<什么是“闭环思维”?>>
对比两种思维,我们发现这两者均是一种分析、行动、评估、总结改进的循环递进式思想,因此本文我们以PDCA循环结合实际实例,说明其在日常测试工作中的应用。
闭环思维的应用举例
日常工作中,我们要处理解决的的内容很多,但无外乎两个维度:事和人。借助下面的坐标系,我们来聊一聊常见的应用场景,与事相关的是测试计划、问题复盘,与人相关的是向上反馈、招聘面试。
一、测试计划
场景举例:小明是某XX项目的测试负责人,该项目近期的将进入2.0版本开发,计划是三个月后完成整体的需求评审、开发、测试、内测、公测及上线,小明当前首要的工作内容是进行2.0版本的测试计划排期。
核心思想
P--制定计划:小明需要完成测试计划的排期(形式不限,可以是甘特图),在计划排期中可能需要考虑下述问题:
D--开展测试:根据计划开展相应的工作。C--核对进度:在测试开展过程中,适时地(根据情况每天或每周)进行测试计划的Check,找到计划进行中出现的问题,与相关人员进行沟通以便进行相应调整,例如:开发提测Delay、需求变更、存在阻塞Bug等问题的沟通解决。A--调整改进:根据上述的沟通及行进中的问题,及时地调整和更新测试计划。
补充说明:在上述PDCA循环中,最容易出现问题的是在P和C两个环节。1)在P环节测试同学可能缺少排计划的经验以及排期调整时的灵活应对方式。比较好的解决思路是,能够将计划排期的常见问题和考虑点形成方法论(见【测试十年】搜狗测试七八年:方法论思维),便于相关的经验复制传承。2)在C环节常见的问题是缺少测试进度的及时沟通,导致测试计划未做及时调整。比较好的解决思路是,能够保持快捷地沟通渠道(如站立会),确保计划开展中的信息能够及时同步和汇报。
二、问题复盘
场景举例:小明负责的XX项目,在2.0版本上线后出现了用户集中反馈的质量问题,通过该问题的分析,暴露出开发流程规范性以及测试保障手段不足的问题,基于该问题进行相关事故原因的分析以及后续改进方案的实施。
核心思想:
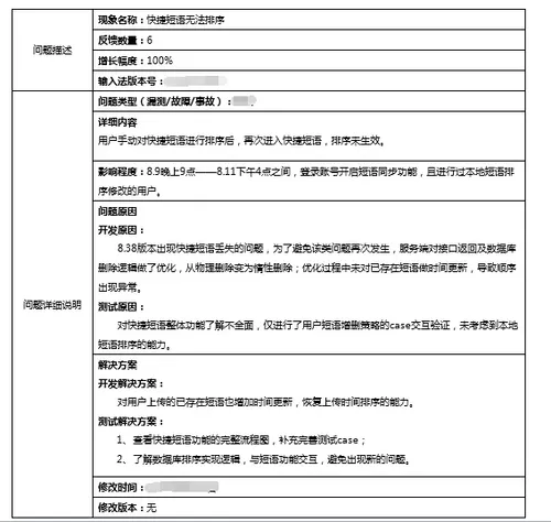
P--分析质量问题及解决方案:根据项目问题复盘会的方式,小明与项目组各成员进行了质量问题的影响范围评估、开发原因分析、测试原因分析、改进方案讨论并形成相关的总结邮件同步至项目组,如下图:
D--问题解决方案的开展:根据讨论后的解决方案进行相关工作的开展。C--核对进展:定期(如每月)进行相关改进方案的进展Check并同步给项目组,如下图:
A--总结问题解决效果:总结改进方案实施后取得的效果以及发现的新的质量问题。P--开展下一个PDCA补充说明:在上述PDCA循环中,最容易出现问题的是C环节。因为缺少对相关措施的进展核对,导致诸多问题虽有解决方案,但是只是停留在计划上。
三、沟通反馈
场景举例:大熊安排了一个任务给娜娜,任务内容是进行语音评测两种设备的评估调研,最终给出评估结果。
核心思想:
P--接受任务后进行计划制定:娜娜根据调研任务进行工作计划的安排。D--实施计划中的工作内容:根据计划,娜娜调研了语音评测时使用监听音箱和使用手机进行评测两种方法的对比方案拟定。C--沟通当前工作进展:娜娜在开展过程中向主管汇报了拟定的两种对比方案,形式不限,一般是微信或者邮件的方式。A--总结汇报工作结果:娜娜在评估完成之后向主管汇报了评估结果。如下图:
补充说明:在上述PDCA循环中,最容易出现问题的是C环节。C不仅代表CheckPoint,其实也代表Communicate,所以常见的问题是Leader安排了一个任务给组员,组员因为缺少向上的反馈,使得Leader觉得该任务"石沉大海"而缺少对组员的信任度。
四、招聘面试
场景举例:小明所带领的测试小组,因为项目的快速发展,需要补充更多的测试人力。为此,小明接下来需要独立承担测试小组的人员招聘和面试工作。
核心思想:
P--制定招聘的岗位需求和招聘计划:小明在开展招聘工作之前,首要工作是思考招聘的岗位工作内容、岗位要求、招聘人数等内容,形成具体化的岗位JD描述以及人员能力考察模型。
D--开展招聘工作:根据具体的考察内容,小明进行相关的招聘工作,如:筛选简历-->预约面试-->现场面试-->面试结果反馈。
结尾总结
职场中的闭环决定一个人是否靠谱,所谓“凡事有交代,件件有着落,事事有回音”即是如此。
共同学习,写下你的评论
评论加载中...
作者其他优质文章




D--开展测试:根据计划开展相应的工作。C--核对进度:在测试开展过程中,适时地(根据情况每天或每周)进行测试计划的Check,找到计划进行中出现的问题,与相关人员进行沟通以便进行相应调整,例如:开发提测Delay、需求变更、存在阻塞Bug等问题的沟通解决。A--调整改进:根据上述的沟通及行进中的问题,及时地调整和更新测试计划。
D--问题解决方案的开展:根据讨论后的解决方案进行相关工作的开展。C--核对进展:定期(如每月)进行相关改进方案的进展Check并同步给项目组,如下图:
A--总结问题解决效果:总结改进方案实施后取得的效果以及发现的新的质量问题。P--开展下一个PDCA补充说明:在上述PDCA循环中,最容易出现问题的是C环节。因为缺少对相关措施的进展核对,导致诸多问题虽有解决方案,但是只是停留在计划上。
补充说明:在上述PDCA循环中,最容易出现问题的是C环节。C不仅代表CheckPoint,其实也代表Communicate,所以常见的问题是Leader安排了一个任务给组员,组员因为缺少向上的反馈,使得Leader觉得该任务"石沉大海"而缺少对组员的信任度。
D--开展招聘工作:根据具体的考察内容,小明进行相关的招聘工作,如:筛选简历-->预约面试-->现场面试-->面试结果反馈。