什么是程序,进程和线程?#
- 程序是计算机的可执行文件
- 进程是计算机资源分配的基本单位
- 线程是资源调度执行的基本单位
- 一个程序里面不同的执行路径
- 多个线程共享进程中的资源
线程和进程的关系#
线程就是轻量级进程,是程序执行的最小单位。
多进程的方式也可以实现并发,为什么我们要使用多线程?
- 共享资源在线程间的通信比较容易。
- 线程开销更小。
进程和线程的区别?#
- 进程是一个独立的运行环境,而线程是在进程中执行的一个任务。他们两个本质的区别是是否单独占有内存地址空间及其它系统资源(比如I/O)。
- 进程单独占有一定的内存地址空间,所以进程间存在内存隔离,数据是分开的,数据共享复杂但是同步简单,各个进程之间互不干扰;而线程共享所属进程占有的内存地址空间和资源,数据共享简单,但是同步复杂。
- 进程单独占有一定的内存地址空间,一个进程出现问题不会影响其他进程,不影响主程序的稳定性,可靠性高;一个线程崩溃可能影响整个程序的稳定性,可靠性较低。
- 进程单独占有一定的内存地址空间,进程的创建和销毁不仅需要保存寄存器和栈信息,还需要资源的分配回收以及页调度,开销较大;线程只需要保存寄存器和栈信息,开销较小。
- 进程是操作系统进行资源分配的基本单位,而线程是操作系统进行调度的基本单位,即CPU分配时间的单位。
什么是线程切换?#
从底层角度上看,CPU主要由如下三部分组成,分别是:
- ALU: 计算单元
- Registers: 寄存器组
- PC:存储到底执行到哪条指令
T1线程在执行的时候,将T1线程的指令放在PC,数据放在Registers,假设此时要切换成T2线程,T1线程的指令和数据放cache,然后把T2线程的指令放PC,数据放Registers,执行T2线程即可。
以上的整个过程是通过操作系统来调度的,且线程的调度是要消耗资源的,所以,线程不是设置越多越好。
单核CPU设定多线程是否有意义?#
有意义,因为线程的操作中可能有不消耗CPU的操作,比如:等待网络的传输,或者线程sleep,此时就可以让出CPU去执行其他线程。可以充分利用CPU资源。
- CPU密集型
- IO密集型
线程数量是不是设置地越大越好?#
不是,因为线程切换要消耗资源。
示例:
单线程和多线程来累加1亿个数。-> CountSum.java
工作线程数(线程池中线程数量)设多少合适?#
-
和CPU的核数有关
-
最好是通过压测来评估。通过profiler性能分析工具jProfiler,或者Arthas
-
公式
N = Ncpu * Ucpu * (1 + W/C)
其中:
-
Ncpu是处理器的核的数目,可以通过Runtime.getRuntime().availableProcessors() 得到
-
Ucpu是期望的CPU利用率(该值应该介于0和1之间)
-
W/C是等待时间和计算时间的比率。
Java中创建线程的方式#
- 继承Thread类,重写run方法
- 实现Runnable接口,实现run方法,这比方式1更好,因为一个类实现了Runnable以后,还可以继承其他类
- 使用lambda表达式
- 通过线程池创建
- 通过Callable/Future创建(需要返回值的时候)
具体示例可见:HelloThread.java
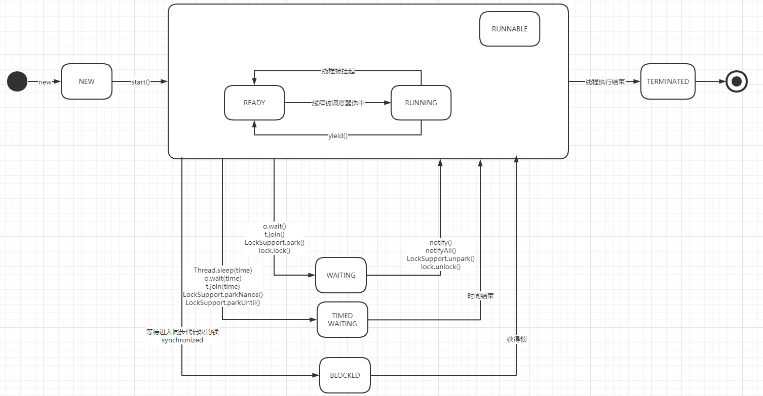
线程状态#
- NEW
线程刚刚创建,还没有启动
即:刚刚New Thread的时候,还没有调用start方法时候,就是这个状态
- RUNNABLE
可运行状态,由线程调度器可以安排执行,包括以下两种情况:
- READY
- RUNNING
READY和RUNNING通过yield来切换
- WAITING
等待被唤醒
- TIMED_WAITING
隔一段时间后自动唤醒
- BLOCKED
被阻塞,正在等待锁
只有在synchronized的时候在会进入BLOCKED状态
- TERMINATED
线程执行完毕后,是这个状态
线程状态切换#
线程基本操作#
sleep#
当前线程睡一段时间
yield#
这是一个静态方法,一旦执行,它会使当前线程让出一下CPU。但要注意,让出CPU并不表示当前线程不执行了。当前线程在让出CPU后,还会进行CPU资源的争夺,但是是否能够再次被分配到就不一定了。
join#
等待另外一个线程的结束,当前线程才会运行
public class ThreadBasicOperation {
static volatile int sum = 0;
public static void main(String[] args) throws Exception {
Thread t = new Thread(()->{
for (int i = 1; i <= 100; i++) {
sum += i;
}
});
t.start();
// join 方法表示主线程愿意等待子线程执行完毕后才继续执行
// 如果不使用join方法,那么sum输出的可能是一个很小的值,因为还没等子线程
// 执行完毕后,主线程就已经执行了打印sum的操作
t.join();
System.out.println(sum);
}
}
示例代码:ThreadBasicOperation.java
interrupt#
- interrupt()
打断某个线程(设置标志位)
- isInterrupted()
查询某线程是否被打断过(查询标志位)
- static interrupted
查询当前线程是否被打断过,并重置打断标志位
示例代码:ThreadInterrupt.java
如何结束一个线程#
不推荐的方式#
- stop方法
- suspend/resume方法
以上两种方式都不建议使用, 因为会产生数据不一致的问题,因为会释放所有的锁。
优雅的方式#
如果不依赖循环的具体次数或者中间状态, 可以通过设置标志位的方式来控制
public class ThreadFinished {
private static volatile boolean flag = true;
public static void main(String[] args) throws InterruptedException {
// 推荐方式:设置标志位
Thread t3 = new Thread(() -> {
long i = 0L;
while (flag) {
i++;
}
System.out.println("count sum i = " + i);
});
t3.start();
TimeUnit.SECONDS.sleep(1);
flag = false;
}
}
如果要依赖循环的具体次数或者中间状态, 则可以用interrupt方式
public class ThreadFinished {
public static void main(String[] args) throws InterruptedException {
// 推荐方式:使用interrupt
Thread t4 = new Thread(() -> {
while (!Thread.currentThread().isInterrupted()) {
}
System.out.println("t4 end");
});
t4.start();
TimeUnit.SECONDS.sleep(1);
t4.interrupt();
}
}
示例代码: ThreadFinished.java
并发编程的三大特性#
可见性#
每个线程会保存一份拷贝到线程本地缓存,使用volatile,可以保持线程之间数据可见性。
如下示例: ThreadVisible.java
public class ThreadVisible {
static volatile boolean flag = true;
public static void main(String[] args) throws InterruptedException {
Thread t = new Thread(()->{
while(flag) {
// 如果这里调用了System.out.println()
// 会无论flag有没有加volatile,数据都会同步
// 因为System.out.println()背后调用的synchronized
// System.out.println();
}
System.out.println("t end");
});
t.start();
TimeUnit.SECONDS.sleep(3);
flag = false;
// volatile修饰引用变量
new Thread(a::m,"t2").start();
TimeUnit.SECONDS.sleep(2);
a.flag = false;
// 阻塞主线程,防止主线程直接执行完毕,看不到效果
new Scanner(System.in).next();
}
private static volatile A a = new A();
static class A {
boolean flag = true;
void m() {
System.out.println("m start");
while(flag){}
System.out.println("m end");
}
}
}
代码说明:
- 如在上述代码的死循环中增加了System.out.println(), 则会强制同步flag的值,无论flag本身有没有加volatile。
- 如果volatile修饰一个引用对象,如果对象的属性(成员变量)发生了改变,volatile不能保证其他线程可以观察到该变化。
关于三级缓存
如上图,内存读出的数据会在L3,L2,L1上都存一份。所谓线程数据的可见性,指的就是内存中的某个数据,假如第一个CPU的一个核读取到了,和其他的核读取到这个数据之间的可见性。
在从内存中读取数据的时候,根据的是程序局部性的原理,按块来读取,这样可以提高效率,充分发挥总线CPU针脚等一次性读取更多数据的能力。
所以这里引入了一个缓存行的概念,目前一个缓存行多用64个字节来表示。
如何来验证CPU读取缓存行这件事,我们可以通过一个示例来说明:
public class CacheLinePadding {
public static T[] arr = new T[2];
static {
arr[0] = new T();
arr[1] = new T();
}
public static void main(String[] args) throws Exception {
Thread t1 = new Thread(() -> {
for (long i = 0; i < 1000_0000L; i++) {
arr[0].x = i;
}
});
Thread t2 = new Thread(() -> {
for (long i = 0; i < 1000_0000L; i++) {
arr[1].x = i;
}
});
final long start = System.nanoTime();
t1.start();
t2.start();
t1.join();
t2.join();
System.out.println((System.nanoTime() - start) / 100_0000);
}
private static class Padding {
public volatile long p1, p2, p3, p4, p5, p6, p7;
}
private static class T /**extends Padding*/ {
public volatile long x = 0L;
}
}
说明:以上代码,T这个类extends Padding与否,会影响整个流程的执行时间,如果继承了,会减少执行时间,因为继承Padding后,arr[0]和arr[1]一定不在同一个缓存行里面,所以不需要同步数据,速度就更快一些了。
jdk1.8增加了一个注解:@Contended,标注了以后,不会在同一缓存行, 仅适用于jdk1.8
还需要增加jvm参数
-XX:-RestrictContended
CPU为每个缓存行标记四种状态(使用两位)
- Exclusive
- Invalid
- Shared
- Modified
有序性#
为什么会出现乱序执行呢?因为CPU为了提高效率,可能在执行某些指令的时候,不按顺序执行(指令前后没有依赖关系的时候)
乱序存在的条件是:不影响单线程的最终一致性(as - if - serial)
验证乱序执行的程序示例 DisOrder.java:
public class DisOrder {
private static int x = 0, y = 0;
private static int a = 0, b = 0;
// 以下程序可能会执行比较长的时间
public static void main(String[] args) throws InterruptedException {
int i = 0;
for (;;) {
i++;
x = 0;
y = 0;
a = 0;
b = 0;
Thread one = new Thread(() -> {
// 由于线程one先启动,下面这句话让它等一等线程two. 读着可根据自己电脑的实际性能适当调整等待时间.
shortWait(100000);
a = 1;
x = b;
});
Thread other = new Thread(() -> {
b = 1;
y = a;
});
one.start();
other.start();
one.join();
other.join();
String result = "第" + i + "次 (" + x + "," + y + ")";
if (x == 0 && y == 0) {
// 出现这个分支,说明指令出现了重排
// 否则不可能 x和y同时都为0
System.err.println(result);
break;
} else {
// System.out.println(result);
}
}
}
public static void shortWait(long interval) {
long start = System.nanoTime();
long end;
do {
end = System.nanoTime();
} while (start + interval >= end);
}
}
如上示例,如果指令不出现乱序,那么x和y不可能同时为0,通过执行这个程序可以验证出来,在我本机测试的结果是:
执行到第1425295次 出现了x和y同时为0的情况。
原子性#
程序的原子性是指整个程序中的所有操作,要么全部完成,要么全部失败,不可能滞留在中间某个环节;在多个线程一起执行的时候,一个操作一旦开始,就不会被其他线程所打断。
一个示例:
class T {
m = 9;
}
对象T在创建过程中,背后其实是包含了多条执行语句的,由于有CPU乱序执行的情况,所以极有可能会在初始化过程中生成以一个半初始化对象t,这个t的m等于0(还没有来得及做赋值操作)
所以,不要在某个类的构造方法中启动一个线程,这样会导致this对象逸出,因为这个类的对象可能还来不及执行初始化操作,就启动了一个线程,导致了异常情况。
volatile一方面可以保证线程数据之间的可见性,另外一方面,也可以防止类似这样的指令重排,所以
所以,单例模式中,DCL方式的单例一定要加volatile修饰:
public class Singleton6 {
private volatile static Singleton6 INSTANCE;
private Singleton6() {
}
public static Singleton6 getInstance() {
if (INSTANCE == null) {
synchronized (Singleton6.class) {
if (INSTANCE == null) {
try {
Thread.sleep(1);
} catch (InterruptedException e) {
e.printStackTrace();
}
INSTANCE = new Singleton6();
}
}
}
return INSTANCE;
}
}
具体可以参考设计模式学习笔记 中单例模式的说明。
CAS#
比较与交换的意思
举个例子:
内存有个值是3,如果用Java通过多线程去访问这个数,每个线程都要把这个值+1。
之前是需要加锁,即synchronized关键字来控制。但是JUC的包出现后,有了CAS操作,可以不需要加锁来处理,流程是:
第一个线程:把3拿过来,线程本地区域做计算+1,然后把4写回去,
第二个线程:也把3这个数拿过来,线程本地区域做计算+3后,在回写回去的时候,会做一次比较,如果原来的值还是3,那么说明这个值之前没有被打扰过,就可以把4写回去,如果这个值变了,假设变为了4,那么说明这个值已经被其他线程修改过了,那么第二个线程需要重新执行一次,即把最新的4拿过来继续计算,回写回去的时候,继续做比较,如果内存中的值依然是4,说明没有其他线程处理过,第二个线程就可以把5回写回去了。
流程图如下:
ABA问题#
CAS会出现一个ABA的问题,即在一个线程回写值的时候,其他线程其实动过那个原始值,只不过其他线程操作后这个值依然是原始值。
如何来解决ABA问题呢?
我们可以通过版本号或者时间戳来控制,比如数据原始的版本是1.0,处理后,我们把这个数据的版本改成变成2.0版本, 时间戳来控制也一样,
以Java为例,AtomicStampedReference这个类,它内部不仅维护了对象值,还维护了一个时间戳。
当AtomicStampedReference对应的数值被修改时,除了更新数据本身外,还必须要更新时间戳。
当AtomicStampedReference设置对象值时,对象值以及时间戳都必须满足期望值,写入才会成功。
因此,即使对象值被反复读写,写回原值,只要时间戳发生变化,就能防止不恰当的写入。
CAS的底层实现#
Unsafe.cpp–>Atom::cmpxchg–>Atomic_linux_x86_inline.hpp–>调用了汇编的LOCK_IF_MP方法
Multiple_processor
lock cmpxchg
虽然cmpxchg指令不是原子的,但是加了lock指令后,则cmpxhg被上锁,不允许被打断。 在单核CPU中,无须加lock,在多核CPU中,必须加lock,可以参考stackoverflow上的这个回答:
使用CAS好处
jdk早期是重量级别锁 ,通过0x80中断 进行用户态和内核态转换,所以效率比较低,有了CAS操作,大大提升了效率。
对象的内存布局(Hotspot实现)#
使用jol查看一个对象的内存布局#
我们可以通过jol包来查看一下某个对象的内存布局
引入jol依赖
<dependency>
<groupId>org.openjdk.jol</groupId>
<artifactId>jol-core</artifactId>
<version>0.15</version>
</dependency>
示例代码(ObjectModel.java)
public class ObjectModel {
public static void main(String[] args) {
T o = new T();
String s = ClassLayout.parseInstance(o).toPrintable();
System.out.println(s);
}
}
class T{
}
配置VM参数,开启指针压缩
-XX:+UseCompressedClassPointers
运行结果如下:
OFF SZ TYPE DESCRIPTION VALUE
0 8 (object header: mark) 0x0000000000000005 (biasable; age: 0)
8 4 (object header: class) 0x00067248
12 4 (object alignment gap)
Instance size: 16 bytes
Space losses: 0 bytes internal + 4 bytes external = 4 bytes total
其中8个字节的markword
4个字节的类型指针,可以找到T.class
这里一共是12个字节, 由于字节数务必是8的整数倍,所以补上4个字节,共16个字节
我们修改一下T这个类
class T{
public int a = 3;
public long b = 3l;
}
再次执行,可以看到结果是
OFF SZ TYPE DESCRIPTION VALUE
0 8 (object header: mark) 0x0000000000000005 (biasable; age: 0)
8 4 (object header: class) 0x00067248
12 4 int T.a 3
16 8 long T.b 3
Instance size: 24 bytes
Space losses: 0 bytes internal + 0 bytes external = 0 bytes total
其中多了4位表示int这个成员变量,多了8位表示long这个成员变量, 相加等于24,正好是8的整数倍,不需要补齐。
内存布局详细说明#
使用synchronized就是修改了对象的markword信息,markword中还记录了GC信息,Hashcode信息
锁升级过程#
偏向锁#
synchronized代码段多数时间是一个线程在运行,谁先来,这个就偏向谁,用当前线程标记一下。
轻量级锁(自旋锁,无锁)#
偏向锁撤销,然后竞争,每个线程在自己线程栈中存一个LR(lock record)锁记录
偏向锁和轻量级锁都是用户空间完成的,重量级锁需要向操作系统申请。
两个线程争抢的方式将lock record的指针,指针指向哪个线程的LR,哪个线程就拿到锁,另外的线程用CAS的方式继续竞争
重量级锁#
JVM的ObjectMonitor去操作系统申请。
如果发生异常,synchronized会自动释放锁
interpreteRuntime.cpp --> monitorenter
锁重入#
synchronized是可重入锁
可重入次数必须记录,因为解锁需要对应可重入次数的记录
偏向锁:记录在线程栈中,每重入一次,LR+1,备份原来的markword
轻量级锁:类似偏向锁
重量级锁:记录在ObjectMonitor的一个字段中
自旋锁什么时候升级为重量级锁?
- 有线程超过十次自旋
- -XX:PreBlockSpin(jdk1.6之前)
- 自旋的线程超过CPU核数一半
- jdk1.6 以后,JVM自己控制
为什么有偏向锁启动和偏向锁未启动?#
未启动:普通对象001
已启动:匿名偏向101
为什么有自旋锁还需要重量级锁?#
因为自旋会占用CPU时间,消耗CPU资源,如果自旋的线程多,CPU资源会被消耗,所以会升级成重量级锁(队列)例如:ObjectMonitor里面的WaitSet,重量级锁会把线程都丢到WaitSet中冻结, 不需要消耗CPU资源
偏向锁是否一定比自旋锁效率高?#
明确知道多线程的情况下,不一定。
因为偏向锁在多线程情况下,会涉及到锁撤销,这个时候直接使用自旋锁,JVM启动过程,会有很多线程竞争,比如启动的时候,肯定是多线程的,所以默认情况,启动时候不打开偏向锁,过一段时间再打开。
有一个参数可以配置:BiasedLockingStartupDelay默认是4s钟
偏向锁状态下,调用了wait方法,直接升级成重量级锁#
一个线程拿20个对象进行加锁,批量锁的重偏向(20个对象),批量锁撤销(变成轻量级锁)(40个对象), 通过Epoch中的值和对应的类对象里面记录的值比较。
synchronized#
锁定对象#
public class SynchronizedObject implements Runnable {
static SynchronizedObject instance = new SynchronizedObject();
final Object object = new Object();
static volatile int i = 0;
@Override
public void run() {
for (int j = 0; j < 1000000; j++) {
// 任何线程要执行下面的代码,必须先拿到object的锁
synchronized (object) {
i++;
}
}
}
public static void main(String[] args) throws InterruptedException {
Thread t1 = new Thread(instance);
Thread t2 = new Thread(instance);
t1.start();
t2.start();
t1.join();
t2.join();
System.out.println(i);
}
}
锁定方法#
- 锁定静态方法相当于锁定当前类
public class SynchronizedStatic implements Runnable {
static SynchronizedStatic instance = new SynchronizedStatic();
static volatile int i = 0;
@Override
public void run() {
increase();
}
// 相当于synchronized(SynchronizedStatic.class)
synchronized static void increase() {
for (int j = 0; j < 1000000; j++) {
i++;
}
}
public static void main(String[] args) throws InterruptedException {
Thread t1 = new Thread(instance);
Thread t2 = new Thread(instance);
t1.start();
t2.start();
t1.join();
t2.join();
System.out.println(i);
}
}
- 锁定非静态方法相当于锁定该对象的实例或synchronized(this)
public class SynchronizedMethod implements Runnable {
static SynchronizedMethod instance = new SynchronizedMethod();
static volatile int i = 0;
@Override
public void run() {
increase();
}
void increase() {
for (int j = 0; j < 1000000; j++) {
// 任何线程要执行下面的代码,必须先拿到object的锁
synchronized (this) {
i++;
}
}
}
public static void main(String[] args) throws InterruptedException {
Thread t1 = new Thread(instance);
Thread t2 = new Thread(instance);
t1.start();
t2.start();
t1.join();
t2.join();
System.out.println(i);
}
}
脏读#
public class DirtyRead {
String name;
double balance;
public static void main(String[] args) {
DirtyRead a = new DirtyRead();
Thread thread = new Thread(() -> a.set("zhangsan", 100.0));
thread.start();
try {
TimeUnit.SECONDS.sleep(1);
} catch (InterruptedException e) {
e.printStackTrace();
}
System.out.println(a.getBalance("zhangsan"));
try {
TimeUnit.SECONDS.sleep(2);
} catch (InterruptedException e) {
e.printStackTrace();
}
System.out.println(a.getBalance("zhangsan"));
}
public synchronized void set(String name, double balance) {
this.name = name;
try {
Thread.sleep(2000);
} catch (InterruptedException e) {
e.printStackTrace();
}
this.balance = balance;
}
// 如果get方法不加synchronized关键字,就会出现脏读情况
public /*synchronized*/ double getBalance(String name) {
return this.balance;
}
}
其中的getBalance方法,如果不加synchronized,就会产生脏读的问题。
可重入锁#
一个同步方法可以调用另外一个同步方法,
一个线程已经拥有某个对象的锁,再次申请的时候仍然会得到该对象的锁(可重入锁)
子类synchronized,如果调用父类的synchronize方法:super.method(),如果不可重入,直接就会死锁。
public class SynchronizedReentry implements Runnable {
public static void main(String[] args) throws IOException {
SynchronizedReentry myRun = new SynchronizedReentry();
Thread thread = new Thread(myRun, "t1");
Thread thread2 = new Thread(myRun, "t2");
thread.start();
thread2.start();
System.in.read();
}
synchronized void m1(String content) {
System.out.println(this);
System.out.println("m1 get content is " + content);
m2(content);
}
synchronized void m2(String content) {
System.out.println(this);
System.out.println("m2 get content is " + content);
}
@Override
public void run() {
m1(Thread.currentThread().getName());
}
}
程序在执行过程中,如果出现异常,默认情况锁会被释放 ,所以,在并发处理的过程中,有异常要多加小心,不然可能会发生不一致的情况。比如,在一个web app处理过程中,多个servlet线程共同访问同一个资源,这时如果异常处理不合适, 在第一个线程中抛出异常,其他线程就会进入同步代码区,有可能会访问到异常产生时的数据。因此要非常小心的处理同步业务逻辑中的异常。
示例见:
SynchronizedException.java
synchronized的底层实现#
在早期的JDK使用的是OS的重量级锁
后来的改进锁升级的概念:
synchronized (Object)
- markword 记录这个线程ID (使用偏向锁)
- 如果线程争用:升级为 自旋锁
- 10次自旋以后,升级为重量级锁 - OS
所以:
- 执行时间短(加锁代码),线程数少,用自旋
- 执行时间长,线程数多,用系统锁
synchronized不能锁定String常量,Integer,Long等基础类型#
见示例:
SynchronizedBasicType.java
如何模拟死锁#
public class DeadLock implements Runnable {
int flag = 1;
static Object o1 = new Object();
static Object o2 = new Object();
public static void main(String[] args) {
DeadLock lock = new DeadLock();
DeadLock lock2 = new DeadLock();
lock.flag = 1;
lock2.flag = 0;
Thread t1 = new Thread(lock);
Thread t2 = new Thread(lock2);
t1.start();
t2.start();
}
@Override
public void run() {
System.out.println("flag = " + flag);
if (flag == 1) {
synchronized (o2) {
try {
Thread.sleep(500);
} catch (InterruptedException e) {
e.printStackTrace();
}
synchronized (o1) {
System.out.println("1");
}
}
}
if (flag == 0) {
synchronized (o1) {
try {
Thread.sleep(500);
} catch (InterruptedException e) {
e.printStackTrace();
}
synchronized (o2) {
System.out.println("0");
}
}
}
}
}
volatile#
- 保持线程之间的可见性(不保证操作的原子性),依赖这个MESI协议
- 防止指令重排序,CPU的load fence和store fence原语支持
CPU原来执行指令一步一步执行,现在是流水线执行,编译以后可能会产生指令的重排序,这样可以提高性能
DCL为什么一定要加volatile?#
DCL示例:
public class Singleton6 {
private volatile static Singleton6 INSTANCE;
private Singleton6() {
}
public static Singleton6 getInstance() {
if (INSTANCE == null) {
synchronized (Singleton6.class) {
if (INSTANCE == null) {
try {
Thread.sleep(1);
} catch (InterruptedException e) {
e.printStackTrace();
}
INSTANCE = new Singleton6();
}
}
}
return INSTANCE;
}
}
在New对象的时候,编译完实际上是分了三步
- 对象申请内存,成员变量会被赋初始值
- 成员变量设为真实值
- 成员变量赋给对象
指令重排序可能会导致2和3进行指令重排,导致下一个线程拿到一个半初始化的对象,导致单例被破坏。所以DCL必须加Volitile
思维导图#
源码#
参考资料#
作者:Grey Zeng
出处:https://www.cnblogs.com/greyzeng/p/14176141.html
版权:本作品采用「署名-非商业性使用-相同方式共享 4.0
国际」许可协议进行许可。
共同学习,写下你的评论
评论加载中...
作者其他优质文章





