前言
在软件设计中,我们经常需要向某些对象发送请求,但是并不知道请求的接收者是谁,也不知道被请求的操作是哪个,我们只需在程序运行时指定具体的请求接收者即可。此时,可以使用命令模式来进行设计,使得请求发送者与请求接收者消除彼此之间的耦合,让对象之间的调用关系更加灵活。
命令模式可以对发送者和接收者完全解耦,发送者与接收者之间没有直接引用关系,发送请求的对象只需要知道如何发送请求,而不必知道如何完成请求。这就是命令模式的模式动机。
定义
命令模式(Command Pattern):将一个请求封装为一个对象,从而使我们可用不同的请求对客户进行参数化;对请求排队或者记录请求日志,以及支持可撤销的操作。命令模式是一种对象行为型模式,其别名为动作(Action)模式或事务(Transaction)模式。
组成结构
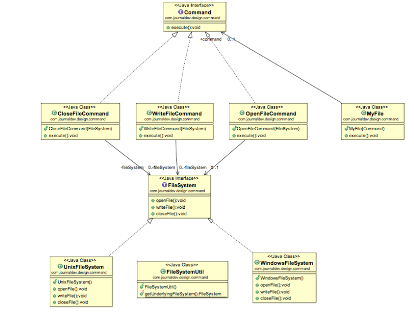
命令模式包含如下角色:
- Command: 抽象命令类
- ConcreteCommand: 具体命令类
- Invoker: 调用者
- Receiver: 接收者
- Client:客户类
时序图:
命令模式案例
我们将看一个现实生活中可以实现命令模式的场景。假设我们要为File System程序提供打开,写入和关闭文件的方法。该文件系统程序应支持多种操作系统,例如Windows和Unix。
要实现我们的文件系统实用程序,首先,我们需要创建实际将完成所有工作的接收器类。
我们需要定义FileSystemReceiver接口及其实现类,以用于不同操作系统的风格,例如Windows,Unix,Solaris等
接收器类
package com.mushuwei.design.command;
public interface FileSystemReceiver {
void openFile();
void writeFile();
void closeFile();
}
FileSystemReceiver接口定义通用类。为简单起见,我创建了两种类型的接收器类以与Unix和Windows系统一起使用。
package com.mushuwei.design.command;
public class UnixFileSystemReceiver implements FileSystemReceiver {
@Override
public void openFile() {
System.out.println("Opening file in unix OS");
}
@Override
public void writeFile() {
System.out.println("Writing file in unix OS");
}
@Override
public void closeFile() {
System.out.println("Closing file in unix OS");
}
}
package com.mushuwei.design.command;
public class WindowsFileSystemReceiver implements FileSystemReceiver {
@Override
public void openFile() {
System.out.println("Opening file in Windows OS");
}
@Override
public void writeFile() {
System.out.println("Writing file in Windows OS");
}
@Override
public void closeFile() {
System.out.println("Closing file in Windows OS");
}
}
命令接口和实现
我们可以使用接口或实现类来创建基本Command,取决于您的设计。
package com.journaldev.design.command;
public interface Command {
void execute();
}
现在,我们需要为接收器执行的所有不同类型的动作创建实现。由于我们有三个动作,因此我们将创建三个Command实现。每个Command实现都会将请求转发到适当的接收方方法。
package com.journaldev.design.command;
public class OpenFileCommand implements Command {
private FileSystemReceiver fileSystem;
public OpenFileCommand(FileSystemReceiver fs){
this.fileSystem=fs;
}
@Override
public void execute() {
//open command is forwarding request to openFile method
this.fileSystem.openFile();
}
}
package com.journaldev.design.command;
public class CloseFileCommand implements Command {
private FileSystemReceiver fileSystem;
public CloseFileCommand(FileSystemReceiver fs){
this.fileSystem=fs;
}
@Override
public void execute() {
this.fileSystem.closeFile();
}
}
package com.journaldev.design.command;
public class WriteFileCommand implements Command {
private FileSystemReceiver fileSystem;
public WriteFileCommand(FileSystemReceiver fs){
this.fileSystem=fs;
}
@Override
public void execute() {
this.fileSystem.writeFile();
}
}
现在我们已经准备好接收器和命令实现,因此可以开始实现调用程序类了。
调用者类
Invoker是一个简单的类,它封装Command,并将请求传递给Command对象以对其进行处理。
package com.journaldev.design.command;
public class FileInvoker {
public Command command;
public FileInvoker(Command c){
this.command=c;
}
public void execute(){
this.command.execute();
}
}
我们的文件系统程序实现已准备就绪,我们可以继续编写简单的命令模式客户端程序。但在此之前,我将提供一种程序方法来创建适当的FileSystemReceiver对象。
因为我们可以使用System类来获取操作系统信息,我们将使用此类,当然我们也可以使用Factory模式来基于输入返回适当的类型。
package com.journaldev.design.command;
public class FileSystemReceiverUtil {
public static FileSystemReceiver getUnderlyingFileSystem(){
String osName = System.getProperty("os.name");
System.out.println("Underlying OS is:"+osName);
if(osName.contains("Windows")){
return new WindowsFileSystemReceiver();
}else{
return new UnixFileSystemReceiver();
}
}
}
现在我们开始为文件系统程序结合命令模式来创建客户端程序了。
package com.journaldev.design.command;
public class FileSystemClient {
public static void main(String[] args) {
//创建接收器类
FileSystemReceiver fs = FileSystemReceiverUtil.getUnderlyingFileSystem();
//创建命令并和接收器进行关联
OpenFileCommand openFileCommand = new OpenFileCommand(fs);
//创建调用者类和命令进行关联
FileInvoker file = new FileInvoker(openFileCommand);
//在调用者类中执行动作
file.execute();
WriteFileCommand writeFileCommand = new WriteFileCommand(fs);
file = new FileInvoker(writeFileCommand);
file.execute();
CloseFileCommand closeFileCommand = new CloseFileCommand(fs);
file = new FileInvoker(closeFileCommand);
file.execute();
}
}
注意,客户端负责创建适当类型的命令对象。例如,如果要打开文件,则不应创建CloseFileCommand对象
客户端程序还负责将接收方附加到命令,然后将命令附加到调用方类。
演示
上面的命令模式示例程序的输出为:
Underlying OS is:Mac OS X
Opening file in unix OS
Writing file in unix OS
Closing file in unix OS
模式分析
命令模式的本质是对命令进行封装,将发出命令的责任和执行命令的责任分割开。
- 每一个命令都是一个操作:请求的一方发出请求,要求执行一个操作;接收的一方收到请求,并执行操作。
- 命令模式允许请求的一方和接收的一方独立开来,使得请求的一方不必知道接收请求的一方的接口,更不必知道请求是怎么被接收,以及操作是否被执行、何时被执行,以及是怎么被执行的。
- 命令模式使请求本身成为一个对象,这个对象和其他对象一样可以被存储和传递。
- 命令模式的关键在于引入了抽象命令接口,且发送者针对抽象命令接口编程,只有实现了抽象命令接口的具体命令才能与接收者相关联。
优缺点
命令模式的优点
- 降低系统的耦合度。
- 新的命令可以很容易地加入到系统中。
- 可以比较容易地设计一个命令队列和宏命令(组合命令)。
- 可以方便地实现对请求的Undo和Redo。
命令模式的缺点
- 使用命令模式可能会导致某些系统有过多的具体命令类。因为针对每一个命令都需要设计一个具体命令类,因此某些系统可能需要大量具体命令类,这将影响命令模式的使用。
适用环境
在以下情况下可以使用命令模式:
- 系统需要将请求调用者和请求接收者解耦,使得调用者和接收者不直接交互。
- 系统需要在不同的时间指定请求、将请求排队和执行请求。
- 系统需要支持命令的撤销(Undo)操作和恢复(Redo)操作。
- 系统需要将一组操作组合在一起,即支持宏命令
总结
- 在命令模式中,将一个请求封装为一个对象,从而使我们可用不同的请求对客户进行参数化;对请求排队或者记录请求日志,以及支持可撤销的操作。命令模式是一种对象行为型模式,其别名为动作模式或事务模式。
- 命令模式包含四个角色:抽象命令类中声明了用于执行请求的execute()等方法,通过这些方法可以调用请求接收者的相关操作;具体命令类是抽象命令类的子类,实现了在抽象命令类中声明的方法,它对应具体的接收者对象,将接收者对象的动作绑定其中;调用者即请求的发送者,又称为请求者,它通过命令对象来执行请求;接收者执行与请求相关的操作,它具体实现对请求的业务处理。
- 命令模式的本质是对命令进行封装,将发出命令的责任和执行命令的责任分割开。命令模式使请求本身成为一个对象,这个对象和其他对象一样可以被存储和传递。
- 命令模式的主要优点在于降低系统的耦合度,增加新的命令很方便,而且可以比较容易地设计一个命令队列和宏命令,并方便地实现对请求的撤销和恢复;其主要缺点在于可能会导致某些系统有过多的具体命令类。
- 命令模式适用情况包括:需要将请求调用者和请求接收者解耦,使得调用者和接收者不直接交互;需要在不同的时间指定请求、将请求排队和执行请求;需要支持命令的撤销操作和恢复操作,需要将一组操作组合在一起,即支持宏命令。
共同学习,写下你的评论
评论加载中...
作者其他优质文章







