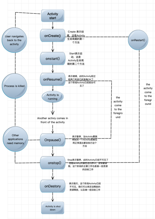
生命周期图
生命周期的各个方法调用:
1、onCreate():进行Activity的一些初始化工作,使用setcontentview加载布局,对一些控件和变量初始化工作。
2、onStart():Activity此时可见,但是还没有出现在前台,我们还看不到,无法与Activity进行交互。
3、onResume():Acitivity此时出现在前台可见,这个阶段可以打开独占设备。
4、onPause():跳转Activity时,只有当一个Activity执行完onPause()方法后,另一个Activity才会启动,而且android中指定如果onPause()在0.5秒内没有执行完毕的话就会强制关闭Activity。
5、onStop():此时Activity已经不可见,对象还在内存中,做一些资源回收的工作。
6、onDestory():Activity已经被销毁,不可见,将还没有释放的资源进行回收。
7、onRestart():此时Activity可见,当用户按住home键切换到桌面后又切回来、从当前activity切到上一个activity时,就会触发这个方法,这里一般不做任何操作。
点击查看更多内容
为 TA 点赞
评论
共同学习,写下你的评论
评论加载中...
作者其他优质文章
正在加载中
感谢您的支持,我会继续努力的~
扫码打赏,你说多少就多少
赞赏金额会直接到老师账户
支付方式
打开微信扫一扫,即可进行扫码打赏哦
