一、学习课程名称:产品经理体系课
章节名称:5-3用户想要什么?深挖需求心智和场景
讲师姓名:申悦
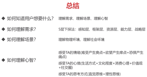
二、课程内容概述:正知道用户想要什么:理解需求、场景、心智
三、学习内容
1、理解需求:五层下探法
感知层:表面上让用户看到的这些东西,用户是不是不满意,如果不满意我们可以给他怎么样的解决方案。
框架层:框架层解决的问题,就是当前问题的周边环境的匹配度。
资源层:从资源上想办法解决问题
能力层:从能力方面思考是否能满足需求
战略层:是否可以规划更多可以满足需求的方案
总结:当用户提需求的时候,不只是表面上给他一个他感知到的解决方案,也不要一次性给他一个根本的解决方案。而是不断下探层层去感知,并且基于此给出来每一层对应的最优解决方案
2、理解场景
物理环境、社会环境
3、理解心智
情绪、心境、思考方式
四、
点击查看更多内容
为 TA 点赞
评论
共同学习,写下你的评论
评论加载中...
作者其他优质文章
正在加载中
感谢您的支持,我会继续努力的~
扫码打赏,你说多少就多少
赞赏金额会直接到老师账户
支付方式
打开微信扫一扫,即可进行扫码打赏哦
