一、学习课程名称:产品经理体系课
章节名称:6-4-5如何在产品工作中运用逻辑思维思考问题
讲师姓名:申悦
二、课程内容概述:在产品工作中运用逻辑思维思考问题
三、学习内容
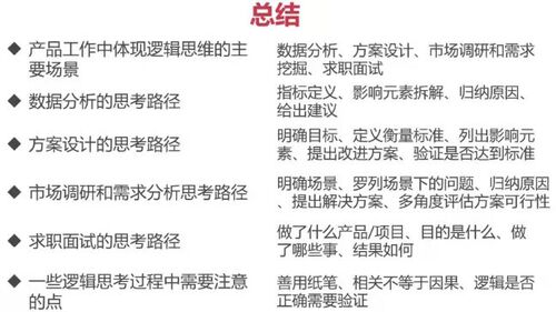
1、体现逻辑思维的主要场景
数据分析、 方案设计、市场调研需求挖掘、求职面试
2、数据分析思考路径
数据指标定义 影响元素拆解 归纳可能的变化原因 给出应对建议
3、方案设计思考路径
明确目标 定义衡量标准 提升用户体验 列出影响元素 提出改进方案 验证是否达到标准
4、市场调研需求挖掘思考路径
明确场景 罗列场景下的用户问题 归纳问题背后的原因 提出解决方案 从强度、频度、广度、商业 价值等维度分析方案可行性
5、求职面试的思考路径
你做了什么产品/项目 这个产品/项目的目的是什么 为达到这个目的,你做了哪些事 这些事情的实施结果如何?
6、逻辑思考过程中需要注意的点:
说不清楚的话可以借用笔先记下来整理,对着看能不能说清楚,说不清楚就继续整理
相关性不等于因果性
有逻辑不代表得出的结论是正确的,基于逻辑的推演,是要经过数据验证的
四、
点击查看更多内容
为 TA 点赞
评论
共同学习,写下你的评论
评论加载中...
作者其他优质文章
正在加载中
感谢您的支持,我会继续努力的~
扫码打赏,你说多少就多少
赞赏金额会直接到老师账户
支付方式
打开微信扫一扫,即可进行扫码打赏哦
