一、学习课程名称:产品经理体系课
章节名称:7-5-6管事:管理项目情况
讲师姓名:申悦
二、课程内容概述:管事/管项目
三、学习内容
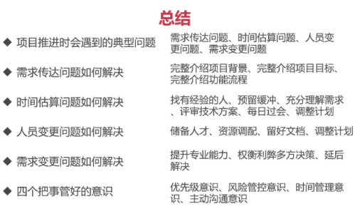
1、需求传达问题如何解决:
完整介绍项目背景-》5W2H法(谁,在什么时候、什么场景下、遇到了什么问题、我们如何解决的、为什么要解决)
完整介绍项目目标-》摆事实、将数据。预估项目目标,讲解达成路径,告知推演逻辑
完整介绍功能流程-》画出业务流程图、时序图、状态流图,基于MECE原则,结合页面交互流程,考虑异常状况,做到不遗漏
2、时间估算问题如何解决
找到有经验的高级工程师来估工期
每次评估预留一定缓冲期
给足时间进行需求理解,提前沟通潜在问题
建议实施技术方案评审
每日开会、定期过进度、有情况及时反馈
必要情况下,做出上线计划调整
3、人员变更问题如何解决?
提前储备人才,培养后备力量
立即启动招聘,寻求资源调配
拆解任务、留好文档资料,以备他人能随时接手
必要情况下,做出上线计划调整
4、需求变更问题如何解决?
原因 → 解决方案
产品经理能力不足,对需求考虑不够全面 → 努力提升专业能力,充分调研、反复确认
市场变化,老板变化 → 权衡利弊 多方决策
突然想到更好的方案 → 如非必要,延后解
5、四个把事管好的意识:
优先级意识、风险管控意识、时间管理意识、主动沟通意识
四、
点击查看更多内容
为 TA 点赞
评论
共同学习,写下你的评论
评论加载中...
作者其他优质文章
正在加载中
感谢您的支持,我会继续努力的~
扫码打赏,你说多少就多少
赞赏金额会直接到老师账户
支付方式
打开微信扫一扫,即可进行扫码打赏哦
