一、学习课程名称:产品经理体系课
章节名称:8- 1为什么产品经理要具备商业思维?
讲师姓名:申悦
二、课程内容概述:为什么产品经理要具备商业思维
三、学习内容
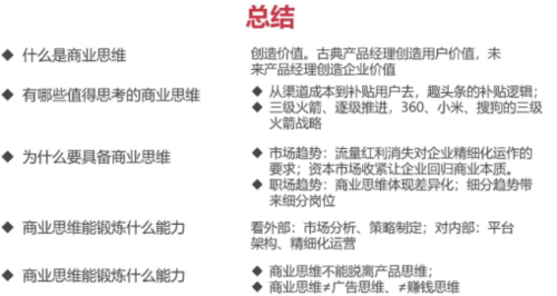
1、什么是商业思维:本质是创造价值
2、值得思考的商业思维:
从渠道成本到补贴用
三级火箭、逐级推进
3、为什么要具备商业思维:
1)、市场趋势
流量红利消失,需要打造更精细化的商业模式;
资本市场收紧让企业经营回归商业本质;
2)、职场趋势
产品同质化严重,商业思维体现差异化;
细分趋势带来细分岗位;
4、具备商业思维的产品经理,能锻炼什么能力:
看外部:市场分析、策略制定
对内部:平台架构、精细化运营
5、学习建议:
商业思维是产品经理必须掌握的一环,并不神秘,也无法脱离产品思维
商业思维不等于广告思维,商业思维不等于赚钱思维
四、
点击查看更多内容
为 TA 点赞
评论
共同学习,写下你的评论
评论加载中...
作者其他优质文章
正在加载中
感谢您的支持,我会继续努力的~
扫码打赏,你说多少就多少
赞赏金额会直接到老师账户
支付方式
打开微信扫一扫,即可进行扫码打赏哦
