一、学习课程名称:产品经理体系课
章节名称:8- 2-3如何理解、践行商业思维?
讲师姓名:申悦
二、课程内容概述:商业思维
三、学习内容
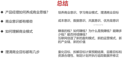
1、养成商业思维:
培养商业意识、学习商业模式、理清商业目标
2、商业意识都有哪些:
成本意识:人力成本、空间实物成本
无形成本:沟通成本、项目风险成本、机会成本提升建议-》看财务报表、做业务预算
数据意识:成本计算、收益计算、ROI计算、用户画像计算、转化漏斗计算、未来数据预测
共赢意识:体验、商业、技术的共赢 ;商业利益相关者的共赢
优先级意识:抓重点,知道客户想要什么;有节奏,优先考虑长期变现和间接变现
3、如何理解商业模式?
赚谁的钱?如何赚钱?为什么是我赚钱?能赚多 少钱?能否持续赚钱?
互联网创造了新的盈利模式、新的运营模式、新 的产业链、新的价值
4、理清商业目标有几步:
1)、量化目标
2)、计算目标,计算预期结果
利润=(ARP*市场规模*市场占有率*留存率)-用户获取成本
3)、回看目标和资源合理性
4)、制定计划并执行追踪数据并修正
点击查看更多内容
为 TA 点赞
评论
共同学习,写下你的评论
评论加载中...
作者其他优质文章
正在加载中
感谢您的支持,我会继续努力的~
扫码打赏,你说多少就多少
赞赏金额会直接到老师账户
支付方式
打开微信扫一扫,即可进行扫码打赏哦
