一、学习课程名称:产品经理体系课
章节名称:8-4-5介绍一款商业思维工具:商业模式画布
讲师姓名:申悦
二、课程内容概述:商业模式画布
三、学习内容
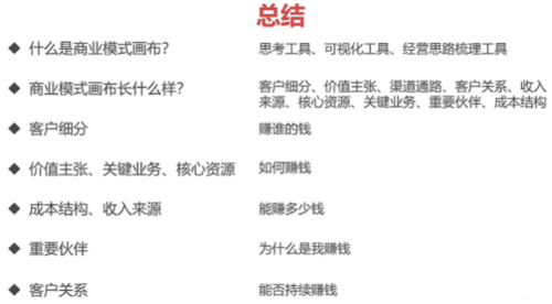
商业模式画布:
一种思考的工具
将复杂的商业模式清晰可视化
帮助梳理企业已有资源,明确自己和团队的经营思路,审视当下,启发未来
能做什么:
打开思路,避免遗漏,收获全局商业思维
可视化、标准化展示商业各元素关系,便于使用统一语言讨论不同商业领域的问题
启发产品创新,帮忙找到能为细分用户提供的差异化价值
不能做什么:
不能帮我们动态地看问题
不能适配所有的国内互联网商业模式
客户细分如何进行:
使用者、影响者、推荐者、购买者、决策者
价值主张如何提出:
核心价值:(王者为例) 消磨时间,创造快乐
衍生价值:(王者为例) 建立社交关系,建立社会影响(电竞)
渠道通路如何找:
线上渠道
线下渠道
直接渠道
间接渠道
客户关系建立:
产品手段:建立沟通渠道,定期触达提醒
运营手段:实施忠诚度计划,处理客户反馈
市场手段:构建品牌效应,唤醒客户意识
收入来源如何解决:
直接销售收入:指销售实体商品获得收入
按使用收费:按使用产品/服务次数/量级收费
按订阅收费:按重复使用产品/服务收费
租赁收费:按特定时间内的使用权收费
授权收费:按版权、使用权收费
中介收费:按中间商撮合服务收费、
广告收费:按广告曝光、触达、转化收费
核心资源如何建立:
实体资产:土地、厂房、设备等
金融资产:现金、银行授信、股票期权等
知识资产:品牌、商标专利、域名、公众号等
人力资源:核心优秀团队(的技术和经验)
关键业务如何执行:
生产产品:产品设计、开发、推广等,包括有形和无形产品
解决问题:提供问题解决方案,如咨询服务、医疗服务、出行服务等
搭建平台:提供以平台为核心资源的商业模式,如社交网络、交易网络等
重要合作伙伴如何找到:
竞争关系下-》战略合作
非竞争关系下-》战略联盟
开发新业务-》合资关系
确保可靠供应-》供需关系
成本结构如何计算:
类型:固定成本、可变成本
优化方向:提高效率、扩大规模
四、
共同学习,写下你的评论
评论加载中...
作者其他优质文章
