一、学习课程名称:产品经理体系课
章节名称:9-3-4什么是市场分析?它的意义、原则和步骤
讲师姓名:申悦
二、课程内容概述:市场分析的意义、原则和步骤
三、学习内容
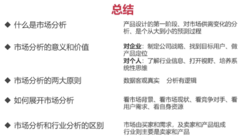
1、什么是市场分析?--what why
供需变化各种因素,动态,趋势的分析
宏观到微观,概括到精确的预测过程
2、市场分析的意义和价值?
对公司: 制定公司战略的重要依据、找到目标用户的重要手段、做产品定位的重要来源
对个人: 快速了解行业基本信息、打开视野,开阔思路、培养系统性思维和信息加工能力
3、市场分析的两大原则
数据客观真实、分析有逻辑
4、如何展开市场分析
看市场背景 看市场现状 看竞争对手 看用户需求 看自身资源
5、市场分析和行业分析有什么区别?
市场由买家和需求,及卖家和产品组成 行业则主要是卖家和产品
四、
点击查看更多内容
为 TA 点赞
评论
共同学习,写下你的评论
评论加载中...
作者其他优质文章
正在加载中
感谢您的支持,我会继续努力的~
扫码打赏,你说多少就多少
赞赏金额会直接到老师账户
支付方式
打开微信扫一扫,即可进行扫码打赏哦
