第一模块:
学习课程名称:零基础入门 全角度解读企业主流数据库MySQL8.0
章节名称(序号):第3章3-1到3-7节
讲师姓名:sqlercn
第二模块:
课程内容(内容概述):
3-1:介绍了数据库的整体结构设计,从业务分析——逻辑设计——数据类型——对象命名
,以慕课网为案例,来讲解数据库的设计。
3-2:介绍了实战项目的需求分析:慕课网的需求分析
3-3:需求总结
3-4——3-7:介绍宽表模式及其使用场景
第三模块:
3-1节:介绍了数据库的整体结构设计划分
3-2 实战项目需求分析
慕课网的网站设计,分支网站,
课程有问答和评论的内容,学生笔记(笔记时间,名称,头像)
用户属性(名称,年龄,学习时间)
3-3 实战项目需求总结
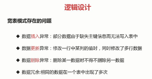
3-4宽表模式
对一个对象,怎样存储对象的多种属性,——一般用 宽表模式
3-5 宽表模式的数据更新异常
3-6宽表模式的适用场景
3-7 宽表模式的使用场景
点击查看更多内容
为 TA 点赞
评论
共同学习,写下你的评论
评论加载中...
作者其他优质文章
正在加载中
感谢您的支持,我会继续努力的~
扫码打赏,你说多少就多少
赞赏金额会直接到老师账户
支付方式
打开微信扫一扫,即可进行扫码打赏哦








