课程名称:Java架构师-十项全能
课程章节:项目管理-战略、项目管理-组织对项目管理影响
课程讲师:Geely
课程内容:
战略

狐狸型思维:
属于敏捷型的决策智慧,善于归纳信息。
刺猬型思维:
韧性很足,坚毅。
目标和能力的平衡就是战略。项目服务于项目集,项目集服务于项目组合,项目组合服务于组织的战略目标。
组织
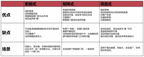
组织分为职能型、矩阵型、项目型,矩阵型又分为弱矩阵、平衡矩阵、强矩阵
职能型项目组织

各个职能部门承担各个职能范围(专业领域)的工作,项目经理根据项目需要从各个职能部门抽调资源,组成项目组,来完成项目,职能经理类似于项目协调员的角色,负责项目项目沟通和决策的职责。参与项目的职员向自己的职能经理回报, 职能经理向总经理汇报。
优点:有利于组织成员的提升、资源利用的灵活性高、有利于从整体协调资源
缺点:没有明确的责任人、与其他职能部门没有沟通、忽视其他职能部门在项目上的利益
矩阵型



优点:有专职的项目经理、项目经理对资源有一定程度的控制权、能取得职能部门的支持、资源使用率高、促进跨部门的协调、有利于横向信息流通
缺点:结构复杂沟通复杂管理难度大、项目成员有一个以上的领导、项目经理与智能经理之间产生权力斗争、项目工作与职能工作产生对资源的争夺、需要大量的规章制度和程序、项目经理对项目成员没有足够权力

优点:项目组织简单有效、项目经理的权力充分,有利于统一指挥、项目成员忠诚于项目、沟通更有效、决策速度快、便于项目团队建设
缺点:项目结束后,成员无“家”可归、不利于成员的专业技术发展、重复配置设备和人员、资源利用率低、职能部门对项目无动于衷
