本章的主题是TF中的混合编程,以Python与C/C++混合编程为例.
按进度来说,现在应该写点TF使用教程,让大家熟悉一下tensorflow的使用,但是我发现现在这方面的资料和书籍已经很多了,这里就不再赘述了,毕竟时间有限,留给更有意义的事情。
做到熟悉TF使用的最好的方式就是动手实践具体的例子,官网提供的教程就不错。我建议继续阅读本章之前,读者通过这些实际操作的例子,熟悉一下TensorFlow的使用流程。
下面进入本章的主题。
连接两个世界的传送门
回忆上一章中,我们编译、安装tensorflow的方式如下:
首先,bazel build目标
$ bazel build --config=opt //tensorflow/tools/pip_package:build_pip_package
然后,启动目标程序,生成wheel格式安装包到tmp/tensorflow_pkg目录:
$ bazel-bin/tensorflow/tools/pip_package/build_pip_package /tmp/tensorflow_pkg
最后,通过tensorflow的pip包管理器安装tensorflow的安装包:
$ sudo pip install /tmp/tensorflow_pkg/tensorflow-1.6.0-py2-none-any.whl
这个流程我相信大家都已经很熟悉了,我们就从这个顶级的构建目标入手,自顶向下分析TF中Python的调用是如何进入C/C++世界的。
第二章中我们提到,上面命令中的构建目标 //tensorflow/tools/pip_package:build_pip_package 其实是一个可执行的 shell 脚本,通过 bazel 的 sh_binary 规则生成,sh_binary 的规则会将脚本依赖的文件拷贝或则生成(如果被依赖项也是bazel的规则定义的目标的话)到runfiles目录下,脚本build_pip_package.sh的工作就是将这些文件打包成一个wheel格式的安装包。
第一章中,我们学习到tf的内核是由C++写成的,支持的前端API有Python,Go,Java,这些前端语言接口基本都是对C API的封装;那么我们把TF的整个工程分为两个部门来分别学习:接口部分和内核部分;我们还知道,接口部分通往内核部分的最终都会通过//tensorflow/c:c_api。
因此,我们来看下Python的顶级目标与c_api的关系。这里需要用到了 bazel 的query命令。
我们在tf工程根目录执行下面的命令:
$ bazel query 'allpaths(//tensorflow/tools/pip_package:build_pip_package, //tensorflow/c:c_api)' --output graph | dot -v -Tpng -o dep_paths.in
命令的作用是找到bazel目标 //tensorflow/tools/pip_package:build_pip_package 到目标 //tensorflow/c:c_api 的所有依赖路径,并将结果输出为图片:

这用到了graphviz的dot命令,graphviz的安装也很简单:
$ sudo apt-get install graphviz1
图3是一个有向图,每一条有向边代表源节点对目的节点的依赖关系,可以看到涉及的工程目标非常多,依赖也繁杂,但是还是可以分析的;首先,我们注意这两个节点:其中一个节点只有出度没有入度,这就是我们都顶级构建目标 //tensorflow/tools/pip_package:build_pip_package

另一个节点只有入度,没有出度,就是我们的 //tensorflow/c:c_api 节点:

另外,还有一个节点比较引人注意,那就是 //tensorflow/python:pywrap_tensorflow_internal,我们注意到这样一个特征,整张图在这个节点上分成了上下两个”团体”,每个团体内部的依赖比较复杂,暂时先不用管,但是上层”团体”对下层”团体”的依赖都经过//tensorflow/python:pywrap_tensorflow_internal节点:

直观感觉,这个节点至关重要,是连接了两个世界的”传送门”。
Python扩展pywrap_tensorflow_internal
找到定义pywrap_tensorflow_internal的BUILD文件//tensorflow/python/BUILD:
tf_py_wrap_cc( name = "pywrap_tensorflow_internal", srcs = ["tensorflow.i"], swig_includes = [ "client/device_lib.i", "client/events_writer.i", "client/tf_session.i", "client/tf_sessionrun_wrapper.i", "framework/cpp_shape_inference.i", "framework/python_op_gen.i", "grappler/cost_analyzer.i", "grappler/tf_optimizer.i", "lib/core/py_func.i", "lib/core/strings.i", "lib/io/file_io.i", "lib/io/py_record_reader.i", "lib/io/py_record_writer.i", "platform/base.i", "training/quantize_training.i", "training/server_lib.i", "util/kernel_registry.i", "util/port.i", "util/py_checkpoint_reader.i", "util/stat_summarizer.i", "util/transform_graph.i", ], deps = [ ":cost_analyzer_lib", ":cpp_shape_inference", ":kernel_registry", ":numpy_lib", ":py_func_lib", ":py_record_reader_lib", ":py_record_writer_lib", ":python_op_gen", ":tf_session_helper", "//tensorflow/c:c_api", "//tensorflow/c:checkpoint_reader", "//tensorflow/c:tf_status_helper", "//tensorflow/core/distributed_runtime/rpc:grpc_server_lib", "//tensorflow/core/distributed_runtime/rpc:grpc_session", "//tensorflow/core/grappler:grappler_item", "//tensorflow/core/grappler:grappler_item_builder", "//tensorflow/core/grappler/clusters:single_machine", "//tensorflow/core/grappler/optimizers:meta_optimizer", "//tensorflow/core:lib", "//tensorflow/core:reader_base", "//tensorflow/core/debug", "//tensorflow/core/distributed_runtime:server_lib", "//tensorflow/tools/graph_transforms:transform_graph_lib", "//tensorflow/tools/tfprof/internal:print_model_analysis", "//util/python:python_headers", ] + (tf_additional_lib_deps() + tf_additional_plugin_deps() + tf_additional_verbs_deps() + tf_additional_mpi_deps()), )
这里的tf_py_wrap_cc是bazel的宏函数。那么宏函数tf_py_wrap_cc的作用是什么?这里srcs和swig_includes属性里的扩展名为 .i 文件又是什么呢?
找到宏函数tf_py_wrap_cc定义的文件 /tensorflow/tensorflow.bzl :
def tf_py_wrap_cc(name,
srcs,
swig_includes=[],
deps=[],
copts=[],
**kwargs):
module_name = name.split("/")[-1] # Convert a rule name such as foo/bar/baz to foo/bar/_baz.so
# and use that as the name for the rule producing the .so file.
cc_library_name = "/".join(name.split("/")[:-1] + ["_" + module_name + ".so"])
cc_library_pyd_name = "/".join(
name.split("/")[:-1] + ["_" + module_name + ".pyd"])
extra_deps = []
_py_wrap_cc(
name=name + "_py_wrap",
srcs=srcs,
swig_includes=swig_includes,
deps=deps + extra_deps,
toolchain_deps=["//tools/defaults:crosstool"],
module_name=module_name,
py_module_name=name) ...
...函数的前半部分,主要就是调用一个自定义规则 _py_wrap_cc,此规则声明同在tensorflow/tensorflow.bzl文件中,内容如下:
_py_wrap_cc = rule( #
# 定义规则的输入属性名称,数据类型,是否必须以及默认值等
#
attrs={ "srcs":
attr.label_list(
mandatory=True,
allow_files=True,), "swig_includes":
attr.label_list(
cfg="data",
allow_files=True,), "deps":
attr.label_list(
allow_files=True,
providers=["cc"],), "toolchain_deps":
attr.label_list(
allow_files=True,), "module_name":
attr.string(mandatory=True), "py_module_name":
attr.string(mandatory=True), "_swig":
attr.label( default=Label("@swig//:swig"),
executable=True,
cfg="host",), "_swiglib":
attr.label( default=Label("@swig//:templates"),
allow_files=True,),
}, #
# 定义规则的输出
#
outputs={ "cc_out": "%{module_name}.cc", "py_out": "%{py_module_name}.py",
}, #
# 定义规则的实现函数
#
implementation=_py_wrap_cc_impl,)规则声明中,定义了规则的属性、属性的变量类型以及默认取值、规则的输出以及实现函数;_py_wrap_cc规则的实现在函数_py_wrap_cc_impl中,我们将仔细分析一下这个函数。
注:宏函数和自定义规则是bazel支持的两个扩展机制,两则是有差别的, 限于篇幅这里就不仔细介绍了。可以参考 [官网](https://docs.bazel.build/versions/master/skylark/concepts.html)。 暂时读者只要能更随本人思路就可以,细节可以之后再去学习,本人尽力保证在读者不熟悉bazel 的情况下也能理解本文内容。12345
在详细分析_py_wrap_cc_impl函数之前,我们需要补充一点关于Python和C/C++混合编程的知识。
SWIG

Python和C/C++的混合编程存在两种编程模式:扩展与嵌入,这里主要介绍前一种。C/C++编写Pyton扩展过程如下:



可以看到,手动完成扩展的编写还是挺低效的,最后还需要将编写完的封装代码和源码一起编译成动态链接库,限于篇幅,这里就不具体介绍了;我们来介绍一个自动化完成扩展编写的工具SWIG。

SWIG是一个接口编译工具,连接C/C++代码与脚本语言Perl.Python,Ruby,Tcl的桥梁。SWIG为C/C++头文件自动生成包装代码,提供给脚本语言使用。
我们来看一个例子,假如我们有这样一个C代码文件example.c,其中包含了想要提供给其他语言如Perl,Python,java,C#代码使用的方法:
/* File : example.c */
#include <time.h>
double My_variable = 3.0; int fact(int n) { if (n <= 1) return 1; else return n*fact(n-1);
} int my_mod(int x, int y) { return (x%y);
}
char *get_time()
{
time_t ltime; time(<ime); return ctime(<ime);
}那么首先我们需要创建一个”接口文件”,扩展名为 .i:
/* example.i */%module example
%{/* Put header files here or function declarations like below */extern double My_variable;extern int fact(int n);extern int my_mod(int x, int y);extern char *get_time();
%}extern double My_variable;extern int fact(int n);extern int my_mod(int x, int y);extern char *get_time();然后就可以构建其他语言的模块了,例如可以执行如下命令构建Python模块:
$ swig -python example.i$ gcc -c example.c example_wrap.c -I/usr/local/include/python2.1$ ld -shared example.o example_wrap.o -o _example.so
然后就可以调用生成的Python模块了:
>>> import example>>> example.fact(5)120>>> example.my_mod(7,3)1>>> example.get_time()'Sun Feb 11 23:01:07 1996'>>>
可以通过执行下列命令生成Java模块:
$ swig -java example.i $ gcc -c example.c example_wrap.c -I/c/jdk1.3.1/include -I/c/jdk1.3.1/include/win32 $ gcc -shared example.o example_wrap.o -mno-cygwin -Wl, --add-stdcall-alias -o example.dll
然后可以编写java代码,调用此模块:
/* file main.java */public class main{ public static void main(String argv[]){
System.loadLobrary('example');
System.out.println(example.getMy_variable());
System.out.println(example.fact(5));
System.out.println(example.get_time());
}
}最后执行调用:
$ javac main.java$ java main3.0120Mon Mar 4 18:20:31 2002$123456
有了这些准备知识后,我们可以开始分析_py_wrap_cc_impl函数了:
# Bazel rules for building swig files.def _py_wrap_cc_impl(ctx): ##
## 下面的代码在构造SWIG的参数
##
srcs = ctx.files.srcs
if len(srcs) != 1:
fail("Exactly one SWIG source file label must be specified.", "srcs")
module_name = ctx.attr.module_name
src = ctx.files.srcs[0]
inputs = set([src])
inputs += ctx.files.swig_includes
for dep in ctx.attr.deps:
inputs += dep.cc.transitive_headers
inputs += ctx.files._swiglib
inputs += ctx.files.toolchain_deps
swig_include_dirs = set(_get_repository_roots(ctx, inputs))
swig_include_dirs += sorted([f.dirname for f in ctx.files._swiglib]) ##
## swig的命令行参数:-c++表示启动C++解析,-python表示输出python的
## wrapper代码,-module设置模块名称,-o表示输出文件名称,-outdir
## 表示输出目录路径,-l表示包含的SWIG的库文件名称,包括用户提供的.i文件
## 以及需要的SWIG库文件(也是一些.i文件),-I表示把参数路径添
## 加到SWIG的include查找路径。
##
args = [ "-c++", "-python", "-module", module_name, "-o", ctx.outputs.cc_out.path, "-outdir", ctx.outputs.py_out.dirname
]
args += ["-l" + f.path for f in ctx.files.swig_includes]
args += ["-I" + i for i in swig_include_dirs]
args += [src.path]
outputs = [ctx.outputs.cc_out, ctx.outputs.py_out] ##
## 调用SWIG命令,生成swig files:ctx.action函数会启动一个
## 可执行文件或脚本executable, 启动参数arguments, inputs
## 表示表示输入文件,outputs表示输出文件。
##
ctx.action(
executable=ctx.executable._swig,
arguments=args,
inputs=list(inputs),
outputs=outputs,
mnemonic="PythonSwig",
progress_message="SWIGing " + src.path)
return struct(files=set(outputs))C/C++的Python插件封装代码通过SWIG生成之后,就可以编译Python的插件了,这就是函数tf_py_wrap_cc后半部分所完成的工作:
def tf_py_wrap_cc(name,
srcs,
swig_includes=[],
deps=[],
copts=[],
**kwargs): ...
...
##
## module_name + ".cc"是上面介绍的_py_wrap_cc规则的输出文件
## 也就是C/C++代码的Python封装代码,与dep中的C/C++代码一起,
## 通过cc_binary规则,生成动态链接库cc_library_name。
##
native.cc_binary(
name=cc_library_name,
srcs=[module_name + ".cc"],
copts=(copts + [ "-Wno-self-assign", "-Wno-sign-compare", "-Wno-write-strings"
] + tf_extension_copts()),
linkopts=tf_extension_linkopts() + extra_linkopts,
linkstatic=1,
linkshared=1,
deps=deps + extra_deps) ##
## 定义一个生成规则,执行拷贝命令cp,将动态链接库cc_library_name拷贝一份,
## 名称为cc_library_pyd_name(python的pyd文件实际也就是windows平台下动态链接库,
## 只不过扩展名不一样而已)
##
native.genrule(
name="gen_" + cc_library_pyd_name,
srcs=[":" + cc_library_name],
outs=[cc_library_pyd_name],
cmd="cp $< $@",) ##
## py_library规则定义一个python库目标,如果是windows平台下
## 则依赖.pyd文件cc_library_pyd_name,这会出发上面的拷贝动作,其他
## 平台下,则依赖.so文件cc_library_name
native.py_library(
name=name,
srcs=[":" + name + ".py"],
srcs_version="PY2AND3",
data=select({
clean_dep("//tensorflow:windows"): [":" + cc_library_pyd_name], "//conditions:default": [":" + cc_library_name],
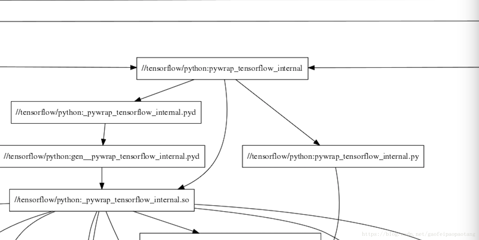
}))最后,执行bazel build命令,在windows下,会生成下列文件:
pywrap_tensorflow_internal.ccpywrap_tensorflow_internal.py_pywrap_tensorflow_internal.pyd
而在非window平台下,则生成下列文件:
pywrap_tensorflow_internal.ccpywrap_tensorflow_internal.py_pywrap_tensorflow_internal.so
小结
总结一下,本章中,我们通过工具bazel query,找到了混合编程中链接两个世界的模块pywrap_tensorflow_internal,实际上它就是Python的一个扩展,python的代码通过这个扩展就可以调用底层的C/C++代码了。然后分析此工程的过程中,引入了SWIG工具,它使得C/C++代码很方便的导出到各种其他的脚本语言。
共同学习,写下你的评论
评论加载中...
作者其他优质文章