gitflow 流程是非常专业而且标准的 git 处理流程,因为要学习其核心思想和应用,故有此文章系列,本文章系列会分为两部分,第一部分学习基本的内容和基础的流程,第二部分会学习其他流程和hotfix,release 和 tag 之类的高级用法。
一、gitflow 的分支学习项目中长期存在的两个分支:
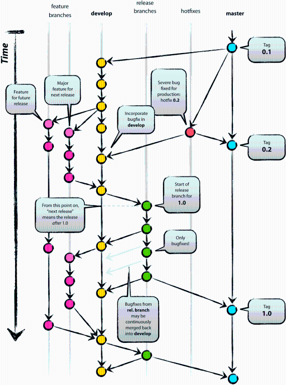
- master:主分支,负责记录上线版本的迭代,该分支代码与线上代码是完全一致的。
- develop:开发分支,该分支记录相对稳定的版本,所有的feature分支和bugfix分支都从该分支创建。
在 gitlab 里面可以设置这2个分支的权限是受保护的,只允许某些人才能进行操作。
其它分支为短期分支,其完成功能开发之后需要删除:
feature/*:特性(功能)分支,用于开发新的功能,不同的功能创建不同的功能分支,功能分支开发完成并自测通过之后,需要合并到 develop 分支,之后删除该分支。bugfix/*:bug修复分支,用于修复不紧急的bug,普通bug均需要创建bugfix分支开发,开发完成自测没问题后合并到 develop 分支后,删除该分支。release/*:发布分支,用于代码上线准备,该分支从develop分支创建,创建之后由测试同学发布到测试环境进行测试,测试过程中发现bug需要开发人员在该release分支上进行bug修复,所有bug修复完后,在上线之前,需要合并该release分支到master分支和develop分支。hotfix/*:紧急bug修复分支,该分支只有在紧急情况下使用,从master分支创建,用于紧急修复线上bug,修复完成后,需要合并该分支到master分支以便上线,同时需要再合并到develop分支。
标准的流程如下图:
因为这些图涉及的流程太多,一下子很难接受,所以需要逐个分解来学习。
二、真实应用案例学习理解项目背景:有一群人共同开发一个 blog 系统。
需要角色:
- 开发人员(负责代码开发,包含新功能,修复 bug)
- 开发人员leader(负责代码 review,审核代码,合并代码到 develop 和 master 分支)
- 测试人员(测试检查功能或者 bug 修复是否正常)
- 部署人员(将代码发布到线上环境)
项目人员:
- 开发人员: a、b
- 开发leader:c
- 测试人员: d
- 部署人员:e
项目分工:
- a 负责 articles 文章模块,b 负责 login 登录模块
- c 负责审核和合并代码(代码 review和合并代码到 develop 和 master 分支),a 和 b 开发的模块代码
- d 需要等模块开发完毕后,才能进行测试
- 测试正常的情况下,e 才会执行部署
首先学习一个基本的流程,类似下图,但是本次暂时不涉及 tag 处理:
先创建一个服务端代码仓库,用 gitlab 来管理这个仓库,名字叫做 blog-project,仓库地址是git@xxx服务器地址/blog-project.git。
项目刚开始,分支并不需要那么多,在代码仓库里只需要建两个分支即可:
// 远程服务器上代码
master // 默认主分支(受保护)
develop // 开发分支(受保护)
备注:
- master 和 develop 分支是受保护分支,除了个别人员,例如 leader 外无法操作。
- 因为我们使用的 gitlab,项目一开始可以暂时手工操作项目的初始化信息,所以直接在界面建立分支,后期可以不使用界面创建分支。
开发者 clone 这个库下来到本地:
// git 命令
git clone git@xxx服务器地址/blog-project.git
// clone 后每个人的本地仓库都如下:
master // 默认主分支
develop // 开发分支
备注:
- 所有相关参与的开发者都要 clone 这个库。
- 部署人员和测试人员按需 clone。
项目正式开始后,我们需要分工开发,有以下两种情况我们会遇到:
- 人手充足,时间充足,各自功能都能归到各人头上,并且能够很好的开发完成。
- a 单独负责
feature/articles功能。 - b 单独负责
feature/login功能。
- a 单独负责
- 人手不足,时间不充足,各自的功能可能需要各人混合开发,使用共享分支合力完成开发。
feature/login和feature/articles功能都成为共享分支,所有人都参与开发
1. 针对第一种情况:开发者 clone 远端代码仓库后,不同的开发者进入不同的分支进行开发:
// 开发者 a 执行 git 命令
// 创建feature/articles 功能分支,并直接切换到该分支上进行开发
git checkout -b feature/articles
// 开发者 b 执行 git 命令
// 创建feature/login 功能分支,并直接切换到该分支上进行开发
git checkout -b feature/login
那么现在开发者 a 和 b 本地的代码库如下:
// 开发者 a
master // 默认主分支
develop // 开发分支
feature/articles // 功能分支 articles 模块
// 开发者 b
master // 默认主分支
develop // 开发分支
feature/login // 功能分支 login 模块
备注:
- 因为 clone 整个项目,所以 master 和 develop 分支也会存在于本地,但因为受保护,所以无法提交。
- feature 相关分支是从 develop 分支拉取的,基点在当前的 develop head 位置。
- 各自开发者不同的feature 功能分支,互不干涉。
开发完成后各自提交代码到远端代码仓库:
// 开发者 a
git add . // 添加当前目录所有文件的改动到本地 git 仓库
git commit --m "Add user API" // 需要按照 commit 规范,这个只是样例
git push origin feature/articles //
// 开发者 b
git add . // 添加当前目录所有文件的改动到本地 git 仓库
git commit --m "Add user API" // 需要按照 commit 规范,这个只是样例
git push origin feature/login
备注:
- 需要注意的是 commit 需要按照一定的规范来做,这些对整个项目都比较好,文章后面会徐徐道来。
- 上例只是描述一个基本过程,开发代码可能会多次添加add和提交 push,这里只是做一个示范。
git add是添加文件到本地git仓库缓冲区,换句话来说,是将有改动的文件放在本地的 git 代码仓库中,以便记录版本和提交版本。- 上例只是描述一个基本过程,但是在开发的过程中,可能只需要添加某个文件,不需要添交所有文件
2. 针对第二种情况:开发者 clone 远端代码仓库后,不同的开发者进入相同的分支进行开发(共享分支):
// 开发者 a 执行命令,切换到相应到分支
git fetch // 取回远端所有分支(branch)的更新
git checkout feature/articles // a 切换到feature/articles分支
git pull origin feature/articles // 拉取远端feature/articles分支的所有更新到本地代码
git checkout feature/login // a 切换到feature/login分支
git pull origin feature/login // 拉取远端feature/login分支的所有更新到本地代码
// 开发者 a 的本地代码
master // 默认主分支
develop // 开发分支
feature/articles // 功能分支 articles 模块
feature/login // 功能分支 login 模块
// 开发者 b 执行命令,切换到相应到分支
git fetch // 取回远端所有分支(branch)的更新
git checkout feature/articles // b 切换到feature/articles分支
git pull origin feature/articles // 拉取远端feature/articles分支的所有更新到本地代码
git checkout feature/login // b 切换到feature/login分支
git pull origin feature/login // 拉取远端feature/login分支的所有更新到本地代码
// 开发者 b 的本地代码
master // 默认主分支
develop // 开发分支
feature/articles // 功能分支 articles 模块
feature/login // 功能分支 login 模块
解释:
- 这里
feature/articles分支和feature/login分支都会由开发者 a 或者 b 同时开发,因为是在共享分支开发,所有有可能会有共享冲突的问题, 在代码开发之前, 应先更新好本地代码仓库,可以减少冲突的发生。 - 在共享分支开发的时候,有很多机会发生代码合并冲突的,这个时候 git 会提醒开发者进行合和解决冲突(
git merge conflict)
备注:
- 这里先使用 fetch 的用意在这里:与
git pull相比git fetch相当于是从远程获取最新版本到本地,但不会自动merge。如果需要有选择的合并git fetch是更好的选择。- 由于
git pull把过程的细节都隐藏了起来,以至于你不用去了解git中各种类型分支的区别和使用方法。当然,多数时候这是没问题的,但一旦代码有问题,你很难找到出错的地方。 - 将下载(fetch)和合并(merge)放到一个命令里的另外一个弊端是,你的本地工作目录在未经确认的情况下就会被远程分支更新。
- 单独进行下载和合并是一个好的做法,你可以先看看区别(diff),然后再决定是否和本地代码合并。而且分开来做,可以清晰的区别开本地分支和远程分支,方便选择使用。所以尽量少用
git pull,多用git fetch和merge。
- 由于
3. 最终顺利完成某个功能开发
开发者本地进行来基本的测试验证,确认功能满足需求,并且没有大的问题,然后会由开发者 leader 在 gitlab 上进行分支合并:
由开发者 leader c 来进行合并,将feature/articles 和 feature/login 分支合并到 develop 分支,合并完成后删除源分支(feature/articles 和 feature/login)。
至此使用基本流程完成开发。
三、备忘学习Commit规范和合并冲突解决 (一)关于合并冲突解决- 当Git无法自动合并分支时,就必须首先解决冲突。解决冲突后,再提交,合并完成。
- 解决冲突就是把Git合并失败的文件手动编辑为我们希望的内容,再提交。
- 最简单的编辑冲突的办法,就是直接编辑冲突了的文件(test.txt),把冲突标记删掉,把冲突解决正确。
发生冲突的地方不止 pull 还有 merge 和 rebase,只要发生合并的地方就可能会有冲突的发生。
以下例子以 git pull 来样例:
// git pull 拉取代码的时候发生冲突了
git pull XXXXX
// 报错提示
Auto-merging test.txt
CONFLICT (content): Merge conflict in test.txt
Automatic merge failed; fix conflicts and then commit the result.
// 冲突文件 test.txt 内容
a123
<<<<<<< HEAD
b789
=======
b45678910
>>>>>>> 6853e5ff961e684d3a6c02d4d06183b5ff330dcc
c
解释:
- 这个地方的提示意思是在文件 test.txt 内容中,在 a123和 c 之间有一个地方发生了冲突,有一部分是我修改的内容,有一部分是别人修改的内容。
- 其中:冲突标记
<<<<<<<与=======之间的内容是我的修改,=======与>>>>>>>之间的内容是别人的修改。- 如果保留我的修改,那么删掉别人的修改即可。
- 反之亦然。
- 如果各取一半,那么你可以将他们全部提取出来,删掉不需要的,改掉不符合的,然后再放回去。
备注:
- 如果无法确认是否有冲突,也不想执行一次 pull来触发检查,可以使用
git status命令查看。
// 执行 git 命令
git status
// 输出提示
On branch master
Your branch is ahead of 'origin/master' by 2 commits.
(use "git push" to publish your local commits)
// 你可以放弃合并,git merge --abort 选项会尝试恢复到你运行合并前的状态。
You have unmerged paths.
(fix conflicts and run "git commit")
(use "git merge --abort" to abort the merge)
Unmerged paths:
(use "git add <file>..." to mark resolution)
// 冲突的文件
both modified: readme.txt
no changes added to commit (use "git add" and/or "git commit -a")
- 你可以通过
git diff --base来查看文件在两边是如何改动的。
// 执行 git 命令
git diff --base -b // -b 是为了去除空白内容
// 输出信息
* Unmerged path hello.rb
// 结果为git格式的diff。
// 进行比较的是,a版本的f1(即变动前)和b版本的f1(即变动后)。
diff --git a/hello.rb b/hello.rb
index ac51efd..44d0a25 100755
// "---"表示变动前的文件,"+++"表示变动后的文件。
--- a/hello.rb
+++ b/hello.rb
// 前面的"-1,7"分成三个部分:减号表示第一个文件(即f1),"1"表示第1行,"7"表示连续7行。合在一起,就表示下面是第一个文件从第1行开始的连续7行。同样的,"+1,8"表示变动后,成为第二个文件从第1行开始的连续9行
@@ -1,7 +1,8 @@
// 文件内容的每一行最前面,还有一个标记位。如果为空,表示该行无变化;如果是感叹号(!),表示该行有改动;如果是减号(-),表示该行被删除;如果是加号(+),表示该行为新增。
#! /usr/bin/env ruby
+# prints out a greeting
def hello
- puts 'hello world'
+ puts 'hello mundo'
end
hello()
- 如果有强烈意愿只保留自己的代码的情况下也是可以的:
- 使用
gitpush origin master --force或gitpush origin master -f。但是这种方式存在覆盖掉其他人提交的危险,当确定不会影响到其他人提交的情况下可以使用,比如使用gitcommit –amend修改提交日志等情况。
- 使用
为什么需要 commit 规范?主要是为了看清楚每次 commit 的内容,清楚知道 commit 变动的地方,从而方便排错和控制代码。
1. commit 的原则:
- 提交时的粒度是一个小功能点或者一个 bug fix,这样进行恢复等的操作时能够将「误伤」减到最低。
- 用一句简练的话写在第一行,然后空一行稍微详细阐述该提交所增加或修改的地方。
- 不要每提交一次就推送一次,多积攒几个提交后一次性推送,这样可以避免在进行一次提交后发现代码中还有小错误。
- commit 规范的内容规则如下:
// 提交类型
feat: 添加新特性
fix: 修复bug
docs: 仅仅修改了文档
style: 仅仅修改了空格、格式缩进、都好等等,不改变代码逻辑
refactor: 代码重构,没有加新功能或者修复bug
perf: 增加代码进行性能测试
test: 增加测试用例
chore: 改变构建流程、或者增加依赖库、工具等
// 提交范围 scope
scope用于说明 commit 影响的范围,比如数据层、控制层、视图层等等,视项目不同而不同。
// 提交的subject内容
subject是 commit 目的的简短描述,不超过50个字符。
以动词开头,使用第一人称现在时,比如change,而不是changed或changes
第一个字母小写,结尾不加句号(.)
// 提交的 body 内容
Body 部分是对本次 commit 的详细描述,可以分成多行。
2. 一个标准且优美的 git 提交记录图应该是这样的:
3. 要实现规范的 commit 则需要安装一些工具来简化操作:
npm install -g commitizen这个是一个格式化commit message的工具。npm install -g conventional-changelog-cli这个是生成changelog的工具,changelog 是为了将这些格式化的 commit message 生成一个CHANGELOG.md文件的,这个文件可以规范看到提交的内容(如上图一个标准且优美的 git 提交记录图)。
4. 执行过程:
// 执行git 命令
git cz
// 输出
cz-cli@2.10.1, cz-conventional-changelog@2.1.0
Line 1 will be cropped at 100 characters. All other lines will be wrapped after 100 characters.
// 提示输入你的 commit类型,他会弹出提示给你选择
? Select the type of change that you're committing: fix: A bug fix
// 提示输入你的 scope类型,没有可以跳过
? What is the scope of this change (e.g. component or file name)? (press enter to skip)
test
// 提示输入你的 subject,即标题
? Write a short, imperative tense description of the change:
我来测试这个 commit 格式
// 提示输入你的 body 内容,就是详细信息
? Provide a longer description of the change: (press enter to skip)
详细
? Are there any breaking changes? No
// 当你有使用 issues 的时候就会关联到 issues
? Does this change affect any open issues? No
[master a4fd22c] fix(test): 我来测试这个 commit 格式
3 files changed, 14 insertions(+), 1 deletion(-)
提交记录会变成这样(使用 git log 命令可以查看):
// 输出结果是
fix(test): 我来测试这个 commit 格式
详细
至于 CHANGELOG.md内容则如下:
<a name="1.0.0"></a>
# 1.0.0 (2017-03-05)
### Bug Fixes
* fixed ([a9c3110](https://192.168.2.107/zpu/hello-koa/commits/a9c3110))
### Features
* add something ([53becaa](https://192.168.2.107/zpu/hello-koa/commits/53becaa))
解析 md 文件之后,会很清晰的知道每个版本或者提交都负责了那些内容,类似这样:
本文参考到的资料地址:
- growing-up/研发团队GIT开发流程新人学习指南.md at master · mylxsw/growing-up · GitHub
- translations/workflow-centralized.md at master · oldratlee/translations · GitHub
- Commit message 和 Change log 编写指南 - 阮一峰的网络日志
- Git详解之三 Git分支 - OPEN 开发经验库
- git多人协作开发流程(以blog为例) - Limboy’s HQ
- Gitlab的使用(内含Git命令大全) - 简书
- https://www.liaoxuefeng.com/wiki/0013739516305929606dd18361248578c67b8067c8c017b000/001375840202368c74be33fbd884e71b570f2cc3c0d1dcf000
- Git 少用 Pull 多用 Fetch 和 Merge - 技术翻译 - 开源中国社区
- Git中pull对比fetch和merge - AndroidM - 博客园
- Git - 高级合并
- 读懂diff - 阮一峰的网络日志
共同学习,写下你的评论
评论加载中...
作者其他优质文章






