一. 日志采集框架Flume
1. Flume介绍
1.1. 概述
Flume是一个分布式、可靠、和高可用的海量日志采集、聚合和传输的系统。
Flume可以采集文件,socket数据包等各种形式源数据,又可以将采集到的数据输出到HDFS、hbase、hive、kafka等众多外部存储系统中
一般的采集需求,通过对flume的简单配置即可实现
Flume针对特殊场景也具备良好的自定义扩展能力,因此,flume可以适用于大部分的日常数据采集场景
1.2 运行机制
1、 Flume分布式系统中最核心的角色是agent,flume采集系统就是由一个个agent所连接起来形成
2、 每一个agent相当于一个数据传递员,内部有三个组件:
a) Source:采集源,用于跟数据源对接,以获取数据
b) Sink:下沉地,采集数据的传送目的,用于往下一级agent传递数据或者往最终存储系统传递数据
c) Channel:angent内部的数据传输通道,用于从source将数据传递到sink
组件:
1.Source
flume有许多类型的Source,见官网用户手册:
http://flume.apache.org/FlumeUserGuide.html#flume-sources
简单的归纳如下:
Source类型
说明
Avro Source
支持Avro协议(实际上是Avro RPC),提供一个Avro的接口,需要往设置的地址和端口发送Avro消息,Source就能接收到,如:Log4j Appender通过Avro Source将消息发送到Agent
Thrift Source
支持Thrift协议,提供一个Thrift接口,类似Avro
Exec Source
Source启动的时候会运行一个设置的UNIX命令(比如 cat file),该命令会不断地往标准输出(stdout)输出数据,这些数据就会被打包成Event,进行处理
JMS Source
从JMS系统(消息、主题)中读取数据,类似ActiveMQ
Spooling Directory Source
监听某个目录,该目录有新文件出现时,把文件的内容打包成Event,进行处理
Netcat Source
监控某个端口,将流经端口的每一个文本行数据作为Event输入
Sequence Generator Source
序列生成器数据源,生产序列数据
Syslog Sources
读取syslog数据,产生Event,支持UDP和TCP两种协议
HTTP Source
基于HTTP POST或GET方式的数据源,支持JSON、BLOB表示形式
Legacy Sources
兼容老的Flume OG中Source(0.9.x版本)
自定义Source
使用者通过实现Flume提供的接口来定制满足需求的Source。
对于直接读取文件Source, 主要有两种方式:
(1) Exec source
可通过写Unix command的方式组织数据,最常用的就是tail -F [file]。
可以实现实时传输,但在flume不运行和脚本错误时,会丢数据,也不支持断点续传功能。因为没有记录上次文件读到的位置,从而没办法知道,下次再读时,从什么地方开始读。特别是在日志文件一直在增加的时候。flume的source挂了。等flume的source再次开启的这段时间内,增加的日志内容,就没办法被source读取到了。不过flume有一个execStream的扩展,可以自己写一个监控日志增加情况,把增加的日志,通过自己写的工具把增加的内容,传送给flume的node。再传送给sink的node。要是能在tail类的source中能支持,在node挂掉这段时间的内容,等下次node开启后在继续传送,那就更完美了。
(2) Spooling Directory Source
SpoolSource:是监测配置的目录下新增的文件,并将文件中的数据读取出来,可实现准实时。需要注意两点:
1、拷贝到spool目录下的文件不可以再打开编辑。
2、spool目录下不可包含相应的子目录。在实际使用的过程中,可以结合log4j使用,使用log4j的时候,将log4j的文件分割机制设为1分钟一次,将文件拷贝到spool的监控目录。log4j有一个TimeRolling的插件,可以把log4j分割的文件到spool目录。基本实现了实时的监控。Flume在传完文件之后,将会修改文件的后缀,变为.COMPLETED(后缀也可以在配置文件中灵活指定)
注:ExecSource,SpoolSource对比
ExecSource可以实现对日志的实时收集,但是存在Flume不运行或者指令执行出错时,将无法收集到日志数据,无法何证日志数据的完整性。SpoolSource虽然无法实现实时的收集数据,但是可以使用以分钟的方式分割文件,趋近于实时。如果应用无法实现以分钟切割日志文件的话,可以两种收集方式结合使用。
2.Channel
当前有几个 Channel 可供选择,分别是 Memory Channel, JDBC Channel , File Channel,Psuedo Transaction Channel。比较常见的是前三种 Channel。
(1)Memory Channel 可以实现高速的吞吐,但是无法保证数据的完整性。
(2)Memory Recover Channel 在官方文档的建议上已经建义使用File Channel来替换。
(3)File Channel保证数据的完整性与一致性。在具体配置File Channel时,建议File Channel设置的目录和程序日志文件保存的目录设成不同的磁盘,以便提高效率。
File Channel 是一个持久化的隧道(Channel),它持久化所有的事件,并将其存储到磁盘中。因此,即使 Java 虚拟机当掉,或者操作系统崩溃或重启,再或者事件没有在管道中成功地传递到下一个代理(agent),这一切都不会造成数据丢失。Memory Channel 是一个不稳定的隧道,其原因是由于它在内存中存储所有事件。如果 Java 进程死掉,任何存储在内存的事件将会丢失。另外,内存的空间收到 RAM大小的限制,而 File Channel 这方面是它的优势,只要磁盘空间足够,它就可以将所有事件数据存储到磁盘上。
Flume Channel 支持的类型:
Channel类型
说明
Memory Channel
Event数据存储在内存中
JDBC Channel
Event数据存储在持久化存储中,当前Flume Channel内置支持Derby
File Channel
Event数据存储在磁盘文件中
Spillable Memory Channel
Event数据存储在内存中和磁盘上,当内存队列满了,会持久化到磁盘文件(当前试验性的,不建议生产环境使用)
Pseudo Transaction Channel
测试用途
Custom Channel
自定义Channel实现
3. Sink
Sink在设置存储数据时,可以向文件系统中,数据库中,Hadoop中储数据,在日志数据较少时,可以将数据存储在文件系中,并且设定一定的时间间隔保存数据。在日志数据较多时,可以将相应的日志数据存储到Hadoop中,便于日后进行相应的数据分析。
Flume Sink支持的类型
Sink类型
说明
HDFS Sink
数据写入HDFS
Logger Sink
数据写入日志文件
Avro Sink
数据被转换成Avro Event,然后发送到配置的RPC端口上
Thrift Sink
数据被转换成Thrift Event,然后发送到配置的RPC端口上
IRC Sink
数据在IRC上进行回放
File Roll Sink
存储数据到本地文件系统
Null Sink
丢弃到所有数据
HBase Sink
数据写入HBase数据库
Morphline Solr Sink
数据发送到Solr搜索服务器(集群)
ElasticSearch Sink
数据发送到Elastic Search搜索服务器(集群)
Kite Dataset Sink
写数据到Kite Dataset,试验性质的
Custom Sink
自定义Sink实现
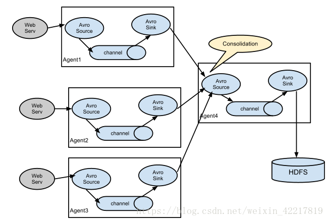
Flume提供了大量内置的Source、Channel和Sink类型。不同类型的Source,Channel和Sink可以自由组合。组合方式基于用户设置的配置文件,非常灵活。比如:Channel可以把事件暂存在内存里,也可以持久化到本地硬盘上。Sink可以把日志写入HDFS, HBase,甚至是另外一个Source等等。Flume支持用户建立多级流,也就是说,多个Agent可以协同工作,并且支持Fan-in、Fan-out、Contextual Routing、Backup Routes。如下图所示:

小结:
Flume是一个分布式、可靠、和高可用的海量日志采集、聚合和传输的系统。支持在日志系统中定制各类数据发送方,用于收集数据;同时,Flume提供对数据进行简单处理,并写到各种数据接受方(比如文本、HDFS、Hbase等)的能力。
Flume的数据流由事件(Event)贯穿始终。事件是Flume的基本数据单位,它携带日志数据(字节数组形式)并且携带有头信息,这些Event由Agent外部的Source生成,当Source捕获事件后会进行特定的格式化,然后Source会把事件推入(单个或多个)Channel中。你可以把Channel看作是一个缓冲区,它将保存事件直到Sink处理完该事件。Sink负责持久化日志或者把事件推向另一个Source。
当节点出现故障时,日志能够被传送到其他节点上而不会丢失。Flume提供了三种级别的可靠性保障,从强到弱依次分别为:
Ø end-to-end:收到数据agent首先将event写到磁盘上,当数据传送成功后,再删除;如果数据发送失败,可以重新发送
Ø Store on failure:这也是scribe采用的策略,当数据接收方crash时,将数据写到本地,待恢复后,继续发送
Ø Best effort:数据发送到接收方后,不会进行确认。
1.3 Flume采集系统结构图
1. 简单结构
单个agent采集数据
2. 复杂结构
多级agent之间串联
 
二、 Flume的安装部署
1、Flume的安装非常简单,只需要解压即可,当然,前提是已有hadoop环境
上传安装包到数据源所在节点上
然后解压 tar -zxvf apache-flume-1.6.0-bin.tar.gz
然后进入flume的目录,修改conf下的flume-env.sh,在里面配置JAVA_HOME
2、根据数据采集的需求配置采集方案,描述在配置文件中(文件名可任意自定义)
3、指定采集方案配置文件,在相应的节点上启动flume agent
先用一个最简单的例子来测试一下程序环境是否正常
1、先在flume的conf目录下新建一个文件
vi netcat-logger.conf
# 定义这个agent中各组件的名字
a1.sources = r1
a1.sinks = k1
a1.channels = c1
# 描述和配置source组件:r1
a1.sources.r1.type = netcat
a1.sources.r1.bind = localhost
a1.sources.r1.port = 44444
# 描述和配置sink组件:k1
a1.sinks.k1.type = logger
# 描述和配置channel组件,此处使用是内存缓存的方式
a1.channels.c1.type = memory
a1.channels.c1.capacity = 1000
a1.channels.c1.transactionCapacity = 100
# 描述和配置source channel sink之间的连接关系
a1.sources.r1.channels = c1
a1.sinks.k1.channel = c1
2、启动agent去采集数据
bin/flume-ng agent -c conf -f conf/netcat-logger.conf -n a1 -Dflume.root.logger=INFO,console
-c conf 指定flume自身的配置文件所在目录
-f conf/netcat-logger.con 指定我们所描述的采集方案
-n a1 指定我们这个agent的名字
3、测试
原文出处https://blog.csdn.net/weixin_42217819/article/details/80643553先要往agent采集监听的端口上发送数据,让agent有数据可采
随便在一个能跟agent节点联网的机器上
telnet anget-hostname port (telnet localhost 44444)
共同学习,写下你的评论
评论加载中...
作者其他优质文章
 
                 
            
 
 

 
			 
					 
					