在这个三篇文章系列中的第二篇中,安装 Neo4j 并通过网页客户端来在图中插入和查询数据。
在本系列的 第一篇 中,我们介绍了图数据库中的一些核心概念。在这篇,我们将安装 Neo4j 并通过网页客户端在图中插入并查询数据。
可通过 他们的网站 下载社区版的 Neo4j!你可以下载 Windows 或 OSX 版来测试,也有各 Linux 发行版对应的版本,还有 Docker 版。
我会在 Debian 9 (stretch) 上安装软件。你可在 这里 查看完整说明。如果你正在使用 Debian 8 (jessie) 或更老的版本,你可以安装当前的版本,但会出现的一点小问题是 jessie 中并没有安装 Neo4j 运行所需要的 Java 8 环境。
wget -O - https://debian.neo4j.org/neotechnology.gpg.key | sudo apt-key add - echo 'deb https://debian.neo4j.org/repo stable/' | sudo tee /etc/apt/sources.list.d/neo4j.list sudo apt-get update sudo apt-get install neo4j
在我的系统中,出于某些原因,我创建好 /var/run/neo4j 之后它就可以很轻松地开始了。Neo4j 给了一个“最大打开文件数”的警告,但因为是测试环境所以我不太需要关心这个问题。Neo4j 默认只会监听本机 localhost 上的连接。如果你的机器是 Debian ,那这很好,但是我的不是。我修改了 /etc/neo4j/neo4j.conf ,取消注释了下面这行:
dbms.connectors.default_listen_address=0.0.0.0
在重启 Neo4j 之后,我可以通过 7474 端口来访问服务器的 Neo4j 服务。默认的用户名和密码是 Neo4j 和 neo4j; 你需要设置一个新密码,然后会出现初始页面:
让我们在 Neo4j 上创建上篇文章中使用过的图。如下图:
类似 MySQL 和其它的数据库系统,Neo4j 的各类操作也使用一套查询语句。Cypher,就是 Neo4j 使用的查询语句,但有一些语法区别需要去学习和注意。节点node需要用圆括号表示,而关系 relationship 需要放在方括号中。因为这是系统中唯二的数据类型,所以了解这些就够了。
首先,我们创建所有的节点。你需要将下面内容复制黏贴到浏览器顶部区域中,在那里运行查询语句。
CREATE (a:Person { name: 'Jane Doe', favorite_color: 'purple' }) CREATE (b:Person { name: 'John Doe' }) CREATE (c:Person { name: 'Mary Smith', favorite_color: 'red', dob: '1992-11-09' }) CREATE (d:Person { name: 'Robert Roe' }) CREATE (e:Person { name: 'Rhonda Roe' }) CREATE (f:Person { name: 'Ryan Roe' }) CREATE (t:City { name: 'Petaluma, CA' }) CREATE (u:City { name: 'Cypress, TX' }) CREATE (v:City { name: 'Grand Prairie, TX' }) CREATE (w:City { name: 'Houston, TX' })注意,在标签前的字符就是变量。这些信息会在出现在各个地方,但我们在这里并不会用到。但你不能不指定相应信息就盲目创建,所以我们使用它们然后就忽略它们。
在上面一共创建了 10 个节点和 13 个属性。想查看它们? 通过下面语句来匹配查询所有节点:
MATCH (n) RETURN n
这条语句会返回一个可视化的图。(在应用内,你可以在返回的图中使用”全屏”按钮来查看大图)。你将会看到类似下面的图像:
添加关系需要一点技巧;你需要连接的节点必须是 “在限定范围内的in scope”,意思连接的节点是在当前查询语句所限定的范围内的。我们之前使用的查询语句范围太大,所以让我们找到 John 和 Jane 并让他们结婚:
MATCH (a:Person),(b:Person) WHERE a.name='Jane Doe' AND b.name='John Doe' CREATE (a)-[r:MARRIAGE {date: '2017-03-04', place: 'Houston, TX'}]->(b)这条语句会创建一个关系并设置两个属性。重新运行该 MATCH 语句会显示那个关系。你可以通过鼠标点击任意的节点或关系来查看它们的属性。
我们来添加其它的关系。比起使用一些列的 MATCH 语句,我会一次性做完并从中 CREATE 创建多个关系。
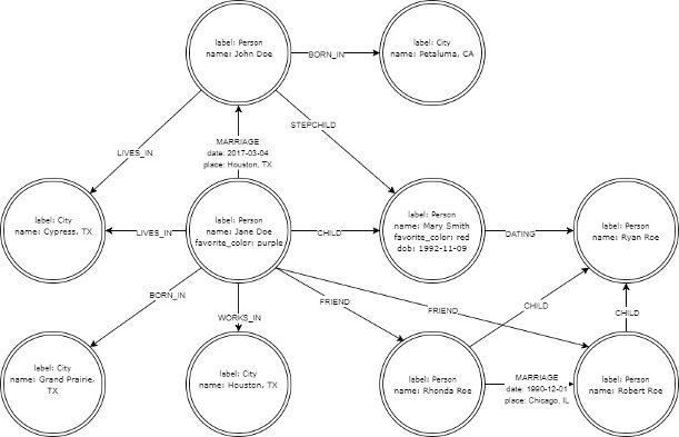
MATCH (a:Person),(b:Person),(c:Person),(d:Person),(e:Person),(f:Person),(t:City),(u:City),(v:City),(w:City) WHERE a.name='Jane Doe' AND b.name='John Doe' AND c.name='Mary Smith' AND d.name='Robert Roe' AND e.name='Rhonda Roe' AND f.name='Ryan Roe' AND t.name='Petaluma, CA' AND u.name='Cypress, TX' AND v.name='Grand Prairie, TX' AND w.name='Houston, TX' CREATE (d)-[m2:MARRIAGE {date: '1990-12-01', place: 'Chicago, IL'}]->(e) CREATE (a)-[n:CHILD]->(c) CREATE (d)-[n2:CHILD]->(f) CREATE (e)-[n3:CHILD]->(f) CREATE (b)-[n4:STEPCHILD]->(c) CREATE (a)-[o:BORN_IN]->(v) CREATE (b)-[o2:BORN_IN]->(t) CREATE (c)-[p:DATING]->(f) CREATE (a)-[q:LIVES_IN]->(u) CREATE (b)-[q1:LIVES_IN]->(u) CREATE (a)-[r:WORKS_IN]->(w) CREATE (a)-[s:FRIEND]->(d) CREATE (a)-[s2:FRIEND]->(e)重新运行该 MATCH 语句,你将会看到下面图像:
如果你喜欢,你可以将节点拖拉成像我之前画的图的样子。
在这个例子中,我们唯一使用的 MATCH 就是 MATCH 所有的东西。下面这个查询会返回两个结婚了的夫妻并显示他们之间的关系:
MATCH (a)-[b:MARRIAGE]->(c) RETURN a,b,c
在一个更复杂的图中,你可以做更多的细节查询。(LCTT 译注:此例子为 Neo4j 自带例子的)例如,你有关于电影和人的节点,还有像 ACTED IN、DIRECTED、WROTE SCREENPLAY 等属性的关系,你可以运行下面这个查询:
MATCH (p:Person { name: 'Mel Gibson' })--(m:Movie) RETURN m.title……上述是查询和 Mel Gibson 相关的所有影片。但如果你想查询他演过的所有电影,下面这条语句会更有用:
MATCH (p:Person { name: 'Mel Gibson' })-[r:ACTED_IN]->(m:movie) RETURN m.title,r.role还有更多更炫酷的 Cypher 语句可以使用,但我们就简单介绍这些。更详细完整的 Cypher 语句可以在 Neo4j 的官网上查看, 并且也有很多例子可以练习。
在此系列的下篇文章中,我们会通过写些 Perl 脚本来展示如何在应用中使用图数据库。
(图片来源 : opensource.com)
via: https://opensource.com/article/17/7/neo4j-graph-databases-getting-started
作者:Ruth Holloway 译者:happygeorge01 校对:wxy
共同学习,写下你的评论
评论加载中...
作者其他优质文章




