“我没有写过诗,但是有人说我写的代码,像诗一样优雅。”雷军这句话相信很多朋友都很熟悉,8月14日,雷军举办2023年度演讲,因为官宣海报中“暗藏”代码,「雷军写的代码」相关话题迅速登上微博热搜。
前阵子,武汉大学成立130周年之时,雷军作为武大的杰出毕业生,个人给母校捐赠了13亿元,不出意外,「雷军向武大捐赠13亿元」话题再一次刷屏。
△ 图片来源微博(如侵删)
要问科技界整活哪家强,中国的“雷布斯”必须上榜!不得不承认,雷总多少带点热搜体制。
近日,播妞看到有位博主在网上曝光了雷军于1992年发表的计算机论文,再一次引起网友的热议......
雷军1992年计算机论文曝光
华为高管点赞:值得尊敬和学习
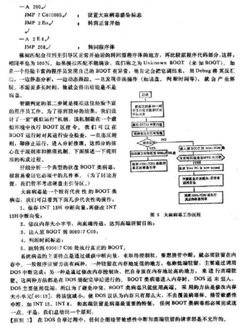
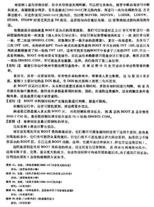
这位科技博主曝光的是雷军学生时期的一篇论文,名称是《计算机病毒判定专家系统原理与设计》,论文内容详细地描述了计算机病毒判定专家系统的原理与具体设计方法,一定程度 上解决了流行病毒的判定问题。
△ 图片来源雷军微博(如侵删)
值得注意的是,论文结语提到:“本文介绍的这种智能判定方法大大优于传统的检测方法,具有准确率高、适用性广的优点,还可以不断发展和扩充。关于这种方法,目前国内外文献上尚未提及(参考文献略)。”
这句“尚未提及”不仅体现了雷军超前的理念和思维,更对整个IT业的技术发展提供了一定的借鉴和参考意义。这样前瞻的内容,简直是太优秀了!
论文内容,感兴趣的朋友可以看一看:
△ 论文图片来源网络(如侵删)
对此,网友们纷纷表示:不得不说太超前了,雷总真才实学,不愧能录入大学教材啊!
华为消费者BG战略Marketing部副总裁李昌竹也转发表示:“技术创新和前沿探索都是值得尊敬和学习的”。
△ 图片来源微博(如侵删)
从程序员到科技领域巨头
雷军——最适合程序员对标的大佬
作为中国IT行业的第一批程序员,雷军入行要比其他互联网大佬都早,并且,他在大学期间就展现出在计算机方面的天赋。
在那时,雷军就给自己定下了一个目标:成为一名优秀的程序员。
△ 图片来源雷军微博(如侵删)
然而,在那个年代,小型机都十分匮乏,学生需要凭票使用计算机,每个同学每周只有两张票,每张票只有两个小时的上机时间。
在这种艰苦的条件下,为了把程序写好,雷军想尽了办法。
雷军回忆,他有空就跑到机房门口排队蹭电脑,为了有效利用上机时间,他每次都提前在纸上把代码写好,到了机房后就可以直接输入。无论上什么课,他都一边上课,一边敲桌子,只为了偷偷练打字...... 就这样,经过不懈的练习与钻研,雷军逐渐成为同学们眼中的“技术高手”。
如今30多年过去了,网络上仍然流传着许多雷军大学时期写的代码。前段时间,前“华为天才少年”稚晖君,在微博发表了对雷总代码的看法,引来众多点赞。
稚晖君微博内容:
△ 图片来源微博(如侵删)
雷军出生在湖北一个普通家庭,当时,计算机编程并不是什么热门专业,但雷军却看到了它的前景。他坚信,未来的世界将是数字化的世界,计算机编程将成为一项重要的技能。因此,他走上了编程之路,为自己未来在科技领域的发展打下坚实基础。
后来的故事,大家就比较熟知了。毕业后,雷军进入了金山软件公司,他成功带领金山软件走出困境,成为中国软件行业的佼佼者。直到2010年4月,雷军再次启程,创办了小米,当前小米科技已经成为中国乃至全球最具影响力的科技公司之一。
网友们对于雷总的评论:
▲ 图源回收帮https://www.hsbang.com/,如侵删
有人说,雷军的故事告诉我们,只要敢于追求、勇于创新,就一定能够取得成功。雷军的编程学习之路充满了坚持和拼搏,正是这种坚持不懈的精神,让他从一个普通程序员成长为科技领袖。
播妞写在最后
我们不可否认世界上有很多“天才”的存在,但是他们的成功也并不是不需要任何努力和付出就可以实现的。雷军对于编程的热爱,令他在职业生涯中闪闪发光,成为了更优秀的自己。
共同学习,写下你的评论
评论加载中...
作者其他优质文章

















