Python 提供了必要的函数和方法进行默认情况下的文件基本操作
open()函数打开文件:
open()函数
语法:
File_object= open(file_name [, access_mode][, buffering])
file_name:file_name变量是一个包含了你要访问的文件路径及文件名
称的字符串值。access_mode:决定了打开文件的模式,是只读、写入、追加等等。这
个参数是非强制的,默认文件访问模式为只读(r)。buffering:如果buffering的值被设置为0,就不会有缓存;如果值为1,
访问文件时会缓存行;如果值位大于1的整数,表明了这就是寄存区的缓冲
大小;如果取负值,寄存区的缓冲大小则为系统默认。该参数也是非强制性
的
File_object是一个指向文件的指针(一个文件对象)。
当以只读模式(r)打开一个不存在的文件时,就会报IOError异常(文件不
存在),但如果是以写或追加模式(w/a/a+)打开一个不存在的文件时,
默认会创建该文件,但如果是所在路径中有目录不存在,也会报IOError异
常
如:
写文件:
fp = open("test.txt","w")
fp.write("我是最帮的!!")
fp.close()
结果:
读取文件:
fp = open("test.txt","r")
print fp.readline()
fp.close()
结果
with 方式打开文件:会默认关闭文件
如:
with open("text.txt","r") as pf:
for i in pf:
print i
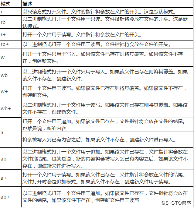
文件操作模式
点击查看更多内容
为 TA 点赞
评论
共同学习,写下你的评论
评论加载中...
作者其他优质文章
正在加载中
感谢您的支持,我会继续努力的~
扫码打赏,你说多少就多少
赞赏金额会直接到老师账户
支付方式
打开微信扫一扫,即可进行扫码打赏哦


