原本打算是把node源码看得差不多了再去深入V8的,但是这两者基本上没办法分开讲。
与express是基于node的封装不同,node是基于V8的一个应用,源码内容已经渗透到V8层面,因此这章简述一下我目前理解的V8引擎吧。
首先需要理解的是V8是一个JS代码运行平台,可以将JS代码编译执行。
本节就非常浅显的讲一下V8内部一些常见类,以及一个运行JS代码的简单demo。
(由于研究V8引擎原理的人非常多,本人学识浅薄,可以去参考别人的博客)
参考资料:
1、很多大佬的博客
2、V8引擎API文档:https://v8docs.nodesource.com/
3、github:https://github.com/v8/v8
本节先列举一些核心类,示例代码大部分来源于node中的源码。
Isolate
该类代表一个V8引擎实例,有自己独立的状态,用法如下。
1、不能使用new关键字来生成一个实例,只能通过类方法Isolate::New(params)来创建。
Isolate* const isolate = Isolate::New(params);
2、该类的方法都是设置V8引擎的一些处理细节。
// 添加error的信息监听器isolate->AddMessageListener(OnMessage);// 从名字能看出来 设置未捕捉中断异常的回调函数isolate->SetAbortOnUncaughtExceptionCallback(ShouldAbortOnUncaughtException);// 设置Microtask的执行方式(有三种)isolate->SetMicrotasksPolicy(v8::MicrotasksPolicy::kExplicit);// 设置致命错误的回调函数isolate->SetFatalErrorHandler(OnFatalError);// WebAssembly代码生成回调函数isolate->SetAllowWasmCodeGenerationCallback(AllowWasmCodeGenerationCallback);
3、作为一个参数传入其余的V8工具类中。
// 单线程运行V8的IsolateLocker locker(isolate); Isolate::Scope isolate_scope(isolate);
Local/Hanlde
这个地方我之前一直比较混乱,因为有文章指出:Handle类定义在v8.h中,它是一个模板类,而且有两个派生类Local和Persistent。
出处:https://blog.csdn.net/sunbxonline/article/details/20310897
但是从源码来看,无论是Local<T>还是MaybeLocal<T>,均不继承于任何类
这是因为V8版本不一致,所以我这里只讲当前版本的情况,源码注释如下:
#if !defined(V8_IMMINENT_DEPRECATION_WARNINGS)// Handle is an alias for Local for historical reasons.template <class T>using Handle = Local<T>;#endif
这两个类从作用上讲都是handle,但实际上并不继承于同一个父类。
1、Local/Persistent是V8的两个类,指向底层的原始数据。
2、所有对象的引用都需要被V8的垃圾回收管理,在管理中可能出现移动对象的情况(参考网上大量关于V8垃圾回收的博客),这会导致对象指针产生错误,所以不能直接使用原始的数据类型,诸如String,而需要使用Local<String>,Local被V8引擎管理,会在对象移动时更新指针指向,并在合适的时候进行回收。
3、Persistent属于全局对象(可参考Global),独立于HanldeScope,可使用Reset方法清空。
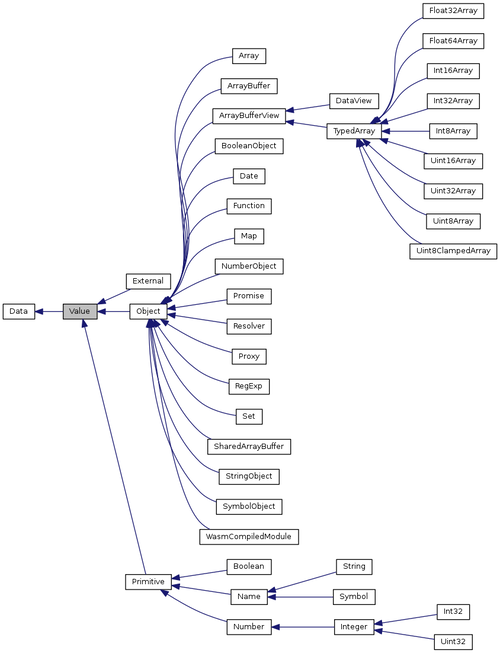
Value
所以JS数据类型映射到C++的根类,继承关系如下:
具体的内部实现后面做分析。
HandleScope
一个管理handle的容器,在当前作用域开头声明一个HanldeScope,在域结束时会自动清理所有的handle。
HandleScope handle_scope(isolate);
嵌套使用时,作用域会自动进行切换。
Context
执行上下文,有自己独立的函数与对象。与Isolate相似,通过类方法New来生成。
auto context = Context::New(isolate, nullptr, object_template);
可通过内部Scope类来进行上下文的切换。
Context::Scope context_scope(context);
Script
该类主要负责对JS代码字符串进行编译和执行,核心方法为Compile、Run。
Script::Compile可以编译JS代码字符串,返回一个Local<Script>对象
Script::Run可以执行编译后的JS代码,返回一个Handle<Value>对象
另外,还有FunctionTemplate/ObjectTemplate可以封装C++的对象、函数提供给JS代码调用,示例代码如下:
// 将C++的GetBinding函数包装提供给JS代码调用// NewFunctionTemplate是v8::FunctionTemplate::New()方法的包装v8::Local<v8::Function> get_binding_fn =env->NewFunctionTemplate(GetBinding)->GetFunction(env->context()) .ToLocalChecked();
基本上大部分用到的东西就是上面所列举的,GC暂时不讨论,以一个非常简单的网上案例把上面的东西串起来:
// 创建一个Isolate实例Isolate::CreateParams params;
Isolate* const isolate = Isolate::New(params);// 创建一个HandleScope管理handleHandleScope handle_scope(isolate);// 创建一个上下文执行环境Local<Context> context = NewContext(isolate);// 切换到当前上下文Context::Scope context_scope(context);// 新建一个Local// 类型可以类比JS的源字符串Local<String> source = String::New("'Hello' + ', World!'");// 编译该JS字符串Local<Script> script = Script::Compile(source);// 执行上面返回的编译对象Local<Value> result = script->Run();// 这个result就是对JS源字符串编译执行后的C++代码这样,对V8引擎就有了一个基本的认识,可以帮助我们更好的学习nodejs源码。
共同学习,写下你的评论
评论加载中...
作者其他优质文章

