一、Disruptor的简介
Disruptor是由LAMX(欧洲顶级金融公司)设计和开源的大规模、高并发、低延迟的异步处理框架,也可以说他
是最快的消息框架(JMS)。整个业务逻辑处理器完全运行在内存中,其LMAX架构可以达到一个线程里每秒处理6百万
流水,用1微秒的延迟可以获得100K+吞吐量的爆炸性能。非常适合那种实时性高、延迟率低、业务流水量大的应用场
景,比如银行的实时交易处理、读写操作分离、数据缓存等。
Disruptor是基于生产者-消费者模型,实现了"队列“功能的无锁高并发框架。他可以做到一个生产者对应多个消
费者且消费者之间可以并行的处理,也可以形成先后顺序的处理。Disruptor本质上解决的就是在两个独立的处理过
程之间交换数据。Disruptor框架的一些核心类有:
1.Disruptor:用于控制整个消费者-生产者模型的处理器
2.RingBuffer:用于存放数据
3.EventHandler:一个用于处理事件的接口(可以当做生产者,也可以当做消费者)。
4.EventFactory:事件工厂类。
5.WaitStrategy:用于实现事件处理等待RingBuffer游标策略的接口。
6.SequeueBarrier:队列屏障,用于处理访问RingBuffer的序列。
7.用于运行disruptor的线程或者线程池。
二、Disruptor的入门
Disruptor的编写一般可以分为以下几步:
(1)定义事件;
(2)定义事件工厂;
(3)消费者–定义事件处理的具体实现;
(4)定义用于事件处理(消费者)的线程池;
(5)指定等待策略:
Disruptor 提供了多个WaitStrategy的实现,例如:BlockingWaitStrategy、SleepingWaitStrategy、
YieldingWaitStrategy等:
BlockingWaitStrategy是最低效的策略,但其对CPU的消耗最小并且在各种不同部署环境中能提供
更加一致的性能表现;
SleepingWaitStrategy 的性能表现跟BlockingWaitStrategy差不多,对CPU的消耗也类似,但其
对生产者线程的影响最小,适合用于异步日志类似的场景;
YieldingWaitStrategy 的性能是最好的,适合用于低延迟的系统。在要求极高性能且事件处理线
数小于 CPU 逻辑核心数的场景中,推荐使用此策略;例如,CPU开启超线程的特性。
WaitStrategy BLOCKING_WAIT = new BlockingWaitStrategy();
WaitStrategy SLEEPING_WAIT = new SleepingWaitStrategy();
WaitStrategy YIELDING_WAIT = new YieldingWaitStrategy();
(6)生产(发布)消息;
(7)关闭disruptor业务逻辑处理器;
Disruptor的一些核心概念有:
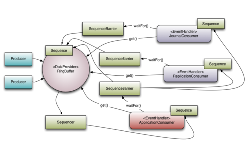
- Ring Buffer(环形缓冲区) :
曾经RingBuffer是Disruptor中的最主要的对象,但从3.0版本开始,其职责被简化为仅仅负责对通过
Disruptor进行交换的数据(事件)进行存储和更新。在一些更高级的应用场景中,Ring Buffer 可以由用户的自定
义实现来完全替代。
- Sequence Disruptor :
通过顺序递增的序号来编号管理。通过其进行交换的数据(事件),对数据(事件)的处理过程总是沿着序
号逐个递增处理。一个Sequence用于跟踪标识某个特定的事件处理者( RingBuffer/Consumer )的处理进度。虽然一
个AtomicLong也可以用于标识进度,但定义Sequence来负责该问题还有另一个目的,那就是防止不同的 Sequence之间
的CPU缓存伪共享(Flase Sharing)问题。
- Sequencer :
Sequencer是Disruptor的真正核心。此接口有两个实现类SingleProducerSequencer、MultiProducerSequencer
,它们定义在生产者和消费者之间快速、正确地传递数据的并发算法。
- Sequence Barrier
用于保持对RingBuffer的 main published Sequence 和Consumer依赖的其它Consumer的 Sequence 的引用。
Sequence Barrier 还定义了决定Consumer是否还有可处理的事件的逻辑。
- Wait Strategy
定义 Consumer 如何进行等待下一个事件的策略。(注:Disruptor定义了多种不同的策略,针对不同的场
景,提供了不一样的性能表现)
- Event
在Disruptor的语义中,生产者和消费者之间进行交换的数据被称为事件(Event)。它不是一个被Disruptor
定义的特定类型,而是由 Disruptor 的使用者定义并指定。
- EventProcessor
EventProcessor持有特定消费者的Sequence,并提供用于调用事件处理实现的事件循环(Event Loop)。
- EventHandler
Disruptor 定义的事件处理接口,由用户实现,用于处理事件,是 Consumer 的真正实现。
- Producer
即生产者,只是泛指调用 Disruptor 发布事件的用户代码,Disruptor 没有定义特定接口或类型。
栗子:
Event:
/**
* 事件(Event)就是通过 Disruptor 进行交换的数据类型。
* @author lcy
* */public class TransactionEvent { private long seq; private double amount; private long callNumber;
public long getCallNumber() { return callNumber;
}
@Override public String toString() { return "TransactionEvent [seq=" + seq + ", amount=" + amount + ", callNumber=" + callNumber + "]";
}
public void setCallNumber(long callNumber) { this.callNumber = callNumber;
} public long getSeq() { return seq;
} public void setSeq(long seq) { this.seq = seq;
} public double getAmount() { return amount;
} public void setAmount(double amount) { this.amount = amount;
}
}Factory:
/**
* Event Factory 定义了如何实例化前面第1步中定义的事件(Event)
* Disruptor 通过 EventFactory 在 RingBuffer 中预创建 Event 的实例。
一个 Event 实例实际上被用作一个“数据槽”,发布者发布前,先从 RingBuffer 获得一个 Event 的实例,
然后往 Event 实例中填充数据,之后再发布到 RingBuffer中,之后由 Consumer 获得该 Event 实例并从中读取数据。
* @author lcy
* */public class TransactionEventFactory implements EventFactory<TransactionEvent>{
@Override public TransactionEvent newInstance() { // TODO Auto-generated method stub
return new TransactionEvent();
}
}Customer:
/**
* 事件处理类-交易流水初始化
* @author lcy
* */public class AmountTrasfer implements EventTranslator<TransactionEvent>{
@Override public void translateTo(TransactionEvent arg0, long arg1) {
arg0.setAmount(Math.random()*99);
arg0.setCallNumber(17088888888L);
arg0.setSeq(System.currentTimeMillis());
System.out.println("设置交易流水:"+arg0.getSeq());
}
}/**
* 消费者–定义事件处理的具体实现
* 拦截交易流水
* @author lcy
* */public class TransHandler implements EventHandler<TransactionEvent>,WorkHandler<TransactionEvent>{
@Override public void onEvent(TransactionEvent transactionEvent) throws Exception {
System.out.println("交易流水号为:"+transactionEvent.getSeq()+"||交易金额为:"+transactionEvent.getAmount());
}
@Override public void onEvent(TransactionEvent arg0, long arg1, boolean arg2) throws Exception { // TODO Auto-generated method stub
this.onEvent(arg0);
}
}/**
* 发送验证短信
* @author lcy
* */public class SendMsgHandler implements EventHandler<TransactionEvent>{
@Override public void onEvent(TransactionEvent arg0, long arg1, boolean arg2) throws Exception { // TODO Auto-generated method stub
System.out.println("向手机号:"+arg0.getCallNumber()+"发送验证短信......");
}
}/**
* 交易流水入库操作
* @author lcy
* */public class InnerDBHandler implements EventHandler<TransactionEvent>,WorkHandler<TransactionEvent>{
@Override public void onEvent(TransactionEvent arg0, long arg1, boolean arg2) throws Exception { // TODO Auto-generated method stub
this.onEvent(arg0);
}
@Override public void onEvent(TransactionEvent arg0) throws Exception {
arg0.setSeq(arg0.getSeq()*10000);
System.out.println("拦截入库流水号------------ "+arg0.getSeq());
}
}Producer:
/**
* 生产者、发布事件
* @author lcy
* */public class TransactionEventProducer implements Runnable { // 线程同步辅助类 - 允许一个或多个线程一直等待 CountDownLatch cdl;
Disruptor disruptor; public TransactionEventProducer(CountDownLatch cdl, Disruptor disruptor) { super(); this.cdl = cdl; this.disruptor = disruptor;
} public TransactionEventProducer() { super(); // TODO Auto-generated constructor stub }
@Override public void run() {
AmountTrasfer th; try { //Event对象初始化类
th = new AmountTrasfer(); //发布事件 disruptor.publishEvent(th);
} finally { // 递减锁存器的计数 -如果计数到达零,则释放所有等待的线程。 cdl.countDown();
}
} // 定义环大小,2的倍数
private static final int BUFFER_SIZE = 1024; // 定义处理事件的线程或线程池
ExecutorService pool = Executors.newFixedThreadPool(7); /**
* 批处理模式
* @throws Exception */
public void BatchDeal() throws Exception { //创建一个单生产者的ringBuffer
final RingBuffer<TransactionEvent> ringBuffer = RingBuffer.createSingleProducer(new EventFactory<TransactionEvent>() {
@Override public TransactionEvent newInstance() { return new TransactionEvent();
} //设置等待策略,YieldingWaitStrategy 的性能是最好的,适合用于低延迟的系统。
}, BUFFER_SIZE,new YieldingWaitStrategy()); //创建SequenceBarrier
SequenceBarrier barrier = ringBuffer.newBarrier(); //创建消息处理器
BatchEventProcessor<TransactionEvent> eventProcessor = new BatchEventProcessor<TransactionEvent>(ringBuffer,barrier,new InnerDBHandler()); //构造反向依赖,eventProcessor之间没有依赖关系则可以将Sequence直接加入 ringBuffer.addGatingSequences(eventProcessor.getSequence()); //提交消息处理器 pool.submit(eventProcessor); //提交一个有返回值的任务用于执行,返回一个表示任务的未决结果的 Future。
Future<Void> submit = pool.submit(new Callable<Void>() { //计算结果,如果无法计算结果则抛出异常 @Override public Void call() throws Exception { long seq; for (int i=0;i<7000;i++) {
System.out.println("生产者:"+i); //环里一个可用的区块
seq=ringBuffer.next(); //为环里的对象赋值
ringBuffer.get(seq).setAmount(Math.random()*10);
System.out.println("TransactionEvent: "+ringBuffer.get(seq).toString()); //发布这个区块的数据, ringBuffer.publish(seq);
} return null;
}
}); //等待计算完成,然后获取其结果。 submit.get();
Thread.sleep(1000); //关闭消息处理器 eventProcessor.halt(); //关闭线程池 pool.shutdown();
}
/**
* 工作池模式
* @throws Exception */
@SuppressWarnings("unchecked") public void poolDeal() throws Exception {
RingBuffer<TransactionEvent> ringBuffer = RingBuffer.createSingleProducer(new EventFactory<TransactionEvent>() {
@Override public TransactionEvent newInstance() { return new TransactionEvent();
}
}, BUFFER_SIZE, new YieldingWaitStrategy());
SequenceBarrier barrier = ringBuffer.newBarrier(); //创建一个定长的线程池
ExecutorService pool2 = Executors.newFixedThreadPool(5); //交易流水入库操作
WorkHandler<TransactionEvent> innerDBHandler = new InnerDBHandler();
ExceptionHandler arg2;
WorkerPool<TransactionEvent> workerPool = new WorkerPool<TransactionEvent>(ringBuffer, barrier, new IgnoreExceptionHandler(), innerDBHandler);
workerPool.start(pool2); long seq; for(int i =0;i<7;i++){
seq = ringBuffer.next();
ringBuffer.get(seq).setAmount(Math.random()*99);
ringBuffer.publish(seq);
}
Thread.sleep(1000);
workerPool.halt();
pool2.shutdown();
}
/**
* disruptor处理器用来组装生产者和消费者
* @throws Exception
*/
@SuppressWarnings("unchecked") public void disruptorManage() throws Exception{ //创建用于处理事件的线程池
ExecutorService pool2 = Executors.newFixedThreadPool(7); //创建disruptor对象
/**
* 用来指定数据生成者有一个还是多个,有两个可选值ProducerType.SINGLE和ProducerType.MULTI
* BusySpinWaitStrategy是一种延迟最低,最耗CPU的策略。通常用于消费线程数小于CPU数的场景 */
Disruptor<TransactionEvent> disruptor2 = new Disruptor<TransactionEvent>(new EventFactory<TransactionEvent>() {
@Override public TransactionEvent newInstance() { return new TransactionEvent();
}
},BUFFER_SIZE,pool2,ProducerType.SINGLE,new BusySpinWaitStrategy()); //创建消费者组,先执行拦截交易流水和入库操作
EventHandlerGroup<TransactionEvent> eventsWith = disruptor2.handleEventsWith(new InnerDBHandler(),new TransHandler()); //在进行风险交易的2次验证操作
eventsWith.then(new SendMsgHandler()); //启动disruptor disruptor2.start(); //在线程能通过 await()之前,必须调用 countDown() 的次数
CountDownLatch latch = new CountDownLatch(1); //将封装好的TransactionEventProducer类提交
pool2.submit(new TransactionEventProducer(latch,disruptor2)); //使当前线程在锁存器倒计数至零之前一直等待,以保证生产者任务完全消费掉 latch.await(); //关闭disruptor业务逻辑处理器 disruptor2.shutdown(); //销毁线程池 pool2.shutdown();
}
}Test:
/**
* 测试类
* @author lcy
* */public class Test { public static void main(String[] args) throws Exception {
TransactionEventProducer producer = new TransactionEventProducer(); for (int i = 0; i < 100; i++)
producer.disruptorManage();
System.out.println("--------------------------------------------------");
}
}三、记一次生产上的BUG
前段时间升级的时候出现了这样一个BUG,导致了近万用户的交易失败。首先确认了我们在生产上并没有部署拦
截交易的规则,所有的交易流水都是放行的不会加入我们的风险名单库。那么内存库里的几万灰名单是怎么来的呢?
我们在上线成功后需使用真实的用户进行一波生产上的测试,而在测试的过程中为了配合测试那边的需求,
需将特定的几个测试账号配置成加入灰名单并进行2次认证的拦截规则。测试通过后便将那几条测试规则给撤回了。但
是我们忽略了一个问题,因为Disruptor框架在初始化环的时候,只会new一次这个对象。这就导致了插入环里“槽”的对
象始终都是第一次进入“灰名单”对象,等到环被塞满后下条流水进来的时候就会使用“槽”里的“灰名单”对象。即使这笔
交易不是风险交易也会加入到灰名单中,导致了大量的用户交易失败。
上线后的第二天,我们头儿就意识到了这个问题,想通过重启服务、清空环来暂时解决这个问题(服务器有负载均
衡),因为环被清空后,之前在环里的“灰名单”对象也就不存在了,而且生产上没有部署将用户加入“灰名单”的规则,环
里的对象就一定是“干净的”,这个问题也就得到了解决。但是、可是、可但是、万万没想到啊,当晚生产上还是出现了问题。
灰名单里的用户数量已经逼近2万了,大量用户不能进行电子交易。
为什么项目已经被重启了,环也被清空了,也没有规则会产生新的灰名单,那2万的灰名单用户是从哪来的?事后
通过查看代码发现,虽然环被清空了,但是在清空之前已经有部分用户被存到了灰名单里。这些用户在某一时间再次
进行交易时,会重新将这条交易的状态设置为“灰名单”(其他业务需要),这就导致了接待这条交易流水的“槽”会被重
新赋值为“灰名单”的状态,然后环里的“灰名单”槽就会越滚越多。
Event在使用的时候一定不要忘记将关键的属性进行初始化,这样才能保证从环里取出的对象是初始状态的,不会被上次处理的数据所影响。
共同学习,写下你的评论
评论加载中...
作者其他优质文章

