原文出处:http://www.cnblogs.com/wilber2013/p/4645353.html
Python中,对象的赋值,拷贝(深/浅拷贝)之间是有差异的,如果使用的时候不注意,就可能产生意外的结果。
下面我们按照原文,细细理解下这些差别:
对象赋值
我们看下面的的代码部分:
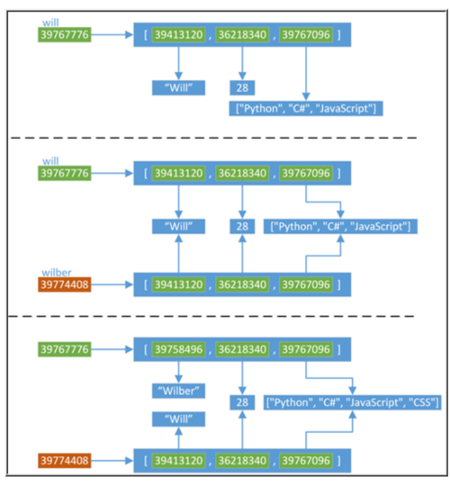
In [1]: will = ["will",28,["python","C#","Javascript"]]
In [2]: wilber = will
In [3]: id(will)
Out[3]: 2335727905096In [4]: id(wilber)
Out[4]: 2335727905096In [5]: print([id(ele) for ele in will])
[2335725285536, 1453458736, 2335727904456]
In [6]: print([id(ele) for ele in wilber])
[2335725285536, 1453458736, 2335727904456]
In [7]: will[0] = "wilber"In [8]: will[2].append("CSS")
In [9]: id(will)
Out[9]: 2335727905096In [10]: id(wilber)
Out[10]: 2335727905096In [11]: print([id(ele) for ele in will])
[2335727892328, 1453458736, 2335727904456]
In [12]: print([id(ele) for ele in wilber])
[2335727892328, 1453458736, 2335727904456]我们分析下这段代码:
首先,创建了一个名为will的变量,这个变量指向一个list对象,从第一张图中可以看到所有对象的地址(每次运行,结果可能不同)
然后,通过will变量对wilber变量进行赋值,那么wilber变量将指向will变量对应的对象(内存地址),也就是说”wilber is will”,”wilber[i] is will[i]”
可以理解为,Python中,对象的赋值都是进行对象引用(内存地址)传递
第三张图中,由于will和wilber指向同一个对象,所以对will的任何修改都会体现在wilber上
这里需要注意的一点是,str是不可变类型,所以当修改的时候会替换旧的对象,产生一个新的地址。
为了便于理解,我将原文的图片直接拷贝过来,里面内存地址编号和代码不一致。
Paste_Image.png
浅拷贝
下面看看浅拷贝
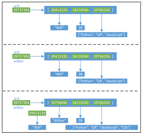
In [1]: import copy
In [2]: will = ["Will", 28, ["Python", "C#", "JavaScript"]]
In [3]: wilber = copy.copy(will)
In [4]: id(will)
Out[4]: 2899569681288In [5]: id(wilber)
Out[5]: 2899583552712In [6]: print([id(ele) for ele in will])
[2899583263664, 1453458736, 2899585719944]
In [7]: print([id(ele) for ele in wilber])
[2899583263664, 1453458736, 2899585719944]
In [8]: will[0] = "wilber"In [9]: will[2].append("CSS")
In [10]: id(will)
Out[10]: 2899569681288In [11]: id(wilber)
Out[11]: 2899583552712In [12]: print([id(ele) for ele in will])
[2899586038616, 1453458736, 2899585719944]
In [13]: print([id(ele) for ele in wilber])
[2899583263664, 1453458736, 2899585719944]
In [14]: will
Out[14]: ['wilber', 28, ['Python', 'C#', 'JavaScript', 'CSS']]
In [15]: wilber
Out[15]: ['Will', 28, ['Python', 'C#', 'JavaScript', 'CSS']]分析下这段代码:
首先,依然使用一个will变量,指向一个list类型的对象
然后,通过copy模块里面的浅拷贝函数copy(),对will指向的对象进行浅拷贝,然后浅拷贝生成的新对象赋值给wilber变量
浅拷贝会创建一个新的对象,这个例子中”wilber is not will”
但是,对于对象中的元素,浅拷贝就只会使用原始元素的引用(内存地址),也就是说”wilber[i] is will[i]”
当对will进行修改的时候
由于list的第一个元素是不可变类型,所以will对应的list的第一个元素会使用一个新的对象表示。
但是list的第三个元素是一个可变类型,修改操作不会产生新的对象,所以will的修改结果会相应的反应到wilber上
Paste_Image.png
总结一下,当我们使用下面的操作的时候,会产生浅拷贝的效果:
使用切片[:]操作
使用工厂函数(如list/dir/set)
使用copy模块中的copy()函数
深拷贝
最后我们看看深拷贝
In [1]: import copy
In [2]: will = ["Will", 28, ["Python", "C#", "JavaScript"]]
In [3]: wilber = copy.deepcopy(will)
In [4]: id(will)
Out[4]: 2871945438664In [5]: id(wilber)
Out[5]: 2871945199048In [6]: print([id(ele) for ele in will])
[2871945176264, 1453458736, 2871945207496]
In [7]: print([id(ele) for ele in wilber])
[2871945176264, 1453458736, 2871945341256]
In [8]: will[0] = "wilber"In [9]: will[2].append("CSS")
In [10]: will
Out[10]: ['wilber', 28, ['Python', 'C#', 'JavaScript', 'CSS']]
In [11]: id(will)
Out[11]: 2871945438664In [12]: id(wilber)
Out[12]: 2871945199048In [13]: wilber
Out[13]: ['Will', 28, ['Python', 'C#', 'JavaScript']]
In [14]: print([id(ele) for ele in will])
[2871945496928, 1453458736, 2871945207496]
In [15]: print([id(ele) for ele in wilber])
[2871945176264, 1453458736, 2871945341256]分析一下这段代码:
首先,同样使用一个will变量,指向一个list类型的对象
然后,通过copy模块里面的深拷贝函数deepcopy(),对will指向的对象进行深拷贝,然后深拷贝生成的新对象赋值给wilber变量
跟浅拷贝类似,深拷贝也会创建一个新的对象,这个例子中”wilber is not will”
但是,对于对象中的元素,深拷贝都会重新生成一份(有特殊情况,下面会说明),而不是简单的使用原始元素的引用(内存地址)
例子中will的第三个元素指向2871945207496,而wilber的第三个元素是一个全新的对象2871945341256,也就是说,”wilber[2] is not will[2]”
当对will进行修改的时候
由于list的第一个元素是不可变类型,所以will对应的list的第一个元素会使用一个新的对象2871945496928
但是list的第三个元素是一个可变类型,修改操作不会产生新的对象,但是由于”wilber[2] is not will[2]”,所以will的修改不会影响wilber
Paste_Image.png
拷贝的特殊情况
其实,对于拷贝有一些特殊情况:
对于非容器类型(如数字、字符串、和其他’原子’类型的对象)没有拷贝这一说
也就是说,对于这些类型,”obj is copy.copy(obj)” 、”obj is copy.deepcopy(obj)”如果元祖变量只包含原子类型对象,则不能深拷贝,看下面的例子
In [16]: book =("python","c#","Javascript")
In [17]: copies = copy.deepcopy(book)
In [18]: book is copies
Out[18]: TrueIn [19]: book =("python","c#","Javascript",[])
In [20]: copies = copy.deepcopy(book)
In [21]: book is copies
Out[21]: False本文介绍了对象的赋值和拷贝,以及它们之间的差异:
Python中对象的赋值都是进行对象引用(内存地址)传递
使用copy.copy(),可以进行对象的浅拷贝,它复制了对象,但对于对象中的元素,依然使用原始的引用.
如果需要复制一个容器对象,以及它里面的所有元素(包含元素的子元素),可以使用copy.deepcopy()进行深拷贝
对于非容器类型(如数字、字符串、和其他’原子’类型的对象)没有被拷贝一说
如果元组变量只包含原子类型对象,则不能深拷贝,
共同学习,写下你的评论
评论加载中...
作者其他优质文章


