继上一篇文章Java集合框架综述后,今天正式开始分析具体集合类的代码,首先以既熟悉又陌生的HashMap开始。
签名(signature)
public class HashMap<K,V>extends AbstractMap<K,V>implements Map<K,V>, Cloneable, Serializable
可以看到HashMap继承了
标记接口Cloneable,用于表明
HashMap对象会重写java.lang.Object#clone()方法,HashMap实现的是浅拷贝(shallow copy)。标记接口Serializable,用于表明
HashMap对象可以被序列化
比较有意思的是,HashMap同时继承了抽象类AbstractMap与接口Map,因为抽象类AbstractMap的签名为
public abstract class AbstractMap<K,V> implements Map<K,V>
Stack Overfloooow上解释到:
在语法层面继承接口
Map是多余的,这么做仅仅是为了让阅读代码的人明确知道HashMap是属于Map体系的,起到了文档的作用
AbstractMap相当于个辅助类,Map的一些操作这里面已经提供了默认实现,后面具体的子类如果没有特殊行为,可直接使用AbstractMap提供的实现。
Cloneable接口
<code>It's evil, don't use it. </code>
Cloneable这个接口设计的非常不好,最致命的一点是它里面竟然没有clone方法,也就是说我们自己写的类完全可以实现这个接口的同时不重写clone方法。
关于Cloneable的不足,大家可以去看看《Effective Java》一书的作者给出的理由,在所给链接的文章里,Josh Bloch也会讲如何实现深拷贝比较好,我这里就不在赘述了。
Map接口
在Eclipse中的outline面板可以看到Map接口里面包含以下成员方法与内部类:

可以看到,这里的成员方法不外乎是“增删改查”,这也反映了我们编写程序时,一定是以“数据”为导向的。
在上篇文章讲了Map虽然并不是Collection,但是它提供了三种“集合视角”(collection views),与下面三个方法一一对应:
Set<K> keySet(),提供key的集合视角Collection<V> values(),提供value的集合视角Set<Map.Entry<K, V>> entrySet(),提供key-value序对的集合视角,这里用内部类Map.Entry表示序对
AbstractMap抽象类
AbstractMap对Map中的方法提供了一个基本实现,减少了实现Map接口的工作量。
举例来说:
如果要实现个不可变(unmodifiable)的map,那么只需继承
AbstractMap,然后实现其entrySet方法,这个方法返回的set不支持add与remove,同时这个set的迭代器(iterator)不支持remove操作即可。相反,如果要实现个可变(modifiable)的map,首先继承
AbstractMap,然后重写(override)AbstractMap的put方法,同时实现entrySet所返回set的迭代器的remove方法即可。
设计理念(design concept)
哈希表(hash table)
HashMap是一种基于哈希表(hash table)实现的map,哈希表(也叫关联数组)一种通用的数据结构,大多数的现代语言都原生支持,其概念也比较简单:key经过hash函数作用后得到一个槽(buckets或slots)的索引(index),槽中保存着我们想要获取的值,如下图所示

很容易想到,一些不同的key经过同一hash函数后可能产生相同的索引,也就是产生了冲突,这是在所难免的。
所以利用哈希表这种数据结构实现具体类时,需要:
设计个好的hash函数,使冲突尽可能的减少
其次是需要解决发生冲突后如何处理。
后面会重点介绍HashMap是如何解决这两个问题的。
HashMap的一些特点
线程非安全,并且允许key与value都为null值,
HashTable与之相反,为线程安全,key与value都不允许null值。不保证其内部元素的顺序,而且随着时间的推移,同一元素的位置也可能改变(resize的情况)
put、get操作的时间复杂度为O(1)。
遍历其集合视角的时间复杂度与其容量(capacity,槽的个数)和现有元素的大小(entry的个数)成正比,所以如果遍历的性能要求很高,不要把capactiy设置的过高或把平衡因子(load factor,当entry数大于capacity*loadFactor时,会进行resize,reside会导致key进行rehash)设置的过低。
由于HashMap是线程非安全的,这也就是意味着如果多个线程同时对一hashmap的集合试图做迭代时有结构的上改变(添加、删除entry,只改变entry的value的值不算结构改变),那么会报ConcurrentModificationException,专业术语叫
fail-fast,尽早报错对于多线程程序来说是很有必要的。Map m = Collections.synchronizedMap(new HashMap(...));通过这种方式可以得到一个线程安全的map。
源码剖析
首先从构造函数开始讲,HashMap遵循集合框架的约束,提供了一个参数为空的构造函数与有一个参数且参数类型为Map的构造函数。除此之外,还提供了两个构造函数,用于设置HashMap的容量(capacity)与平衡因子(loadFactor)。
public HashMap(int initialCapacity, float loadFactor) { if (initialCapacity < 0) throw new IllegalArgumentException("Illegal initial capacity: " +
initialCapacity); if (initialCapacity > MAXIMUM_CAPACITY)
initialCapacity = MAXIMUM_CAPACITY; if (loadFactor <= 0 || Float.isNaN(loadFactor)) throw new IllegalArgumentException("Illegal load factor: " +
loadFactor); this.loadFactor = loadFactor;
threshold = initialCapacity;
init();
}public HashMap(int initialCapacity) { this(initialCapacity, DEFAULT_LOAD_FACTOR);
}public HashMap() { this(DEFAULT_INITIAL_CAPACITY, DEFAULT_LOAD_FACTOR);
}从代码上可以看到,容量与平衡因子都有个默认值,并且容量有个最大值
/** * The default initial capacity - MUST be a power of two. */static final int DEFAULT_INITIAL_CAPACITY = 1 << 4; // aka 16/** * The maximum capacity, used if a higher value is implicitly specified * by either of the constructors with arguments. * MUST be a power of two <= 1<<30. */static final int MAXIMUM_CAPACITY = 1 << 30;/** * The load factor used when none specified in constructor. */static final float DEFAULT_LOAD_FACTOR = 0.75f;
可以看到,默认的平衡因子为0.75,这是权衡了时间复杂度与空间复杂度之后的最好取值(JDK说是最好的),过高的因子会降低存储空间但是查找(lookup,包括HashMap中的put与get方法)的时间就会增加。
这里比较奇怪的是问题:容量必须为2的指数倍(默认为16),这是为什么呢?解答这个问题,需要了解HashMap中哈希函数的设计原理。
哈希函数的设计原理
/**
* Retrieve object hash code and applies a supplemental hash function to the
* result hash, which defends against poor quality hash functions. This is
* critical because HashMap uses power-of-two length hash tables, that
* otherwise encounter collisions for hashCodes that do not differ
* in lower bits. Note: Null keys always map to hash 0, thus index 0.
*/
final int hash(Object k) {
int h = hashSeed; if (0 != h && k instanceof String) { return sun.misc.Hashing.stringHash32((String) k);
}
h ^= k.hashCode();
// This function ensures that hashCodes that differ only by
// constant multiples at each bit position have a bounded
// number of collisions (approximately 8 at default load factor).
h ^= (h >>> 20) ^ (h >>> 12); return h ^ (h >>> 7) ^ (h >>> 4);
}
/**
* Returns index for hash code h.
*/
static int indexFor(int h, int length) {
// assert Integer.bitCount(length) == 1 : "length must be a non-zero power of 2"; return h & (length-1);
}看到这么多位操作,是不是觉得晕头转向了呢,还是搞清楚原理就行了,毕竟位操作速度是很快的,不能因为不好理解就不用了。
网上说这个问题的也比较多,我这里根据自己的理解,尽量做到通俗易懂。
在哈希表容量(也就是buckets或slots大小)为length的情况下,为了使每个key都能在冲突最小的情况下映射到[0,length)(注意是左闭右开区间)的索引(index)内,一般有两种做法:
让length为素数,然后用
hashCode(key) mod length的方法得到索引让length为2的指数倍,然后用
hashCode(key) & (length-1)的方法得到索引
HashTable用的是方法1,HashMap用的是方法2。
因为本篇主题讲的是HashMap,所以关于方法1为什么要用素数,我这里不想过多介绍,大家可以看这里。
重点说说方法2的情况,方法2其实也比较好理解:
因为length为2的指数倍,所以
length-1所对应的二进制位都为1,然后在与hashCode(key)做与运算,即可得到[0,length)内的索引
但是这里有个问题,如果hashCode(key)的大于length的值,而且hashCode(key)的二进制位的低位变化不大,那么冲突就会很多,举个例子:
Java中对象的哈希值都32位整数,而HashMap默认大小为16,那么有两个对象那么的哈希值分别为:
0xABAB0000与0xBABA0000,它们的后几位都是一样,那么与16异或后得到结果应该也是一样的,也就是产生了冲突。
造成冲突的原因关键在于16限制了只能用低位来计算,高位直接舍弃了,所以我们需要额外的哈希函数而不只是简单的对象的hashCode方法了。
具体来说,就是HashMap中hash函数干的事了
首先有个随机的hashSeed,来降低冲突发生的几率
然后如果是字符串,用了
sun.misc.Hashing.stringHash32((String) k);来获取索引值最后,通过一系列无符号右移操作,来把高位与低位进行异或操作,来降低冲突发生的几率
右移的偏移量20,12,7,4是怎么来的呢?因为Java中对象的哈希值都是32位的,所以这几个数应该就是把高位与低位做异或运算,至于这几个数是如何选取的,就不清楚了,网上搜了半天也没统一且让人信服的说法,大家可以参考下面几个链接:
http://stackoverflow.com/questions/7922019/openjdks-rehashing-mechanism/7922219#7922219
http://stackoverflow.com/questions/9335169/understanding-strange-java-hash-function/9336103#9336103
HashMap.Entry
HashMap中存放的是HashMap.Entry对象,它继承自Map.Entry,其比较重要的是构造函数
static class Entry<K,V> implements Map.Entry<K,V> { final K key;
V value;
Entry<K,V> next; int hash;
Entry(int h, K k, V v, Entry<K,V> n) {
value = v;
next = n;
key = k;
hash = h;
} // setter, getter, equals, toString 方法省略
public final int hashCode() { //用key的hash值与上value的hash值作为Entry的hash值
return Objects.hashCode(getKey()) ^ Objects.hashCode(getValue());
} /**
* This method is invoked whenever the value in an entry is
* overwritten by an invocation of put(k,v) for a key k that's already
* in the HashMap.
*/
void recordAccess(HashMap<K,V> m) {
} /**
* This method is invoked whenever the entry is
* removed from the table.
*/
void recordRemoval(HashMap<K,V> m) {
}
}可以看到,Entry实现了单向链表的功能,用next成员变量来级连起来。
介绍完Entry对象,下面要说一个比较重要的成员变量
/** * The table, resized as necessary. Length MUST Always be a power of two. *///HashMap内部维护了一个为数组类型的Entry变量table,用来保存添加进来的Entry对象transient Entry<K,V>[] table = (Entry<K,V>[]) EMPTY_TABLE;
你也许会疑问,Entry不是单向链表嘛,怎么这里又需要个数组类型的table呢?
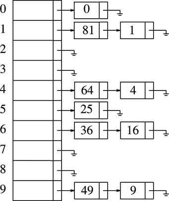
我翻了下之前的算法书,其实这是解决冲突的一个方式:链地址法(开散列法),效果如下:

就是相同索引值的Entry,会以单向链表的形式存在
链地址法的可视化
网上找到个很好的网站,用来可视化各种常见的算法,很棒。瞬间觉得国外大学比国内的强不知多少倍。
下面的链接可以模仿哈希表采用链地址法解决冲突,大家可以自己去玩玩
get操作
get操作相比put操作简单,所以先介绍get操作
public V get(Object key) { //单独处理key为null的情况
if (key == null) return getForNullKey();
Entry<K,V> entry = getEntry(key); return null == entry ? null : entry.getValue();
}private V getForNullKey() { if (size == 0) { return null;
} //key为null的Entry用于放在table[0]中,但是在table[0]冲突链中的Entry的key不一定为null
//所以需要遍历冲突链,查找key是否存在
for (Entry<K,V> e = table[0]; e != null; e = e.next) { if (e.key == null) return e.value;
} return null;
}final Entry<K,V> getEntry(Object key) { if (size == 0) { return null;
} int hash = (key == null) ? 0 : hash(key); //首先定位到索引在table中的位置
//然后遍历冲突链,查找key是否存在
for (Entry<K,V> e = table[indexFor(hash, table.length)];
e != null;
e = e.next) {
Object k; if (e.hash == hash &&
((k = e.key) == key || (key != null && key.equals(k)))) return e;
} return null;
}put操作(含update操作)
因为put操作有可能需要对HashMap进行resize,所以实现略复杂些
private void inflateTable(int toSize) { //辅助函数,用于填充HashMap到指定的capacity
// Find a power of 2 >= toSize
int capacity = roundUpToPowerOf2(toSize); //threshold为resize的阈值,超过后HashMap会进行resize,内容的entry会进行rehash
threshold = (int) Math.min(capacity * loadFactor, MAXIMUM_CAPACITY + 1);
table = new Entry[capacity];
initHashSeedAsNeeded(capacity);
}/**
* Associates the specified value with the specified key in this map.
* If the map previously contained a mapping for the key, the old
* value is replaced.
*/public V put(K key, V value) { if (table == EMPTY_TABLE) {
inflateTable(threshold);
} if (key == null) return putForNullKey(value); int hash = hash(key); int i = indexFor(hash, table.length); //这里的循环是关键
//当新增的key所对应的索引i,对应table[i]中已经有值时,进入循环体
for (Entry<K,V> e = table[i]; e != null; e = e.next) {
Object k; //判断是否存在本次插入的key,如果存在用本次的value替换之前oldValue,相当于update操作
//并返回之前的oldValue
if (e.hash == hash && ((k = e.key) == key || key.equals(k))) {
V oldValue = e.value;
e.value = value;
e.recordAccess(this); return oldValue;
}
} //如果本次新增key之前不存在于HashMap中,modCount加1,说明结构改变了
modCount++;
addEntry(hash, key, value, i); return null;
}void addEntry(int hash, K key, V value, int bucketIndex) { //如果增加一个元素会后,HashMap的大小超过阈值,需要resize
if ((size >= threshold) && (null != table[bucketIndex])) { //增加的幅度是之前的1倍
resize(2 * table.length);
hash = (null != key) ? hash(key) : 0;
bucketIndex = indexFor(hash, table.length);
}
createEntry(hash, key, value, bucketIndex);
}void createEntry(int hash, K key, V value, int bucketIndex) { //首先得到该索引处的冲突链Entries,有可能为null,不为null
Entry<K,V> e = table[bucketIndex]; //然后把新的Entry添加到冲突链的开头,也就是说,后插入的反而在前面(第一次还真没看明白)
//需要注意的是table[bucketIndex]本身并不存储节点信息,
//它就相当于是单向链表的头指针,数据都存放在冲突链中。
table[bucketIndex] = new Entry<>(hash, key, value, e);
size++;
}//下面看看HashMap是如何进行resize,庐山真面目就要揭晓了void resize(int newCapacity) {
Entry[] oldTable = table; int oldCapacity = oldTable.length; //如果已经达到最大容量,那么就直接返回
if (oldCapacity == MAXIMUM_CAPACITY) {
threshold = Integer.MAX_VALUE; return;
}
Entry[] newTable = new Entry[newCapacity]; //initHashSeedAsNeeded(newCapacity)的返回值决定了是否需要重新计算Entry的hash值
transfer(newTable, initHashSeedAsNeeded(newCapacity));
table = newTable;
threshold = (int)Math.min(newCapacity * loadFactor, MAXIMUM_CAPACITY + 1);
}/**
* Transfers all entries from current table to newTable.
*/void transfer(Entry[] newTable, boolean rehash) { int newCapacity = newTable.length; //遍历当前的table,将里面的元素添加到新的newTable中
for (Entry<K,V> e : table) { while(null != e) {
Entry<K,V> next = e.next; if (rehash) {
e.hash = null == e.key ? 0 : hash(e.key);
} int i = indexFor(e.hash, newCapacity);
e.next = newTable[i]; //最后这两句用了与put放过相同的技巧
//将后插入的反而在前面
newTable[i] = e;
e = next;
}
}
}/**
* Initialize the hashing mask value. We defer initialization until we
* really need it.
*/final boolean initHashSeedAsNeeded(int capacity) {
boolean currentAltHashing = hashSeed != 0;
boolean useAltHashing = sun.misc.VM.isBooted() &&
(capacity >= Holder.ALTERNATIVE_HASHING_THRESHOLD); //这里说明了,在hashSeed不为0或满足useAltHash时,会重算Entry的hash值
//至于useAltHashing的作用可以参考下面的链接
// http://stackoverflow.com/questions/29918624/what-is-the-use-of-holder-class-in-hashmap
boolean switching = currentAltHashing ^ useAltHashing; if (switching) {
hashSeed = useAltHashing
? sun.misc.Hashing.randomHashSeed(this)
: 0;
} return switching;
}remove操作
public V remove(Object key) {
Entry<K,V> e = removeEntryForKey(key); //可以看到删除的key如果存在,就返回其所对应的value
return (e == null ? null : e.value);
}final Entry<K,V> removeEntryForKey(Object key) { if (size == 0) { return null;
} int hash = (key == null) ? 0 : hash(key); int i = indexFor(hash, table.length); //这里用了两个Entry对象,相当于两个指针,为的是防治冲突链发生断裂的情况
//这里的思路就是一般的单向链表的删除思路
Entry<K,V> prev = table[i];
Entry<K,V> e = prev; //当table[i]中存在冲突链时,开始遍历里面的元素
while (e != null) {
Entry<K,V> next = e.next;
Object k; if (e.hash == hash &&
((k = e.key) == key || (key != null && key.equals(k)))) {
modCount++;
size--; if (prev == e) //当冲突链只有一个Entry时
table[i] = next; else
prev.next = next;
e.recordRemoval(this); return e;
}
prev = e;
e = next;
} return e;
}到现在为止,HashMap的增删改查都介绍完了。
一般而言,认为HashMap的这四种操作时间复杂度为O(1),因为它hash函数性质较好,保证了冲突发生的几率较小。
HashMap的序列化
介绍到这里,基本上算是把HashMap中一些核心的点讲完了,但还有个比较严重的问题:保存Entry的table数组为transient的,也就是说在进行序列化时,并不会包含该成员,这是为什么呢?
transient Entry<K,V>[] table = (Entry<K,V>[]) EMPTY_TABLE;
为了解答这个问题,我们需要明确下面事实:
Object.hashCode方法对于一个类的两个实例返回的是不同的哈希值
我们可以试想下面的场景:
我们在机器A上算出对象A的哈希值与索引,然后把它插入到HashMap中,然后把该HashMap序列化后,在机器B上重新算对象的哈希值与索引,这与机器A上算出的是不一样的,所以我们在机器B上get对象A时,会得到错误的结果。
所以说,当序列化一个HashMap对象时,保存Entry的table是不需要序列化进来的,因为它在另一台机器上是错误的。
因为这个原因,HashMap重现了writeObject与readObject 方法
private void writeObject(java.io.ObjectOutputStream s)
throws IOException{ // Write out the threshold, loadfactor, and any hidden stuff
s.defaultWriteObject(); // Write out number of buckets
if (table==EMPTY_TABLE) {
s.writeInt(roundUpToPowerOf2(threshold));
} else {
s.writeInt(table.length);
} // Write out size (number of Mappings)
s.writeInt(size); // Write out keys and values (alternating)
if (size > 0) { for(Map.Entry<K,V> e : entrySet0()) {
s.writeObject(e.getKey());
s.writeObject(e.getValue());
}
}
}private static final long serialVersionUID = 362498820763181265L;private void readObject(java.io.ObjectInputStream s)
throws IOException, ClassNotFoundException{ // Read in the threshold (ignored), loadfactor, and any hidden stuff
s.defaultReadObject(); if (loadFactor <= 0 || Float.isNaN(loadFactor)) { throw new InvalidObjectException("Illegal load factor: " +
loadFactor);
} // set other fields that need values
table = (Entry<K,V>[]) EMPTY_TABLE; // Read in number of buckets
s.readInt(); // ignored.
// Read number of mappings
int mappings = s.readInt(); if (mappings < 0) throw new InvalidObjectException("Illegal mappings count: " +
mappings); // capacity chosen by number of mappings and desired load (if >= 0.25)
int capacity = (int) Math.min(
mappings * Math.min(1 / loadFactor, 4.0f), // we have limits...
HashMap.MAXIMUM_CAPACITY); // allocate the bucket array;
if (mappings > 0) {
inflateTable(capacity);
} else {
threshold = capacity;
}
init(); // Give subclass a chance to do its thing.
// Read the keys and values, and put the mappings in the HashMap
for (int i = 0; i < mappings; i++) {
K key = (K) s.readObject();
V value = (V) s.readObject();
putForCreate(key, value);
}
}private void putForCreate(K key, V value) { int hash = null == key ? 0 : hash(key); int i = indexFor(hash, table.length); /**
* Look for preexisting entry for key. This will never happen for
* clone or deserialize. It will only happen for construction if the
* input Map is a sorted map whose ordering is inconsistent w/ equals.
*/
for (Entry<K,V> e = table[i]; e != null; e = e.next) {
Object k; if (e.hash == hash &&
((k = e.key) == key || (key != null && key.equals(k)))) {
e.value = value; return;
}
}
createEntry(hash, key, value, i);
}简单来说,在序列化时,针对Entry的key与value分别单独序列化,当反序列化时,再单独处理即可。
总结
在总结完HashMap后,发现这里面一些核心的东西,像哈希表的冲突解决,都是算法课上学到,不过由于“年代久远”,已经忘得差不多了,我觉得忘
一方面是由于时间久不用
另一方面是由于本身没理解好
平时多去思考,这样在遇到一些性能问题时也好排查。
还有一点就是我们在分析某些具体类或方法时,不要花太多时间一些细枝末节的边界条件上,这样很得不偿失,倒不是说这么边界条件不重要,程序的bug往往就是边界条件没考虑周全导致的。
只是说我们可以在理解了这个类或方法的总体思路后,再来分析这些边界条件。
如果一开始就分析,那真是丈二和尚——摸不着头脑了,随着对它工作原理的加深,才有可能理解这些边界条件的场景。
共同学习,写下你的评论
评论加载中...
作者其他优质文章