生命周期
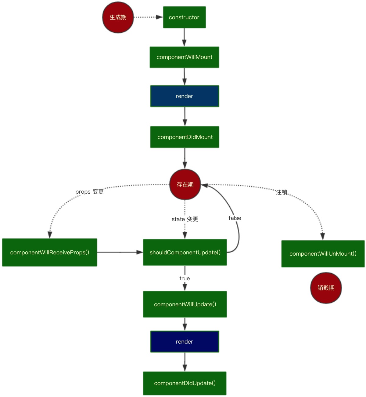
先来回顾 React 的生命周期,用流程图表示如下:
该流程图比较清晰地呈现了 react 的生命周期。其分为 3 个阶段 —— 生成期,存在期,销毁期。
因为生命周期钩子函数存在于自定义组件中,将之前 _render 函数作些调整如下:
// 原来的 _render 函数,为了将职责拆分得更细,将 virtual dom 转为 real dom 的函数单独抽离出来function vdomToDom(vdom) { if (_.isFunction(vdom.nodeName)) { // 为了更加方便地书写生命周期逻辑,将解析自定义组件逻辑和一般 html 标签的逻辑分离开
const component = createComponent(vdom) // 构造组件
setProps(component) // 更改组件 props
renderComponent(component) // 渲染组件,将 dom 节点赋值到 component
return component.base // 返回真实 dom
}
...
}我们可以在 setProps 函数内(渲染前)加入 componentWillMount,componentWillReceiveProps 方法,setProps 函数如下:
function setProps(component) { if (component && component.componentWillMount) {
component.componentWillMount()
} else if (component.base && component.componentWillReceiveProps) {
component.componentWillReceiveProps(component.props) // 后面待实现
}
}而后我们在 renderComponent 函数内加入 componentDidMount、shouldComponentUpdate、componentWillUpdate、componentDidUpdate 方法
function renderComponent(component) { if (component.base && component.shouldComponentUpdate) { const bool = component.shouldComponentUpdate(component.props, component.state) if (!bool && bool !== undefined) { return false // shouldComponentUpdate() 返回 false,则生命周期终止
}
} if (component.base && component.componentWillUpdate) {
component.componentWillUpdate()
} const rendered = component.render() const base = vdomToDom(rendered) if (component.base && component.componentDidUpdate) {
component.componentDidUpdate()
} else if (component && component.componentDidMount) {
component.componentDidMount()
} if (component.base && component.base.parentNode) { // setState 进入此逻辑
component.base.parentNode.replaceChild(base, component.base)
}
component.base = base // 标志符}测试生命周期
测试如下用例:
class A extends Component {
componentWillReceiveProps(props) { console.log('componentWillReceiveProps')
}
render() { return ( <div>{this.props.count}</div>
)
}
}class B extends Component { constructor(props) { super(props) this.state = {
count: 1
}
}
componentWillMount() { console.log('componentWillMount')
}
componentDidMount() { console.log('componentDidMount')
}
shouldComponentUpdate(nextProps, nextState) { console.log('shouldComponentUpdate', nextProps, nextState) return true
}
componentWillUpdate() { console.log('componentWillUpdate')
}
componentDidUpdate() { console.log('componentDidUpdate')
}
click() { this.setState({
count: ++this.state.count
})
}
render() { console.log('render') return ( <div>
<button onClick={this.click.bind(this)}>Click Me!</button>
<A count={this.state.count} />
</div>
)
}
}
ReactDOM.render( <B />,
document.getElementById('root')
)页面加载时输出结果如下:
componentWillMountrender componentDidMount
点击按钮时输出结果如下:
shouldComponentUpdatecomponentWillUpdate render componentDidUpdate
diff 的实现
在 react 中,diff 实现的思路是将新老 virtual dom 进行比较,将比较后的 patch(补丁)渲染到页面上,从而实现局部刷新;本文借鉴了 preact 和 simple-react 中的 diff 实现,总体思路是将旧的 dom 节点和新的 virtual dom 节点进行了比较,根据不同的比较类型(文本节点、非文本节点、自定义组件)调用相应的逻辑,从而实现页面的局部渲染。代码总体结构如下:
/**
* 比较旧的 dom 节点和新的 virtual dom 节点:
* @param {*} oldDom 旧的 dom 节点
* @param {*} newVdom 新的 virtual dom 节点
*/function diff(oldDom, newVdom) {
... if (_.isString(newVdom)) { return diffTextDom(oldDom, newVdom) // 对比文本 dom 节点
} if (oldDom.nodeName.toLowerCase() !== newVdom.nodeName) {
diffNotTextDom(oldDom, newVdom) // 对比非文本 dom 节点
} if (_.isFunction(newVdom.nodeName)) { return diffComponent(oldDom, newVdom) // 对比自定义组件
}
diffAttribute(oldDom, newVdom) // 对比属性
if (newVdom.children.length > 0) {
diffChild(oldDom, newVdom) // 遍历对比子节点
} return oldDom
}下面根据不同比较类型实现相应逻辑。
对比文本节点
首先进行较为简单的文本节点的比较,代码如下:
// 对比文本节点function diffTextDom(oldDom, newVdom) { let dom = oldDom if (oldDom && oldDom.nodeType === 3) { // 如果老节点是文本节点
if (oldDom.textContent !== newVdom) { // 这里一个细节:textContent/innerHTML/innerText 的区别
oldDom.textContent = newVdom
}
} else { // 如果旧 dom 元素不为文本节点
dom = document.createTextNode(newVdom) if (oldDom && oldDom.parentNode) {
oldDom.parentNode.replaceChild(dom, oldDom)
}
} return dom
}对比非文本节点
对比非文本节点,其思路为将同层级的旧节点替换为新节点,代码如下:
// 对比非文本节点function diffNotTextDom(oldDom, newVdom) { const newDom = document.createElement(newVdom.nodeName);
[...oldDom.childNodes].map(newDom.appendChild) // 将旧节点下的元素添加到新节点下
if (oldDom && oldDom.parentNode) {
oldDom.parentNode.replaceChild(oldDom, newDom)
}
}对比自定义组件
对比自定义组件的思路为:如果新老组件不同,则直接将新组件替换老组件;如果新老组件相同,则将新组件的 props 赋到老组件上,然后再对获得新 props 前后的老组件做 diff 比较。代码如下:
// 对比自定义组件function diffComponent(oldDom, newVdom) { if (oldDom._component && (oldDom._component.constructor !== newVdom.nodeName)) { // 如果新老组件不同,则直接将新组件替换老组件
const newDom = vdomToDom(newVdom)
oldDom._component.parentNode.insertBefore(newDom, oldDom._component)
oldDom._component.parentNode.removeChild(oldDom._component)
} else {
setProps(oldDom._component, newVdom.attributes) // 如果新老组件相同,则将新组件的 props 赋到老组件上
renderComponent(oldDom._component) // 对获得新 props 前后的老组件做 diff 比较(renderComponent 中调用了 diff)
}
}遍历对比子节点
遍历对比子节点的策略有两个:一是只比较同层级的节点,二是给节点加上 key 属性。它们的目的都是降低空间复杂度。代码如下:
// 对比子节点function diffChild(oldDom, newVdom) { const keyed = {} const children = [] const oldChildNodes = oldDom.childNodes for (let i = 0; i < oldChildNodes.length; i++) { if (oldChildNodes[i].key) { // 将含有 key 的节点存进对象 keyed
keyed[oldChildNodes[i].key] = oldChildNodes[i]
} else { // 将不含有 key 的节点存进数组 children
children.push(oldChildNodes[i])
}
} const newChildNodes = newVdom.children let child for (let i = 0; i < newChildNodes.length; i++) { if (keyed[newChildNodes[i].key]) { // 对应上面存在 key 的情形
child = keyed[newChildNodes[i].key]
keyed[newChildNodes[i].key] = undefined
} else { // 对应上面不存在 key 的情形
for (let j = 0; j < children.length; j++) { if (isSameNodeType(children[i], newChildNodes[i])) { // 如果不存在 key,则优先找到节点类型相同的元素
child = children[i]
children[i] = undefined
break
}
}
}
diff(child, newChildNodes[i]) // 递归比较
}
}测试
在生命周期的小节中,componentWillReceiveProps 方法还未跑通,稍加修改 setProps 函数即可:
/**
* 更改属性,componentWillMount 和 componentWillReceiveProps 方法
*/function setProps(component, attributes) { if (attributes) {
component.props = attributes // 这段逻辑对应上文自定义组件比较中新老组件相同时 setProps 的逻辑
} if (component && component.base && component.componentWillReceiveProps) {
component.componentWillReceiveProps(component.props)
} else if (component && component.componentWillMount) {
component.componentWillMount()
}
}来测试下生命周期小节中最后的测试用例:
生命周期测试
diff 测试
作者:牧云云
出处:http://www.cnblogs.com/MuYunyun/"
共同学习,写下你的评论
评论加载中...
作者其他优质文章


