每个设计模式写了一个例子,同时也上传了xmind和图片!偷偷报告下,github上的图片更加的清晰!可以把项目fork到本地,顺带来个小星星。
创建型模式,共五种:工厂方法模式、抽象工厂模式、单例模式、建造者模式、原型模式。
结构型模式,共七种:适配器模式、装饰器模式、代理模式、外观模式、桥接模式、组合模式、享元模式。
行为型模式,共十一种:策略模式、模板方法模式、观察者模式、迭代子模式、责任链模式、
命令模式、备忘录模式、状态模式、访问者模式、中介者模式、解释器模式。
正如《设计模式》的作者GoF(《Design Patterns: Elements of Reusable Object-Oriented Software》(即后述《设计模式》一书),由 Erich Gamma、Richard Helm、Ralph Johnson 和 John Vlissides 合著(Addison-Wesley,1995)。这几位作者常被称为"四人组(Gang of Four)对访问者模式的描述:大多数情况下,你并需要使用访问者模式,但是当你一旦需要使用它时,那你就是真的需要它了。当然这只是针对真正的大牛而言。在现实情况下(至少是我所处的环境当中),很多人往往沉迷于设计模式,他们使用一种设计模式时, 从来不去认真考虑所使用的模式是否适合这种场景,而往往只是想展示一下自己对面向对象设计的驾驭能力。编程时有这种心理,往往会发生滥用设计模式的情况。所以,在学习设计模式时,一定要理解模式的适用性。必须做到使用一种模式是因为了解它的优点, 不使用一种模式是因为了解它的弊端;而不是使用一种模式是因为不了解它的弊端,不使用一种模式是因为不了解它的优点。
行为型模式start 共十一种
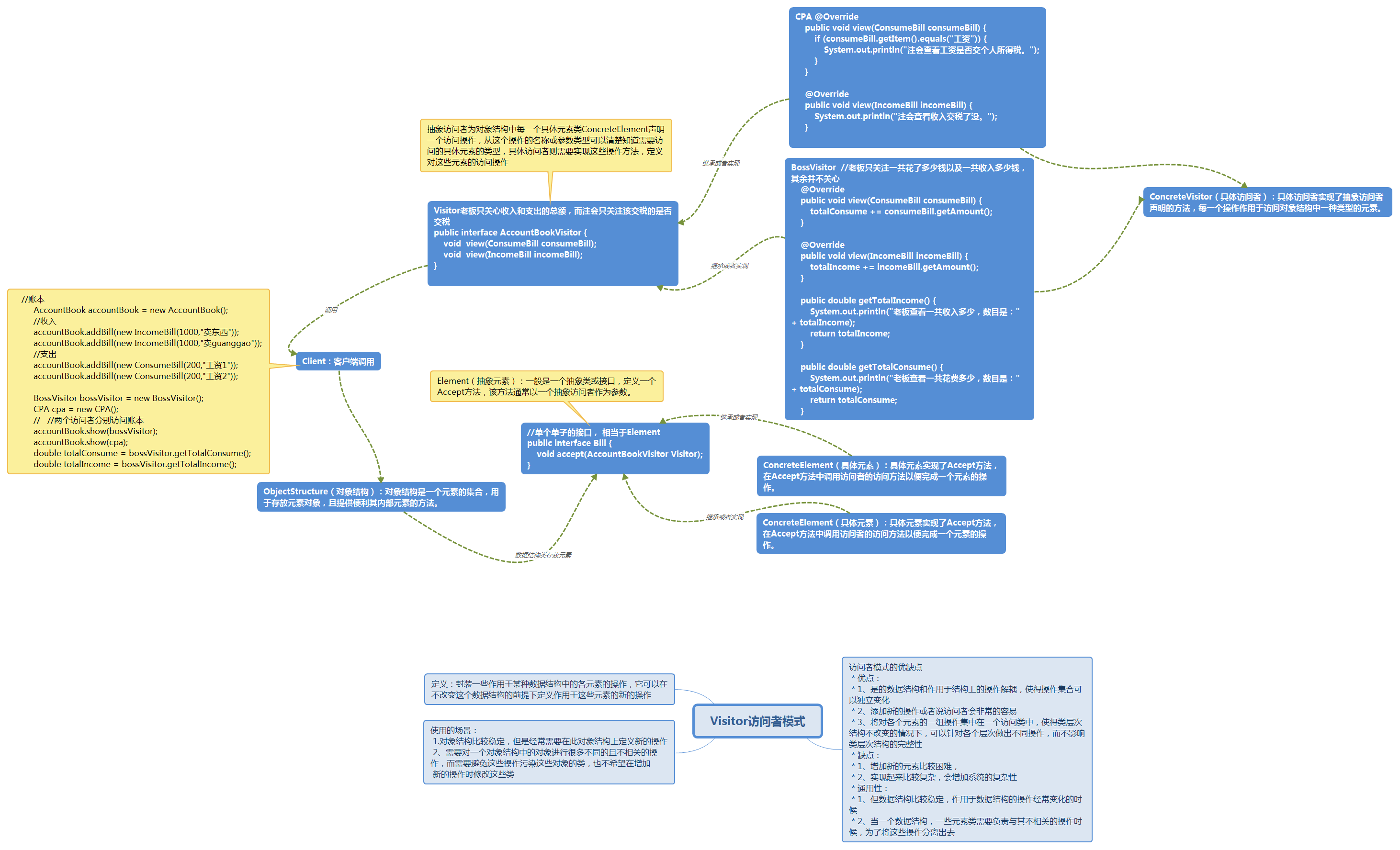
Visitor访问者模式
State 状态模式
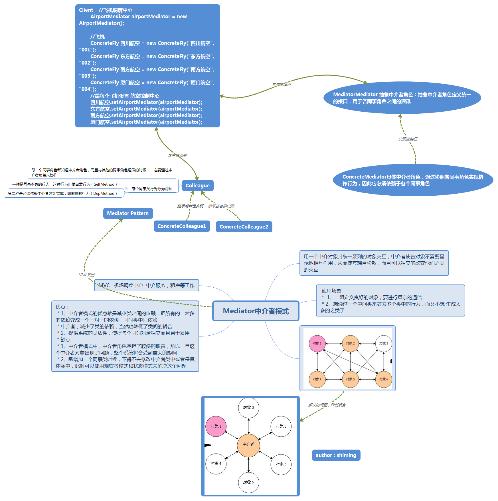
Mediator中介者模式
Strategy策略模式
Expression解释器模式
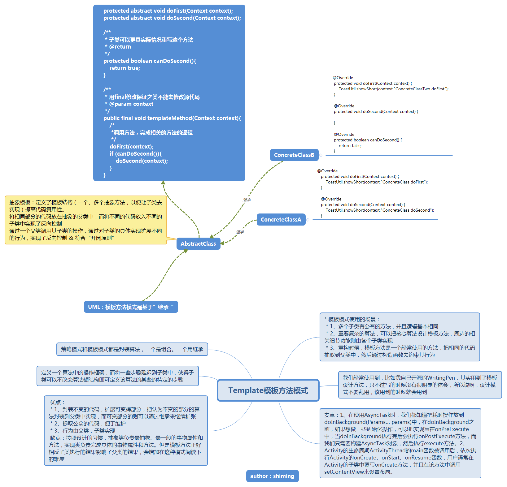
Template模板方法模式
Observer观察者模式
Iterator迭代子模式
ChainOfResponsibility责任链模式
CommandPattern命令模式
Memento备忘录模式
行为型模式end
创建型模式start?共五种,我把抽象工厂和工厂模式合在一起了
BuildPattern建造者模式
Factory工厂模式
Prototype原型模式
Singleton单利模式
创建型模式end
结构型模式start 共七种
Proxy代理模式
Adapter适配器模式
Bridge桥接模式
Facade外观模式
FlyWeight享元模式
Decorator装饰者模式
Composite组合模式
结构型模式start end
共同学习,写下你的评论
评论加载中...
作者其他优质文章






















