前言
SqlSession是Mybatis最重要的构建之一,可以简单的认为Mybatis一系列的配置目的是生成类似 JDBC生成的Connection对象的SqlSession对象,这样才能与数据库开启“沟通”,通过SqlSession可以实现增删改查(当然现在更加推荐是使用Mapper接口形式),那么它是如何执行实现的,这就是本篇博文所介绍的东西,其中会涉及到简单的源码讲解。
了解SqlSession的运作原理是学习Mybatis插件的必经之路,因为Mybatis的插件会在SqlSession运行过程中“插入”运行,如果没有很好理解的话,Mybatis插件可能会覆盖相应的源码造成严重的问题。鉴于此,本篇博文尽量详细介绍SqlSession运作原理!
建议:在我之前的博文《Mybatis缓存(1)--------系统缓存及简单配置介绍》中介绍到SqlSession的产生过程,可以先理解后再读此博文可能会更加好理解!
注:本篇博文也是我最近真正理解Mybatis才开始编写的,可能有些地方不太准确,如果有错误之处敬请指出,另外创作不易,望转载告之,谢谢!
参数资料:《深入浅出Mybatis基础原理与实践》(我这里只有电子版PDF,需要的朋友可以联系我)
1、SqlSession简单介绍
(1)SqlSession简单原理介绍
SqlSession提供select/insert/update/delete方法,在旧版本中使用使用SqlSession接口的这些方法,但是新版的Mybatis中就会建议使用Mapper接口的方法。
映射器其实就是一个动态代理对象,进入到MapperMethod的execute方法就能简单找到SqlSession的删除、更新、查询、选择方法,从底层实现来说:通过动态代理技术,让接口跑起来,之后采用命令模式,最后还是采用了SqlSession的接口方法(getMapper()方法等到Mapper)执行SQL查询(也就是说Mapper接口方法的实现底层还是采用SqlSession接口方法实现的)。
注:以上虽然只是简单的描述,但实际上源码相对复杂,下面将结合源码进行简单的介绍!
(2)SqlSession重要的四个对象
1)Execute:调度执行StatementHandler、ParmmeterHandler、ResultHandler执行相应的SQL语句;
2)StatementHandler:使用数据库中Statement(PrepareStatement)执行操作,即底层是封装好了的prepareStatement;
3)ParammeterHandler:处理SQL参数;
4)ResultHandler:结果集ResultSet封装处理返回。
2、SqlSession四大对象
(1)Execute执行器:
执行器起到至关重要的作用,它是真正执行Java与数据库交互的东西,参与了整个SQL查询执行过程中。
1)主要有三种执行器:简易执行器SIMPLE(不配置就是默认执行器)、REUSE是一种重用预处理语句、BATCH批量更新、批量专用处理器
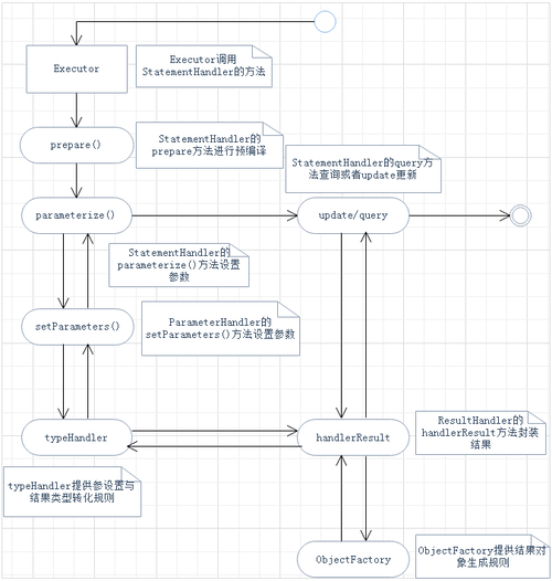
package org.apache.ibatis.session; /** * @author Clinton Begin */ public enum ExecutorType { SIMPLE, REUSE, BATCH }2)执行器作用:Executor会先调用StatementHandler的prepare()方法预编译SQL语句,同时设置一些基本的运行参数,然后调用StatementHandler的parameterize()方法(实际上是启用了ParameterHandler设置参数)设置参数,resultHandler再组装查询结果返回调用者完成一次查询完成预编译,简单总结起来就是即先预编译SQL语句,之后设置参数(跟JDBC的prepareStatement过程类似)最后如果有查询结果就会组装返回。
首先,以SimpleExecutor为例,查看源码我们得到如下几点重要知识点:
第一:Executor通过Configuration对象中newExecutor()方法中选择相应的执行器生成
public Executor newExecutor(Transaction transaction, ExecutorType executorType) { executorType = executorType == null ? defaultExecutorType : executorType; executorType = executorType == null ? ExecutorType.SIMPLE : executorType; Executor executor; if (ExecutorType.BATCH == executorType) { executor = new BatchExecutor(this, transaction); } else if (ExecutorType.REUSE == executorType) { executor = new ReuseExecutor(this, transaction); } else { executor = new SimpleExecutor(this, transaction); } if (cacheEnabled) { executor = new CachingExecutor(executor); } executor = (Executor) interceptorChain.pluginAll(executor); return executor; }(注:最后interceptorChain.pluginAll()中执行层层动态代理,最后在可以在调用真正的Executor前可以修改插件代码,这也就是为什么学会Mybatis的插件必须要知道SqlSession的运行过程)
第二:在执行器中StatementHandler是根据Configuration构建的
public SimpleExecutor(Configuration configuration, Transaction transaction) { super(configuration, transaction); } @Override public int doUpdate(MappedStatement ms, Object parameter) throws SQLException { Statement stmt = null; try { Configuration configuration = ms.getConfiguration(); StatementHandler handler = configuration.newStatementHandler(this, ms, parameter, RowBounds.DEFAULT, null, null); stmt = prepareStatement(handler, ms.getStatementLog()); return handler.update(stmt); } finally { closeStatement(stmt); } }第三:Executor会执行StatementHandler的prepare()方法进行预编译---->填入connection对象等参数---->再调用parameterize()方法设置参数---->完成预编译
private Statement prepareStatement(StatementHandler handler, Log statementLog) throws SQLException { Statement stmt; Connection connection = getConnection(statementLog); stmt = handler.prepare(connection, transaction.getTimeout()); handler.parameterize(stmt); return stmt; }总结以上绘制简单思维图如下:
(2)StatementHanlder数据库会话器
1)作用:简单来说就是专门处理数据库会话。详细来说就是进行预编译并且调用ParameterHandler的setParameters()方法设置参数。
2)数据库会话器主要有三种:SimpleStatementHandler、PrepareStatementHandler、CallableStatementHandler,分别对应Executor的三种执行器(SIMPLE、REUSE、BATCH)
我们从上述Executor的prepareStatement()方法中调用了StatementHandler的parameterize()开始一步步地查看源码,如下得到几点重要的知识点:
第一:StatementHandler的生成是由Configuration方法中newStatementHandler()方法生成的,但是正在创建的是实现了StatementHandler接口的RoutingStatementHandler对象
public StatementHandler newStatementHandler(Executor executor, MappedStatement mappedStatement, Object parameterObject,
RowBounds rowBounds, ResultHandler resultHandler, BoundSql boundSql) { StatementHandler statementHandler = new RoutingStatementHandler(executor, mappedStatement, parameterObject, rowBounds, resultHandler, boundSql); statementHandler = (StatementHandler) interceptorChain.pluginAll(statementHandler); return statementHandler; }第二:RoutingStatementHandler的通过适配器模式找到对应(根据上下文)的StatementHandler执行的,并且有SimpleStatementHandler、PrepareStatementHandler、CallableStatementHandler,分别对应Executor的三种执行器(SIMPLE、REUSE、BATCH)
public RoutingStatementHandler(Executor executor, MappedStatement ms, Object parameter, RowBounds rowBounds, ResultHandler resultHandler, BoundSql boundSql) { switch (ms.getStatementType()) { case STATEMENT: delegate = new SimpleStatementHandler(executor, ms, parameter, rowBounds, resultHandler, boundSql); break; case PREPARED: delegate = new PreparedStatementHandler(executor, ms, parameter, rowBounds, resultHandler, boundSql); break; case CALLABLE: delegate = new CallableStatementHandler(executor, ms, parameter, rowBounds, resultHandler, boundSql); break; default: throw new ExecutorException("Unknown statement type: " + ms.getStatementType()); }之后主要以PrepareStatementHandler为例,我们观察到:它是实现BaseStatementHandler接口的,最后BaseStatementHandler又是实现StatementHandler接口的
public class PreparedStatementHandler extends BaseStatementHandler ...... public abstract class BaseStatementHandler implements StatementHandler
它主要有三种方法:prepare、parameterize和query,我们查看源码:
第三:在BaseStatementHandler中重写prepare()方法,instantiateStatement()方法完成预编译,之后设置一些基础配置(获取最大行数,超时)
@Override public Statement prepare(Connection connection, Integer transactionTimeout) throws SQLException { ErrorContext.instance().sql(boundSql.getSql()); Statement statement = null; try { statement = instantiateStatement(connection); setStatementTimeout(statement, transactionTimeout); setFetchSize(statement); return statement; } catch (SQLException e) { closeStatement(statement); throw e; } catch (Exception e) { closeStatement(statement); throw new ExecutorException("Error preparing statement. Cause: " + e, e); } }第四:instantiateStatement()预编译实际上也是使用了JDBC的prepareStatement()完成预编译
@Override protected Statement instantiateStatement(Connection connection) throws SQLException { String sql = boundSql.getSql(); if (mappedStatement.getKeyGenerator() instanceof Jdbc3KeyGenerator) { String[] keyColumnNames = mappedStatement.getKeyColumns(); if (keyColumnNames == null) { return connection.prepareStatement(sql, PreparedStatement.RETURN_GENERATED_KEYS); } else { return connection.prepareStatement(sql, keyColumnNames); } } else if (mappedStatement.getResultSetType() != null) { return connection.prepareStatement(sql, mappedStatement.getResultSetType().getValue(), ResultSet.CONCUR_READ_ONLY); } else { return connection.prepareStatement(sql); } }第五:在prepareStatement中重写parameterize()方法。prepare()预编译完成之后,Executor会调用parameterize()方法(在上面的Executor部分中已经做了介绍),实际上是调用ParameterHandler的setParameters()方法
@Override public void parameterize(Statement statement) throws SQLException { parameterHandler.setParameters((PreparedStatement) statement); }(3)ParameterHandler参数处理器
作用:对预编译中参数进行设置,如果有配置typeHandler,自然会对注册的typeHandler对参数进行处理
查看并学习源码,得到以下几点重要知识点:
第一:Mybatis提供了ParamterHandler的默认实现类DefalutParameterHandler
public interface ParameterHandler { Object getParameterObject(); void setParameters(PreparedStatement ps) throws SQLException; }(其中:getParameterObject是返回参数对象,setParameters()是设置预编译参数)
第二:从parameterObject中取到参数,然后使用typeHandler(注册在Configuration中)进行参数处理:
@Override public void setParameters(PreparedStatement ps) { ErrorContext.instance().activity("setting parameters").object(mappedStatement.getParameterMap().getId()); List<ParameterMapping> parameterMappings = boundSql.getParameterMappings(); if (parameterMappings != null) { for (int i = 0; i < parameterMappings.size(); i++) { ParameterMapping parameterMapping = parameterMappings.get(i); if (parameterMapping.getMode() != ParameterMode.OUT) { Object value; String propertyName = parameterMapping.getProperty(); if (boundSql.hasAdditionalParameter(propertyName)) { // issue #448 ask first for additional params value = boundSql.getAdditionalParameter(propertyName); } else if (parameterObject == null) { value = null; } else if (typeHandlerRegistry.hasTypeHandler(parameterObject.getClass())) { value = parameterObject; } else { MetaObject metaObject = configuration.newMetaObject(parameterObject); value = metaObject.getValue(propertyName); } TypeHandler typeHandler = parameterMapping.getTypeHandler(); JdbcType jdbcType = parameterMapping.getJdbcType(); if (value == null && jdbcType == null) { jdbcType = configuration.getJdbcTypeForNull(); } try { typeHandler.setParameter(ps, i + 1, value, jdbcType); } catch (TypeException e) { throw new TypeException("Could not set parameters for mapping: " + parameterMapping + ". Cause: " + e, e); } catch (SQLException e) { throw new TypeException("Could not set parameters for mapping: " + parameterMapping + ". Cause: " + e, e); } } } } }(4)ResultSetHandler结果集处理器
作用:很简单,就是组装结果返回结果集
第一:ResultSetHandler接口,handlerResultSets()是包装并返回结果集的,handleOutputParameters()是处理存储过程输出参数的
public interface ResultSetHandler { <E> List<E> handleResultSets(Statement stmt) throws SQLException; <E> Cursor<E> handleCursorResultSets(Statement stmt) throws SQLException; void handleOutputParameters(CallableStatement cs) throws SQLException;第二:Mybatis提供了默认的ResultSetHandler实现类DefaultResultSetHandler,其中重点是handlerResultSets()的实现,但是其实现过程比较复杂,这里不过多介绍(emmmmm....个人目前能力还达理解,仍需努力)
第三:在Executor中doQuery()方法返回了封装的结果集
@Override public <E> List<E> doQuery(MappedStatement ms, Object parameter, RowBounds rowBounds, ResultHandler resultHandler, BoundSql boundSql) throws SQLException { Statement stmt = null; try { Configuration configuration = ms.getConfiguration(); StatementHandler handler = configuration.newStatementHandler(wrapper, ms, parameter, rowBounds, resultHandler, boundSql); stmt = prepareStatement(handler, ms.getStatementLog()); return handler.<E>query(stmt, resultHandler); } finally { closeStatement(stmt); } }第四:实际上是返回结果是调用了resultSetHandler的handleResultSets()方法
@Override public <E> List<E> query(Statement statement, ResultHandler resultHandler) throws SQLException { PreparedStatement ps = (PreparedStatement) statement; ps.execute(); return resultSetHandler.<E> handleResultSets(ps); }3、SqlSession运行总结
(1)文字总结
SqlSession的运行主要是依靠Executor执行器调用(调度)StatementHandler、parameterHanlder、ResultSetHandler,Executor首先通过创建StamentHandler执行预编译并设置参数运行,而整个过程需要如下几步才能完成:
private Statement prepareStatement(StatementHandler handler, Log statementLog) throws SQLException { Statement stmt; Connection connection = getConnection(statementLog); stmt = handler.prepare(connection, transaction.getTimeout()); handler.parameterize(stmt); return stmt; }1)prepare预编译SQL
由适配模式生成的RoutingStatementHandler根据上下文选择生成三种相应的XXXStatementHandler;
在生成的XXXStatementHandler内部instantiateStatement()方法执行底层JDBC的prepareStatement()方法完成预编译
2)parameterize设置参数
默认是DefaultParameterHandler(实现了parameterHandler接口)中setParameter()方法完成参数配置,其中参数从ParameterObject中取出,交给typeHandler处理
3)doUpdate/doQuery执行SQL
返回的结果通过默认的DefaultResultSetHandler(实现了ResultSetHandler接口)封装
(2)运行图总结
1)SqlSession内部总运行图

2)prepare()方法运行图: 3)parameterize()方法运行图

原文出处:https://www.cnblogs.com/jian0110/p/9452592.html
共同学习,写下你的评论
评论加载中...
作者其他优质文章




