踏入前端,步入玄学
17年底至18年初附带做了vue的一些框架搭建,中途断断续续用了部分vue,时隔几个月后的工作又拾起vue,对于一些原理性的知识淡忘了,正值这段时间使用中遇到了一些坑,又拨了部分代码出来温习温习。
正式进入大前端,新同事称谓的玄学...
读在最前面:
1、本文根据问题,讲述大致 Vue虚拟Dom Diff 思路、数据响应式机制相关,源码版本 Vue.js v2.5.17-beta.0
2、知识点:vue virtual dom diff、 observe 、 watch、render ,各知识点暂不深入剖析
3、阅读本文,读者应了解Vue有一定的前端基础,知道一些名词概念如:render、vnode、virtual dom
4、本文先引出问题及原理,然后单用2个实现给出详情解析
4、v-if案例解析(element-ui form-item表单无法验证问题剖析 )(问1)
5、watch案例解析(element-ui el-select 无法选中问题剖析)(问2)
直接甩疑问案例,Fire!
问1:当v-if为true时,会重新渲染相关dom节点吗?
问题来源(element-ui form-item表单无法验证问题剖析)
| 1 | <child v-if="true"><child> | 
答:会!(什么??? 难道v-if 为true不应该一直坚强到最后吗,是什么让她如此虚弱)
涉及 知识点 vue virtual dom diff
问题原理:
前言:vue2 引入了虚拟dom,即如果使用.vue的模板方式书写,会首先编译为render函数,生成vnode,每次数据变更后,会在nexttick中进行新老vnode对比进行patch操作
1、对比前后 vnode对象相同颜色的节点进行同层级对比 ,如下图
 
2、我们挑选黄色节点说明:0、1、2标识节点序号 , 头、尾 分别代表节点的头部和节点的尾部
对比序号从0、0(分别对应老节点序号0,新节点序号0)开始 ,每一次循环对比一个节点数据(使用sameVNode方法判断,见下面代码示例,源码5858行),新老对比范围为 ,老(0-2)新(0-2)
(1)头头,即老0->新0 如果一致,则新老开始节点 序号 +1 同时,跳出循环 ,开始下一个循环对比 新老对比范围为 ,老(1-2)新(1-2)
(2)尾尾,即老2->新2 如果一致,则新老结束节点 序号 -1 同时,跳出循环 ,开始下一个循环对比 新老对比范围为 ,老(0-1)新(0-1)
(3)头尾,即老0->新2 如果一致,则老开始节点 序号 +1,新结束节点序号-1 同时,跳出循环 ,开始下一个循环对比 新老对比范围为 ,老(1-2)新(0-1)
(4)尾头,即老2->新0 如果一致,则老结束节点 序号 -1 ,新开始节点序号+1 同时,跳出循环 ,开始下一个循环对比 新老对比范围为 ,老(0-1)新(1-2)
(5)用新节点去未遍历过的的老节点中查找
(6)老节点全部遍历完或新节点全部遍历完,则退出大循环(对未遍历到的老节点执行删除操作,对未遍历到的新节点执行新增操作)
| 12345678910111213141516 | function sameVnode (a, b) {  return(    a.key === b.key && (      (        a.tag === b.tag &&        a.isComment === b.isComment &&        isDef(a.data) === isDef(b.data) &&        sameInputType(a, b)      ) || (        isTrue(a.isAsyncPlaceholder) &&        a.asyncFactory === b.asyncFactory &&        isUndef(b.asyncFactory.error)      )    )  )}   | 
大致如图:
问2:子组件中明明有watch value,为什么this.$emit('input', 888);没有触发watch回调,反而在父组件data数据变化后触发回调?
问题来源(element-ui el-select 无法选中问题剖析)
| 1234567891011121314151617 | <child v-model="b"></child> // b在父组件中没有初始化,即没有执行父组件的observevarchild = Vue.extend({  template: '<p>数据响应及render相关-案例说明</p>',  props: {    value: {      required: true    }  },  mounted() {    this.$emit('input', 888);  },  watch: {    value(val, oldVal) {      console.log(val, oldVal, 'child')    }  }}); | 
涉及 知识点 observe、render、watch
问题原理:
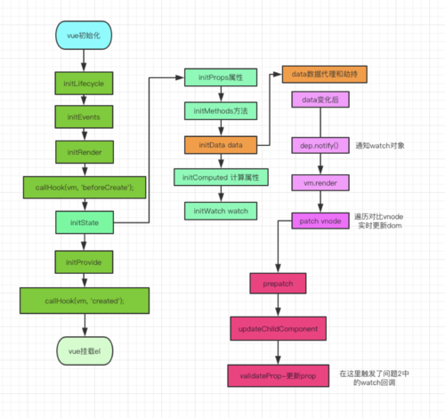
1、vue实例在生成时,会经历比较漫长的初始化过程如:初始化事件、渲染器、注入器、数据代理\劫持等等
2、v-model指令为被默认构造 :value="b" @input="b = xxx" (此处b为上面代码中v-model="b"),执行this.$emit('input', 888),会更新b的值
3、每次data数据变化的时候,会收集watcher进入一个队列,队列中收集了所有此时刻周期中有相关变化形成queueWatcher,在下一个时间周期中进行数据响应更新 flushSchedulerQueue,并执行render 、patch
4、在render中会进行新老vnode patch,在更新过程中会执行node的prepatch(源码5938行)操作,其中会执行updateChildComponent -> validateProp 从而更新了 value的值,从而进入了watch回调
大致如图:
原文出处:https://www.cnblogs.com/teamblog/p/9565233.html
共同学习,写下你的评论
评论加载中...
作者其他优质文章
 
                 
            


 
			 
					 
					