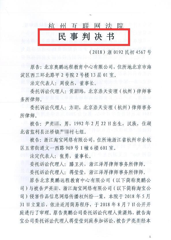
律师传来捷报,打击盗版郭某、尹某案件民事判决书已下,赔偿金额均35000元。维权工作一直快马加鞭地持续进行,公司和律师达成共识,未来将加大投入多频次取证、大批量起诉,不惜一切代价让盗版分子落网!
慕课网将加大追查打击盗版的力度,维护公司的权利,坚决捍卫慕课网用户权益不受侵犯!如果用户发现有盗版行为,欢迎随时联系我们举报,将非常感谢。
对于购买非法盗版视频的用户,不仅自己的正常权利得不到保护,我们在追究盗版售卖者的同时,也会连带追究用户的侵权责任。
举报邮箱:kf@imooc.com
————正义可能会迟到,但绝对不会缺席!!!




点击查看更多内容
24人点赞
评论
共同学习,写下你的评论
评论加载中...
作者其他优质文章
正在加载中
感谢您的支持,我会继续努力的~
扫码打赏,你说多少就多少
赞赏金额会直接到老师账户
支付方式
打开微信扫一扫,即可进行扫码打赏哦
