问题导读:
Gobblin的架构设计是怎样的?
Gobblin拥有哪些组建,如何实现可扩展?
Gobblin采集执行流程的过程?
前面我们介绍Gobblin是用来整合各种数据源的通用型ETL框架,在某种意义上,各种数据都可以在这里“一站式”的解决ETL整个过程,专为大数据采集而生,易于操作和监控,提供流式抽取支持。
号称整合各种数据源“一站式”解决ETL整个过程的架构到底是怎样的呢?没图说个X。
Gobblin架构图
从Gobblin的架构图来看,Gobblin的功能真的是非常的全。底层支持三种部署方式,分别是standalone,mapreduce,mapreduce on yarn。可以方便快捷的与Hadoop进行集成,上层有运行时任务调度和状态管理层,可以与Oozie,Azkaban进行整合,同时也支持使用Quartz来调度(standalone模式默认使用Quartz进行调度)。对于失败的任务还拥有多种级别的重试机制,可以充分满足我们的需求。再上层呢就是由6大组件组成的执行单元了。这6大组件的设计也正是Gobblin高度可扩展的原因。
Gobblin组件
Gobblin提供了6个不同的组件接口,因此易于扩展并进行定制化开发。分别是:
- source
- extractor
- convertor
- quality checker
- writer
- publisher
Source主要负责将源数据整合到一系列workunits中,并指出对应的extractor是什么。这有点类似于Hadoop的InputFormat。
Extractor则通过workunit指定数据源的信息,例如kafka,指出topic中每个partition的起始offset,用于本次抽取使用。Gobblin使用了watermark的概念,记录每次抽取的数据的起始位置信息。
Converter顾名思义是转换器的意思,即对抽取的数据进行一些过滤、转换操作,例如将byte arrays 或者JSON格式的数据转换为需要输出的格式。转换操作也可以将一条数据映射成0条或多条数据(类似于flatmap操作)。
Quality Checker即质量检测器,有2中类型的checker:record-level和task-level的策略。通过手动策略或可选的策略,将被check的数据输出到外部文件或者给出warning。
Writer就是把导出的数据写出,但是这里并不是直接写出到output file,而是写到一个缓冲路径( staging directory)中。当所有的数据被写完后,才写到输出路径以便被publisher发布。Sink的路径可以包括HDFS或者kafka或者S3中,而格式可以是Avro,Parquet,或者CSV格式。同时Writer也可是根据时间戳,将输出的文件输出到按照“小时”或者“天”命名的目录中。
Publisher就是根据writer写出的路径,将数据输出到最终的路径。同时其提供2种提交机制:完全提交和部分提交;如果是完全提交,则需要等到task成功后才pub,如果是部分提交模式,则当task失败时,有部分在staging directory的数据已经被pub到输出路径了。
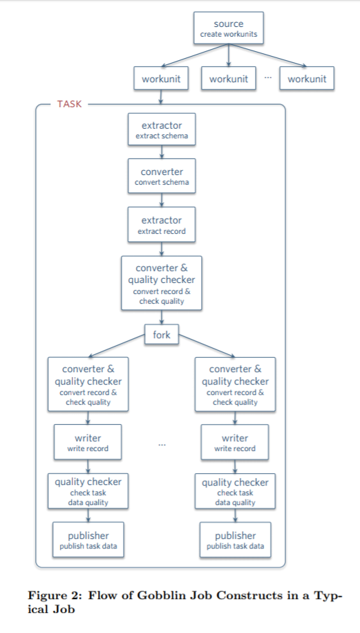
Gobblin执行流程
Job被创建后,Runtime就根据Job的部署方式进行执行。Runtime负责job/task的定时执行,状态管理,错误处理以及失败重试,监控和报告等工作。Gobblin存在分支的概念,从数据源获取的数据由不同的分支进行处理。每个分支都可以有自己的Converter,Quality Checker,Writer和Publisher。因此各个分支可以按不同的结构发布到不同的目标地址。单个分支任务失败不会影响其他分支。 同时每一次Job的执行都会将结果持久化到文件( SequenceFiles)中,以便下一次执行时可以读到上次执行的位置信息(例如offset),本次执行可以从上次offset开始执行本次Job。状态的存储会被定期清理,以免出现存储无限增长的情况。
Kafka to HDFS 示例
Gobblin的官方论文上给了一个Kafka数据抽取到HDFS的示例,通过Job运行在Yarn上,Gobblin可以达到运行一个long-running,流处理的模式。分为如下几步:
Source:每个partition中起始offset都通过Source生成到workunit中;同时,从state中获取上一次抽取结尾的offset信息,以便判断本次Job执行的起始offset。
Extractor:Extractor会逐个抽取partition的数据,抽取完成一个后,会将末尾offset信息存到状态存储中。
Converter:LinkedIn内部的Kafka集群主要存储Avro格式的数据,并对此进行一些过滤和转换。
Quality Checker:LinkedIn中数据都会包含一个时间戳,以便决定放到哪个“小时”目录和“天”目录。对于没有时间戳的数据,则会根据record-level的策略将这些数据写到外部文件中。
Writer and Publisher:内部使用基于时间的writer和基于时间的publisher去写并pub数据。
问:新增数据采集如何处理呢???
选(kai)择(fa)对应的六大组件,配置采集配置文件即可。so easy~~(下篇详解)
共同学习,写下你的评论
评论加载中...
作者其他优质文章

