熟悉vue或者研究过vue源码的同学都知道,组件是vue最重要的部分之一,而写组件由两种常见的方式:
template模板
render渲染函数式的
template式的组件
template式的组件有两种常见的形式:
第一种:
<template>
<div class="hello">
{{ msg }} </div></template><script>Vue.component('hello', {
data() { return {
msg: 'hello world.'
}
}
})</script>第二种:
Vue.component('hello', { data() { return {
msg: 'hello world.'
}
},
template: `<div class="hello"> {{ msg }} </div>`
})在项目开发中,第一种比较常见。
render渲染函数组件
同样,vue本身也提供了性能更高的render函数渲染的组件。
Vue.component('hello', {
data() { return { msg: 'hello world.'
}
}, render: function(el) { return el( 'div', this.msg
)
}
})关于render的用法,可以参考vue.js官方文档介绍。地址
关于render的示例,可以参考bootstrap-vue的源码,它的组件很多都是使用render的。GitHub地址
render函数渲染 VS template模板
后者适合逻辑简单,前者适合复杂逻辑。
后者属于声明是渲染,前者属于自定Render函数。声明式渲染,使用者理解起来相对容易,但灵活性不足;自定义render函数灵活性高,但对使用者要求较高。
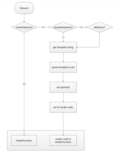
前者的性能较高,后者性能较低。这一点我们可以看一下,下图中vue组件渲染的流程图可知。
基于上一点,我们通过vue组件渲染流程图知道,使用render函数渲染没有编译过程,相当于使用者直接将代码给程序。所以,使用它对使用者要求高,且易出现错误。
vue组件渲染的流程图
特殊组件
在vue中有一个特殊的组件,示例代码如下:
var vm = new Vue({
data() { return { msg: 'hello world.'
}
}, el: '#app'})这个特殊的组件指定我们使用vue的容器,并初始化一些数据。
虚拟DOM
虚拟DOM是vue.js的核心概念之一,vue.js使用js模拟DOM原型树,这就是我们常挂在嘴边的VNode。
vue.js发现模板的数据发生改变(vue是数据驱动的框架,这也是MVVM与传统的DOM结构驱动的区别),将会生成新的虚拟DOM,vue.js通过Diff算法来对比跟原来的Vnode是否相同来决定是否渲染该虚拟DOM,不相同则渲染。同时,vue2.x支持服务端的渲染。
后续可能还会继续修改,也欢迎各位批评指正。有问题或者有其他想法的可以在我的GitHub上pr。
作者:缘自世界
链接:https://www.jianshu.com/p/83b6f3dff7c2
共同学习,写下你的评论
评论加载中...
作者其他优质文章
