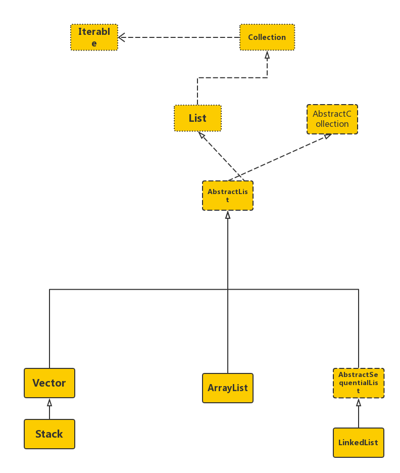
List是java重要的数据结构之一,我们经常接触到的有ArrayList、Vector和LinkedList三种,他们都继承来自java.util.Collection接口,类图如下
接下来,我们对比下这三种List的实现和不同:
一、基本实现
1、ArrayList和Vector使用了数组实现,可以认为它们封装了对内部数组的操作;它们两个底层的实现基本可以认为是一致的,主要的一点区别在于对多线程的支持上面。ArrayList没有对内部的方法做线程的同步,它不是线程安全的,而Vector内部做了线程同步,是线程安全的。
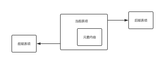
2、LinkedList使用了双向链表数据结构,与基于数组实现的ArrayList和Vector相比,这是一种不同的实现方式,这也决定了他们不同的应用场景。LinkedList链表由一系列列表项构成,一个表项包含三个部分:元素内容、前驱表项和后驱表项,如下图所示
在JDK的实现中,增加了两个节点指针first、last分别指向首尾节点
二、不同之处
在这里我们主要对比下ArrayList与LinkedList的不同之处
1、增加元素到列表尾端:
在ArrayList中增加元素到列表尾端
public boolean add(E e) {
ensureCapacityInternal(size + 1); // 确保内部数组有足够的空间
elementData[size++] = e; //将元素加入到数组的末尾,完成添加 return true;
}在这个过程当时,add的性能主要是由ensureCapacityInternal方法的实现,我们继续往下跟踪代码
private void ensureCapacityInternal(int minCapacity) {
ensureExplicitCapacity(calculateCapacity(elementData, minCapacity));
} private static int calculateCapacity(Object[] elementData, int minCapacity) { if (elementData == DEFAULTCAPACITY_EMPTY_ELEMENTDATA) { return Math.max(DEFAULT_CAPACITY, minCapacity);
} return minCapacity;
} private void ensureExplicitCapacity(int minCapacity) {
modCount++; // overflow-conscious code
if (minCapacity - elementData.length > 0)
grow(minCapacity);
} private void grow(int minCapacity) { // overflow-conscious code
int oldCapacity = elementData.length; int newCapacity = oldCapacity + (oldCapacity >> 1); if (newCapacity - minCapacity < 0)
newCapacity = minCapacity; if (newCapacity - MAX_ARRAY_SIZE > 0)
newCapacity = hugeCapacity(minCapacity); // minCapacity is usually close to size, so this is a win:
elementData = Arrays.copyOf(elementData, newCapacity);
}calculateCapacity方法会根据你对ArrayList初始化的不同,对当前elmentData这个对象数组进行非空判断。如果它是一个空数组,则返回ArrayList默认容量和新容量比较的最大值,如果不为空则直接返回新容量。接下来在ensureExplicitCapacity方法中判断,如果新容量大于当前对象数组的长度则调用grow方法对数组进行扩容。
在这里我们可以看到如果ArrayList容量满足需求时,add()其实就是直接对数组进行赋值,性能很高。而当ArraList容量无法满足要求扩容时,需要对之前的数组进行复制操作。因此合理的数组大小有助于减少数组的扩容次数,如果使用时能够预估ArrayList数组大小,并进行初始化,指定容量大小对性能会有所提升。
在LinkedList中增加元素到列表尾端
//尾端插入,即将节点值为e的节点设置为链表的尾节点
void linkLast(E e) { final Node<E> l = last; //构建一个前驱prev值为l,节点值为e,后驱next值为null的新节点newNode
final Node<E> newNode = new Node<>(l, e, null); //将newNode作为尾节点
last = newNode; //如果原尾节点为null,即原链表为null,则链表首节点也设置为newNode
if (l == null)
first = newNode;
else //否则,原尾节点的next设置为newNode
l.next = newNode;
size++;
modCount++;
}LinkedList由于使用了链表结构,因此不需要维护容量的大小,这是相比ArrayList的优势。但每次元素的增加都需要新建一个node对象,并进行更多的赋值操作。在大数据量频繁的调用过程中,对性能会有所影响。
2、增加元素到任意位置:
void add(int index, E element)
由于实现上的不同,ArrayList和LinkedList在这个方法上存在存在一定的性能差异。由于ArrayList是基于数组实现的,而数组是一块连续的内存空间,如果在数组的任意位置插入元素,必然导致在该位置后的所有元素需要重新排列,因此效率会比较低。
ArrayList代码实现如下:
public void add(int index, E element) {
rangeCheckForAdd(index);
ensureCapacityInternal(size + 1); // Increments modCount!! //数组复制
System.arraycopy(elementData, index, elementData, index + 1,
size - index);
elementData[index] = element;
size++;
}可以看到,ArrayList每次插入操作,都会进行一次数组复制。并且插入的元素在List中位置越靠前,数组重组的开销也越大。
再开LinkedList代码实现
public void add(int index, E element) {
checkPositionIndex(index); if (index == size)
linkLast(element); else
linkBefore(element, node(index));
}
Node<E> node(int index) { // assert isElementIndex(index);
if (index < (size >> 1)) { //元素位于前半段
Node<E> x = first; for (int i = 0; i < index; i++)
x = x.next; return x;
} else { //元素位于后半段
Node<E> x = last; for (int i = size - 1; i > index; i--)
x = x.prev; return x;
}
}void linkBefore(E e, Node<E> succ) { // assert succ != null; //指定节点的前驱prev
final Node<E> pred = succ.prev; //当前节点的前驱为指点节点的前驱,后继为指定的节点
final Node<E> newNode = new Node<>(pred, e, succ); //更新指定节点的前驱为当前节点
succ.prev = newNode; //更新前驱节点的后继
if (pred == null)
first = newNode; else
pred.next = newNode;
size++;
modCount++;
}LinkedList中定位一个节点需要遍历链表,如果新增的位置处于List的前半段,则从前往后找;若其位置处于后半段,则从后往前找。因此指定操作元素的位置越靠前或这靠后,效率都是非常高效的。但如果位置越靠中间,需要遍历半个List,效率较低。因此LinkedList中定位一个节点需要遍历链表,所以下标有关的插入、删除时间复杂度都变为O(n) ;
3、删除任意位置元素
public E remove(int index)
对ArrayList来说,remove()方法和add()方法是相同的,在删除指定位置元素后,都要对数组进行重组。代码如下
public E remove(int index) {
rangeCheck(index);
modCount++;
E oldValue = elementData(index); int numMoved = size - index - 1; if (numMoved > 0) //移动数组
System.arraycopy(elementData, index+1, elementData, index,
numMoved);
elementData[--size] = null; // clear to let GC do its work
return oldValue;
}可见,在进行一次有效删除后,都要进行数组的重组。并且跟add()指定位置的元素一样,删除元素的位置越靠前,重组时的开销就越大,删除的元素位置越靠后,开销越小
再看LinkedList中代码的实现如下
public E remove(int index) {
checkElementIndex(index); return unlink(node(index));
}
Node<E> node(int index) { // assert isElementIndex(index);
if (index < (size >> 1)) { //位置位于前半段
Node<E> x = first; for (int i = 0; i < index; i++)
x = x.next; return x;
} else { //位置位于后半段
Node<E> x = last; for (int i = size - 1; i > index; i--)
x = x.prev; return x;
}
}
E unlink(Node<E> x) { // assert x != null;
final E element = x.item; final Node<E> next = x.next; //当前节点的后继
final Node<E> prev = x.prev; //当前节点的前驱
if (prev == null) {
first = next;
} else {
prev.next = next; //更新前驱节点的后继为当前节点的后继
x.prev = null;
} if (next == null) {
last = prev;
} else {
next.prev = prev; //更新后继节点的前驱为当前节点的前驱
x.next = null;
}
x.item = null;
size--;
modCount++; return element;
}可见跟之前的插入任意位置一样,LinkedList中定位一个节点需要遍历链表,效率跟删除的元素的具体位置有关,所以删除任意位置元素时间复杂度也为O(n) ;
4、随机访问
public E get(int index)
首先看ArrayList的实现代码如下
public E get(int index) {
rangeCheck(index); return elementData(index);
}
@SuppressWarnings("unchecked")
E elementData(int index) { return (E) elementData[index];
}可见ArrayList随机访问是直接读取数组第几个下标,效率很高。
LinkedList实现代码如下
public E get(int index) {
checkElementIndex(index); return node(index).item;
}
Node<E> node(int index) { // assert isElementIndex(index);
if (index < (size >> 1)) {
Node<E> x = first; for (int i = 0; i < index; i++)
x = x.next; return x;
} else {
Node<E> x = last; for (int i = size - 1; i > index; i--)
x = x.prev; return x;
}
}相反LinkedList随机访问,每次都需要遍历半个List确定元素位置,效率较低。
5、总结
通过比较与分析ArrayList与LinkList两种不同实现的的List的功能代码后,我个人感觉两种List的具体使用真的要看实际的业务场景,有些具体的功能如新增删除等操作根据实际情况,效率不可一概而论。在这里进行简单的分析只是为了个人加强理解,如有不正确的地方还望指出与海涵。
参考资料:《Java程序性能优化》
共同学习,写下你的评论
评论加载中...
作者其他优质文章



