4-1 HTML5全局属性
2015-06-06
【HTML5全局属性】
1.可直接在标签里插入的:
data-自定义属性名字;
hidden(直接放上去就是隐藏);
spellcheck="true"(语法纠错);
tabindex="1"(Tab跳转顺序);
contenteditable="true"(可编辑状态,单击内容,可修改);
2.在JavaScript里插入的
window.document.designMode = 'on'(JavaScript的全局属性,整个页面的文本都可以编辑了);
04:00
0
采集 0
5-1 HTML5语义化标签综合案例
2015-06-06
<header>
<hgroup>
<h1>....</h1>
<h2>....</h2>
</hgroup>
<nav>
<ul>
<li>....</li>
<li>....</li>
<li>....</li>
<li>....</li>
</ul>
</nav>
</header>
<article>
<section>....</section>
<section>....</section>
<section>....</section>
<section>....</section>
</article>
<aside>....</aside>
<footer>....</footer>
00:08
0
采集 0
2-1 HTML5新增及删除标签
2015-06-05
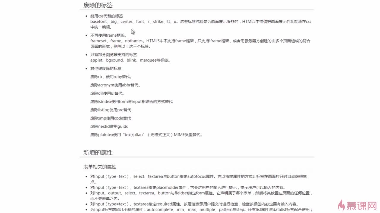
1.结构标签:以前都是通过<div>实现的
(1)section:独立内容区块,可以用h1~h6组成大纲,表示文档结构,也可以有章节、页眉、页脚或页眉的其他部分;
(2)article:特殊独立区块,与上下文不相关的独立内容,表示这篇页眉中的核心内容;(比如一篇文章)
(3)aside:article标签内容之外与标签内容相关的辅助信息;(文章的辅助内容)
(4)header:整个页面/某个区块的头部信息/标题;(头部信息)
(5)hgroup:表示对整个页面或页面中的一个内容区块的标签进行组合;(头部信息的补充内容)
(6)footer:表示整个页面或页面中一个内容区块的脚注,一般来说,会包含创作者的姓名、创作日期以及创作者的联系信息;
(7)nav:表示页面中导航链接的部分
(8)figure:表示一段独立的流内容,一般表示文档流内容中的一个独立单元,使用figcaption标签为figure添加标题(独立的单元,例如某个有图片与内容的新闻块。)
00:31
0
采集 2
3-1 HTML5新增及废除属性
2015-06-05
3-1 HTML5新增及废除属性
2015-06-05
1.浏览器标签左上角的小图标
2.所有链接前面会加“http://localhost/”。
3.javascript中
defer推迟执行:下载完后并不执行,等到浏览器加载完再执行。
async异步执行:脚本文件中下载下来立马运行,同时浏览器也进行加载。
01:10
0
采集 0
2-1 HTML5新增及删除标签
2015-06-05
2-1 HTML5新增及删除标签
2015-06-05
mark标记
process进度条
time标注出来的时候给搜索引擎用
ruby对某一个字进行注释
canvas和javascript配合
command命令
details详细信息收起来或者展开
datalist输入框提示
keygen加密
output不同类型的输出
menu不同类型的菜单
wbr软换行:页面足够宽时不换行,窄的 时候换行
01:45
0
采集 0
1-1 HTML5语法
2015-06-04
1-1 HTML5语法
2015-05-17
举报
0/150
提交
取消

03:54
06:33
00:36
03:58
